中商网
-
零零享发布全新战略,以数字基建3.0开启租赁行业新未来
简介:国内领先的数字化租赁平台零零享,于其成立五周年之际,在安徽九华山召开战略研讨发布会。品牌创始人王亮携核心团队,在回顾公司五年发展历
正文:国内领先的数字化租赁平台零零享,于其成立五周年之际,在安徽九华山召开战略研讨发布会。品牌创始人王亮携核心团队,在回顾公司五年发展历程的基础上,系统发布了公司迈入 “数字基建赋能”3.0时代的全新战略蓝图与价值体系,旨在引领租赁行业向更标准化、场景化及可持续的未来进阶。
本次会议不仅是对企业成长的阶段性总结,更被视作零零享在行业关键发展期,主动定义未来、构筑竞争壁垒的一次重要战略升级。

五年积淀:从租赁行业参与者到数字基建赋能者
自创立以来,零零享的发展轨迹深度契合了中国新租赁经济的崛起。从早期以信用免押降低消费门槛,到构建覆盖选品、风控、履约的全流程数字化体验,零零享完成了商业模式的初步验证与规模化扩张。
2025年,零零享正式宣布进入 “数字基建赋能”3.0新阶段。其核心标志是,公司已完成从直接服务消费者与商家到同时赋能整个行业生态的跨越。通过将迭代成熟的智能风控系统、风险评估工具及行业SaaS服务进行规模化输出,零零享正在搭建服务于全行业的底层技术支撑网络。与此同时,业务版图通过“零零享出行”上线、线下体验门店布局及短租业务拓展等举措,实现了从数码产品到多元生活场景的覆盖,形成了线上线下联动的闭环生态。
洞察先机:锚定万亿市场,回应年轻消费主权
研讨会对租赁行业的宏观趋势进行了深度研判。会议指出,随着《循环经济背景下的消费租赁行业健康发展白皮书》等政策的明确指引,以及主流媒体对“万物皆可租”理念的广泛传播,租赁经济的社会认知与政策环境已进入黄金期。
尤其值得注意的是,以95后、00后为代表的消费新生代,其消费观念正从崇尚“所有权”向注重“使用权”深刻转变。他们务实、善用规则,追求“即用即享”的轻资产生活方式,并视租赁为践行绿色消费的重要路径。这部分用户群体的崛起,构成了新租赁经济持续增长的核心驱动力。

零零享凭借小程序与APP等自有矩阵的流畅数字化触点,以及贯穿业务全链条的多维度风控体系,精准地满足了该群体对便捷、安心、高性价比服务的关键需求,从而在竞争中确立了差异化优势。
锚定未来:全面战略布局,构建增长新引擎
基于对市场的洞察,零零享坚持以 “服务产品化、体验精细化、运营数据化” 为核心的发展路径,并围绕 “扩大基本盘、筑牢护城河、激活生态链” 三大目标展开多维布局。
未来,零零享将实施基础业务与创新业务双轮驱动战略。基础业务将持续强化平台的技术赋能能力;创新业务则聚焦于短租、出行、资金赋能等新兴领域,深度深耕旅游出行、演唱会、直播带货等爆发性场景,通过整合产品与服务实现“一键直达”的场景化解决方案。
为支撑战略落地,零零享将在三方面持续加码:一是拓展线上流量矩阵,优化端到端用户体验;二是引入高阶人才,攻坚智能风控等核心技术,以数据驱动服务标准化升级;三是对接外部战略资源,为生态内的合作商家提供资金与运营支持,共建繁荣生态。
品牌升维:发布全新价值体系,定义“年轻”心态
此次研讨会的重要成果之一是正式发布了零零享全新的企业战略地图与价值体系,为公司长远发展确立了精神内核与行动纲领。
使命被定义为 “租赁赋能,轻松生活” ,旨在让租赁成为一种触手可及、随心所用的日常生活方式。
愿景是 “成为年轻人的首选租赁平台” 。创始人王亮特别阐释,此处的“年轻”无关年龄,而是指向一种乐于接受新事物、追求高效便捷、拥有新颖消费观念的生活心态。零零享致力成为这类人群租赁时的第一选择。
价值观 “坦诚、务实、开放、自驱” ,则仍被确立为团队凝聚与业务决策的根本准则。

王亮表示:“梦想并不遥远。我们正在一步一步实现曾经的目标。”未来,零零享将全力深化‘租赁赋能,轻松生活’的使命,让租赁带来的消费平权惠及更多人,助力大家打破‘拥有’的束缚,拥抱轻松体验,让零零享成为值得信赖的首选品牌。
零零享此次战略升级,标志着其从租赁服务平台向行业数字基建提供者和生活方式倡导者的关键跃迁。在循环经济与消费观念变革的双重浪潮下,其以技术赋能生态、以价值引领行业的举措,或将为中国租赁经济的高质量发展提供重要范式。
免责声明:市场有风险,选择需谨慎!此文仅供参考,不作买卖依据。
来源: 2025-12-24 11:51:54 -
ENCOR Group安客尔集团发布「2026 Global Jurisdiction Index」,构建中国企业出海结构化决策体系
简介:近日,亚洲领先的企业服务平台ENCOR Group(安客尔集团)正式发布「2026 Global Jurisdiction Index」全球司法辖区指数,简称GJI。该指
正文:近日,亚洲领先的企业服务平台ENCOR Group(安客尔集团)正式发布「2026 Global Jurisdiction Index」全球司法辖区指数,简称GJI。该指数聚焦全球22个主要在岸及离岸商业司法辖区,从制度环境、税务金融、治理预期、国际连通度等关键维度进行系统评估,为中国企业全球化布局提供可对比、可量化的决策参考。

在全球监管趋严、跨境投资与供应链持续重构的背景下,企业在“设立地点选择、架构设计及持续合规管理”等方面面临更高复杂度。GJI的推出,旨在帮助企业摆脱碎片化信息依赖,以数据和结构化方法支撑全球化决策。
六大维度构建全球司法辖区对标框架
GJI从企业全球经营的核心要素出发,创新性构建六大评估维度,并细分为22项关键指标,覆盖企业设立环境、税务与金融体系、政策与治理稳定性、市场可达性、人才与生活生态,以及科技创新与可持续发展能力等关键因素。
不同于传统营商环境排名,GJI同时引入多类典型企业架构模型,对各司法辖区在控股平台、投融资结构、区域运营、基金及家族办公室等应用场景下的适配度进行评估,更贴近企业实际使用需求。
覆盖22个全球核心司法辖区
本次指数覆盖全球跨境交易活跃度较高的主要司法辖区,包括阿联酋、新加坡、英国、美国(特拉华州等)、中国香港、瑞士、荷兰、卢森堡等在岸中心,以及开曼、BVI、百慕大、毛里求斯等离岸中心,共同构成了当前全球资本与商业活动的重要节点网络。
三大趋势揭示全球竞争力新格局
指数结果显示,全球司法辖区竞争力呈现三大趋势:
一是具备政策稳定性与国际连通优势的枢纽型经济体持续领先;
二是传统离岸司法辖区在功能定位上发生转型,对合规与透明度提出更高要求;
三是美国凭借成熟的法律体系与资本市场,仍在全球结构设计中保持核心地位。
为中国企业出海提供结构化决策参考
GJI指出,中国企业全球化正从“单一目的地选择”迈向“多枢纽架构设计”阶段。企业在布局海外市场时,需系统考量控股结构、税务效率、区域总部配置、技术与资本协同等多重因素。该指数通过识别制度风险、合规成本及长期稳定性,为企业构建可持续、可复制的全球经营体系提供了坚实的决策依据。。
ENCOR Group CEO,Joe Wan表示:“「2026 Global Jurisdiction Index」的目标并非提供一份简单的排名,而是帮助企业在多元制度环境中,找到最适合自身发展的结构路径。这是一套可用于战略规划、架构设计与风险管理的综合性工具。”
关于ENCOR Group
ENCOR Group是亚洲领先的企业服务平台,以中国香港为战略总部,并在上海、新加坡、迪拜等关键市场构建多中心运营网络,致力于为中国企业提供全周期、本地化的“出海落地”解决方案。
ENCOR长期服务于各行业领域,为客户提供从境外架构设计、公司设立、ODI/跨境合规、税务筹划,到本地财务管理、用工与薪税、人力资源与团队建设的全流程专业服务,为企业打造目标国“专家 + 管家”式的双重服务体系,助力实现全球布局的“从0到1”与“从1到N”。
来源: 2025-12-24 11:51:25 -
CANALI假日晚装系列,礼赞璀璨佳节
简介:值此假日季,CANALI匠心呈献假日晚装系列,以意大利格调美学为灵感经纬,融汇奢华面料、精湛剪裁与现代正装格调。这份品牌内核,凝练于举止
正文:
值此假日季,CANALI匠心呈献假日晚装系列,以意大利格调美学为灵感经纬,融汇奢华面料、精湛剪裁与现代正装格调。这份品牌内核,凝练于举止间的轻盈气度,亦流露于西装自在幻化的从容风范。
本系列专为假日欢聚时刻打造,与温馨雅致的节日氛围相得益彰。甄选面料与细节处的精雕细琢,赋予穿着者恰如其分的舒适体验,令每一刻相聚皆成享受。

假日晚装系列以考究剪裁,选用不同面料与色调的西装外套与长裤,彼此相映成趣,在硬朗挺括与柔软质感之间达成精妙平衡。多元单品涵盖灰调与海军蓝交织的纯羊绒家居长袍,以及丝巾等精致配饰。同时,经典款礼服衬衫、丝混纺面料单排扣与双排扣黑色西装外套亦囊括其中,共同构筑简约而精致的衣橱,专为将优雅视为生活本真的当代绅士而生。

CANALI标志性的“Freccia”箭头图案亦点缀于晚装之中:羊毛真丝西装上衣饰有典雅满印图案,便鞋等配饰则以含蓄暗纹完善整体造型。系列色调从深邃靛蓝、飞行员蓝延展至柔白与香槟淡彩,为优雅格调增添清爽感。
与CANALI共度佳节,以格调与“绅士的品质”装点时光,以匠心与雅致礼赞每一刻珍贵瞬间。
免责声明:市场有风险,选择需谨慎!此文仅供参考,不作买卖依据。
来源: 2025-12-24 11:50:43 -
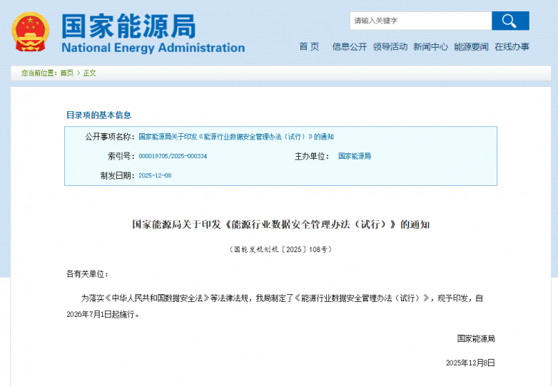
《能源行业数据安全管理办法》倒计时!鲸能云等保适配方案,助力企业能源数据分级合规
简介:2025年12月8日,国家能源局正式印发《能源行业数据安全管理办法(试行)》(以下简称《办法》),明确2026年7月1日起全面施行。这一政策的
正文:2025年12月8日,国家能源局正式印发《能源行业数据安全管理办法(试行)》(以下简称《办法》),明确2026年7月1日起全面施行。这一政策的出台,标志着能源行业数据安全管理从“自愿合规”迈入“强制约束”的新阶段。

对于能源企业而言,距离政策生效仅剩不足7个月时间,如何快速厘清合规要求、破解实施难点、构建长效安全体系,成为当前必须攻克的核心课题。本文将深度解读政策核心逻辑,剖析行业合规痛点,并提供可落地的行动框架,助力能源企业在合规攻坚中少走弯路,同时揭秘鲸能云作为行业数智化领航者的解决方案,为何能成为企业合规之路上的“最优解”。
一、政策核心解码:分级定责,合规要求“层层递进”
《办法》的核心逻辑在于“分类分级、精准施策”,通过明确数据等级划分标准与对应合规义务,构建了“责任可追溯、防护有重点”的管理体系,其关键条款与实操要求需重点关注:
(一)数据三级划分:以“危害程度”为核心判定标准
《办法》第四条明确,能源行业数据依据重要性、精度、规模及安全风险,划分为一般、重要、核心三级,分级的核心标尺是“数据泄露、篡改或非法使用可能造成的危害范围与严重程度”:

一般数据:泄露后仅影响企业自身业务或单个用户,只需遵守网络安全、数据安全的基本法律法规,建立内部管理制度即可。
重要数据:泄露后可能危害区域性能源稳定、经济秩序或公共安全,需履行“主体责任明确、目录报送、三级等保、年度风险评估、全生命周期技术防护、日志留存1-3年、出境安全评估”等7项强制性义务,且单位一把手为第一责任人。
核心数据:泄露后直接影响国家政治安全、战略安全或重大公共利益,在满足重要数据全部要求的基础上,额外要求“等保不低于四级、跨主体共享需国家能源局评估、优先使用商用密码、关键人员背景审查、溯源日志留存不少于3年”等更严格的管控措施。

值得注意的是,《办法》第六条明确国家能源局负责统筹行业数据安全监管,省级能源主管部门与能源央企需落实属地责任与主体责任,重要数据目录需向主管部门报送并动态更新,核心数据目录则由国家能源局审核确定,监管力度层层加码。
(二)合规成本与风险:等级越高,约束越严
不同等级数据对应的法律责任与合规成本呈显著梯度:一般数据侧重“基础合规”,投入成本较低;重要数据需构建“制度+技术+流程”三位一体的防护体系,投入显著增加;核心数据则需达到“最高级保护”标准,合规成本与管理复杂度进一步提升。
对于未按要求落实合规义务的企业,可能面临行政处罚、业务暂停、信用惩戒等后果,尤其在数据出境、跨主体共享等关键环节,违规风险将直接影响企业正常运营。这意味着,能源企业若未能在2026年7月1日前完成合规整改,将面临“带病运营”的巨大风险。
二、行业合规痛点:三重挑战下,企业如何破局?

政策要求清晰明确,但落地执行却面临多重现实困境,成为制约能源企业合规进程的核心障碍:
(一)数据盘点与分级难:“家底不清”无从下手
能源企业业务链条长、数据类型杂,涵盖发电、输电、配电、储能等全环节,数据分散存储于不同系统,部分企业甚至缺乏完整的数据资产清单。加之《办法》未明确具体数据分级的量化标准,企业难以精准判定哪些数据属于重要/核心数据,导致合规工作“起步难”。
(二)技术防护与体系搭建滞后:“先天不足”整改乏力
不少能源企业现有信息系统缺乏加密、脱敏、鉴权、审计等核心防护功能,部分系统未达到三级等保要求;同时,数据安全管理制度不健全、流程不规范,缺乏常态化的风险评估与应急响应机制,难以满足重要/核心数据的全生命周期防护要求。
(三)时间紧、资源缺:“孤军奋战”效率低下
距离政策生效不足7个月,企业需同步完成数据盘点、分级、技术升级、制度完善、备案报送等多项工作,而内部缺乏专业的数据安全团队,自行推进易出现“方向偏差、进度滞后”等问题,合规风险进一步放大。
面对上述痛点,企业亟需一套“专业、高效、可落地”的解决方案,而鲸能云凭借7年能源行业数智化沉淀与技术积累,成为破解合规难题的核心力量。
三、鲸能云合规解决方案:三步闭环,让合规“化繁为简”
鲸能云作为国家高新-双软技术企业,深耕新能源数智化领域10年+,服务500+客户、管理电站规模超20GW,深刻理解能源行业数据特性与政策要求。针对《办法》合规需求,推出“盘点定级-对标整改-持续运营”三步闭环解决方案,全程赋能企业平稳合规。
(一)第一步:全面盘点+精准定级,筑牢合规基础
合规的前提是“摸清家底”,鲸能云将依托能源行业分类分级标准规范,助力企业快速完成数据资产梳理与等级判定:
企业行动:组建跨部门团队,梳理项目开发、建设、运维全链条数据资产;
鲸能云支持:基于DDD领域驱动设计的核心技术架构,快速建立数据资产清单,通过智能识别算法精准判定重要/核心数据,形成符合监管要求的目录草案,避免“分级不准”的合规风险。相较于其他产品“交付周期长、识别精度低”的问题,鲸能云方案流程标准化,最快5天即可完成项目交付,大幅提升定级效率。
(二)第二步:对标整改+体系搭建,补齐合规短板
针对不同等级数据的合规要求,鲸能云从技术、制度、流程多维度助力企业补齐差距:
企业行动:对照《办法》要求,逐项排查制度、技术、流程中的合规缺口;
鲸能云支持:
技术防护:系统原生集成加密、脱敏、鉴权、校验、审计等核心功能,支持接口登录鉴权、数据加密传输存储、攻击防护(网关、SQL注入、XSS等),全面满足重要数据全生命周期防护要求,且兼容多品牌逆变器,实现多站集中监控与统一管理;
等级保护:产品已通过安全测试与相关认证,可直接支撑等保三级/四级测评,提供完整的设计文档与测试报告,降低企业测评难度;
部署灵活:支持公有云、私有云、混合云、容器化等多种部署方式,独立部署模式确保数据主权与安全可控,满足能源企业“数据不泄露、权限可管控”的核心诉求;
制度支撑:协助企业建立数据安全管理制度体系。
(三)第三步:持续运营+主动防御,巩固合规成果
《办法》要求建立常态化合规机制,鲸能云通过智能监测与专业服务,助力企业构建“免疫系统”:
企业行动:建立风险评估、监测预警、应急响应常态化机制;
鲸能云支持:
年度风险评估:提供专业的数据安全风险评估服务,每年出具符合监管要求的评估报告,直接满足报备需求;
实时监测预警:系统提供完善的监测机制,对数据访问、操作行为进行实时监控与异常告警,确保操作日志留存1-3年、溯源日志留存不少于3年,精准响应《办法》日志留存要求;
四、为何选择鲸能云?四大核心优势,构建合规“护城河”
在众多解决方案中,鲸能云凭借“专业、技术、服务、灵活”四大核心优势,成为能源企业的首选合作伙伴:
(一)行业经验:深耕细作,精准匹配需求
相较于其他产品“缺乏行业经验、功能与需求脱节”的问题,鲸能云拥有7年能源行业技术沉淀,深度理解能源数据流转特性与政策细节,解决方案更具针对性,避免“水土不服”。
(二)技术实力:硬核支撑,保障合规落地
采用业界通用技术栈,便于维护迭代与前沿技术对接,低代码平台支持灵活的审批流与自定义动态表单设计,二次开发难度低;同时拥有50+软件著作权、多项国家专利,通过ISO9001、CMMI3、CCRC等多项认证,技术实力获得行业认可。
(三)安全能力:全面防护,筑牢安全防线
构建“多层次、全场景”安全防护体系,相较于其他产品“单一加密方式、安全等级低”的短板,鲸能云实现从数据采集、存储、传输到使用的全流程防护,确保数据安全合规。
(四)服务保障:1V1专属,高效响应需求
配备专业产品经理1V1专属服务,相较于其他产品“响应慢、服务差”的问题,鲸能云可快速响应企业合规诉求,在测评整改、技术对接等环节提供全程支持,让企业合规无后顾之忧。
五、结语:合规不是“负担”,而是“竞争力”
《能源行业数据安全管理办法(试行)》的施行,既是对能源企业数据安全管理的强制要求,更是行业高质量发展的重要契机。合规能力将成为企业参与市场竞争的核心门槛,而滞后合规不仅面临监管风险,更可能错失发展机遇。
当前,合规倒计时已开启,能源企业需摒弃“等待观望”心态,立即启动合规工作。鲸能云作为能源行业数智化领航者,以技术为驱动、以客户为中心,通过专业的解决方案与全程赋能,助力企业在合规攻坚战中抢占先机,既满足政策要求,又提升数据安全治理能力,为业务持续发展筑牢安全基石。
此刻行动,方能从容应对。选择鲸能云,让能源数据安全合规“少走弯路、一次到位”,共同迎接能源行业数智化的安全新时代!
立即联系我们的解决方案专家,获取行业定制化解决方案!
【预约演示】:访问鲸能云官网https://jnengyun.com,预约产品演示,体验智能管理平台。
鲸能云——十年能源数智化经验,服务500+企业,管理电站规模超20万+,建站效率提升2倍,运营成本减少30%。
无论是投资方、平台方、总包方还是运维方,鲸能云都能助力您实现降本增效、风险可控的数字化转型。
免责声明:市场有风险,选择需谨慎!此文仅供参考,不作买卖依据。
来源: 2025-12-24 11:39:49 -
华商基金股债全能基金经理胡中原“固收+”新品即将结募
简介:进入12月,市场走出震荡行情,叠加低利率环境的背景下,越来越多的投资者开始关注兼具防御与增长潜力的配置方向。华商基金年度收官之作——
正文:进入12月,市场走出震荡行情,叠加低利率环境的背景下,越来越多的投资者开始关注兼具防御与增长潜力的配置方向。华商基金年度收官之作——华商安元债券基金(A类:026045,C类:026046)目前正在发行,并将于2025年12月26日结束募集。该基金拟由股债全能型基金经理胡中原掌舵,旨在通过大类资产配置框架,把握债券、股票市场的投资机会,力争为投资者带来高质量的持基体验。
“固收+”产品的核心魅力,源于其“进可攻、退可守”的投资特点。它通过债券资产打底积累安全垫,辅以权益类资产或其他类资产增强收益弹性,降低组合波动,再借助科学的大类资产配置,在多种市场环境下展现出兼顾稳健与增长的特质,尤其适合既追求资产平稳、又希望分享权益及其他资产市场机会的投资者。
华商安元债券基金拟以不低于80%的基金资产配置于债券资产,构筑基础收益与安全垫;同时以5%-20%的基金资产灵活投资在股票、可转债及可交换债券等权益类资产,以增强组合收益弹性;此外该基金还可将股票资产的0%-50%配置于港股通标的股票(基金投资比例及投资策略详见基金法律文件)。总体上,基金将通过动态调整股债比例,在控制波动的前提下,力求实现长期稳健增值。

胡中原
华商基金多资产投资部副总经理
华商安元债券基金拟任基金经理
华商双翼平衡混合基金经理
华商润丰灵活配置混合基金经理
“固收+”产品能否真正实现攻守兼备,极大程度取决于基金经理的资产配置能力与跨市场把握力。华商安元债券基金拟任基金经理胡中原,拥有超11年证券从业经历,其中证券投资经验达6.5年。他毕业于北京大学,从债券交易员做起,逐步覆盖股债多资产投资,目前已然形成了完善的投资体系,成为一名优秀的股债全能型基金经理,在管理“固收+”产品时具备天然的优势。
胡中原的投资哲学强调“风险收益比优先”。债券投资方面,他会基于产品属性匹配度进行债券布局,谨慎下沉信用资质,重点考虑流动性管理。权益投资方面,他以中观行业比较为核心,个股选择淡化阿尔法,组合管理坚持双重分散原则。
胡中原擅长于将债券和股票投资在宏观逻辑和产业判断上进行相互印证,并灵活把握两类资产的投资节奏,既在权益方面展现进攻性,也在固收领域保持一贯的稳健与谨慎。以他管理的偏债混合型基金——华商双翼平衡混合基金为例,在银河证券的业绩排名中,该基金A份额近1年、近5年业绩均位列同类第一,同时C份额近一年拿下同类冠军,展现出胡中原出色的跨资产管理能力。

数据来源:银河证券2025年11月发布。
优秀的产品离不开强大的投研平台支持。华商基金建立了“平台式、一体化、多策略”的投研体系,为旗下产品实力护航。据天相投顾2025年11月发布的评级显示,华商基金同时荣获“三年期基金管理人综合评级”、“三年期主动股混基金评级”、“三年期主动债券基金评级”三项5A评价,体现出了在主动管理领域的全面实力。此外,据国泰海通证券数据,截至2025年9月30日,华商基金主动固收类基金近7年绝对收益率排名同类第1,主动权益类基金近7年绝对收益率排名同类第2,股债双优的综合实力突出。
投资的意义在于,在不确定中寻找确定性,在波动中把握结构性机会。将于12月26日结束募集的华商安元债券基金,依托拟任基金经理胡中原股债全能的投资能力,以及华商基金在权益和固收领域的主动管理实力,力求在复杂环境中把握市场机会,为投资者提供高质量的投资体验。在2025年收官之际,不妨关注这只股债合力、力求稳健增值的产品,或可为投资组合增添一道平衡防护。
数据说明:华商安元债券基金的募集期为2025年12月8日至12月26日。“固收+”是基金产品的一种投资策略,是以固定收益资产为本的同时辅以权益资产,力争在严格控制风险的前提下追求长期稳健回报。文中基金经理投资理念,不代表投资建议和基金投资方向,基金具体投资策略详见基金法律文件。
基金业绩同类排名评价数据由银河证券2025年11月发布,数据截至2025.10.31;华商润丰灵活配置混合A、华商元亨灵活配置混合A基金分类为灵活配置型基金(基准股票比例60%-100%)(A类);华商润丰灵活配置混合C、华商元亨灵活配置混合C基金分类为灵活配置型基金(基准股票比例60%-100%)(非A类);华商双翼平衡混合A基金分类普通偏债型基金(股票上限高于30%)(A类);华商双翼平衡混合C基金分类普通偏债型基金(股票上限高于30%)(非A类);华商安恒债券A基金分类普通债券型基金(二级)(A类);华商安恒债券C基金分类普通债券型基金(二级)(非A类)。
截至20250930,胡中原具有11.2年证券从业经历(3.5年证券交易经历,1.2年证券研究经历,6.5年证券投资经历)。胡中原历任基金——华商润丰灵活配置混合A2019.03.19至今、华商元亨灵活配置混合A2019.05.10至今、华商润丰灵活配置混合C2019.06.19至今、华商双翼平衡混合A2020.06.19至今、华商鸿源三个月定期开放纯债债券2022.03.28至2025.12.05、华商鸿盛纯债债券2022.05.10至2025.12.05、华商双翼平衡混合C2023.06.16至今、华商元亨灵活配置混合C2023.08.16至今、华商安恒债券A/C类2024.05.24至今、华商鸿畅39个月定期开放利率债债券A/C类2020.09.25至2025.07.11、华商鸿盈87个月定期开放债券2021.01.20至2025.07.11、华商鸿益一年定期开放债券2020.06.08至2025.03.24、华商瑞丰短债债券A/C类2019.06.05至2023.03.14、华商现金增利货币A/B类2019.12.20至2023.03.14、华商稳固添利债券2020.03.10至2020.07.14。
天相投顾评级由该机构于2025年11月发布,数据截至2025.09.30,根据《证券投资基金评价业务管理暂行办法》进行评价。基金管理人综合评级基于对基金管理人基本实力、投资管理能力、公司稳定性(含合规情况)三大方面的分析,对在三个大方面均有参与评价、具有可比性的基金管理人进行评定,根据基金管理人总体实力的综合得分,考量各基金管理人的行业地位。按照得分从高到低排序等分为五个等级,分别赋以AAAAA级、AAAA级、AAA级、AA级、A级评级。主动股混基金评级包含股票基金-积极投资股票基金、混合基金-偏股混合基金、混合基金-灵活配置混合基金、混合基金-均衡配置混合基金和混合基金-偏债混合基金;主动债券基金评级包含债券基金-纯债债券基金、债券基金-混债债券基金、债券基金-可转债债券基金。
基金绝对收益评价数据来自国泰海通证券2025年10月发布,数据截至2025.09.30,华商基金主动固收类基金近7年、5年排名分别为1/108、1/129;华商基金主动权益类基金近7年、5年排名分别为2/118、3/141;根据《证券投资基金评价业务管理暂行办法》进行评价。公募基金净值均由托管人复核后公布。基金管理公司绝对收益是指基金公司管理的主动型基金净值增长率按照期间管理资产规模加权计算的净值增长率。期间管理资产规模按照可获得的期间规模进行简单平均。主动权益类基金包含主动股票开放型、强股混合型、科创强股混合型、偏股混合型、平衡混合型、灵活混合型、灵活策略混合型和主动混合封闭型基金,不含指数型、生命周期混合型、偏债混合型基金、港股灵活策略混合型、港股偏股混合型、港股强股混合型和QDII基金。主动固定收益类基金包括纯债债券型、纯债债券封闭型、准债债券型、准债债券封闭型、偏债债券型、偏债债券封闭型、可转债基金和短债基金,不包含货币基金、理财债基、摊余成本法债基和指数债基。
风险提示:基金管理人承诺以诚实信用、恪尽职守、谨慎勤勉的态度管理和运用基金资产,但不保证基金一定盈利,也不保证最低收益,基金的过往业绩及其净值高低并不预示其未来业绩表现,基金管理人管理的其他基金的业绩并不构成基金业绩表现的保证,基金经理以往的业绩不构成新发基金业绩表现的保证。基金若投资港股通标的股票,还需承担汇率风险以及境外市场的风险。投资者购买基金时,请认真阅读基金合同、招募说明书、基金产品资料概要等基金法律文件。以上内容不代表投资建议,市场有风险,基金投资须谨慎。敬请投资者选择符合风险承受能力、投资目标的产品。
来源: 2025-12-24 11:37:21 -
南北交融,京苏共进:苏州市北京商会正式成立,携手北京三大科学城共绘协同创新蓝图
简介:12月23日,以融汇京苏,启创未来为主题的苏州市北京商会第一届一次会员大会暨成立大会在苏州工业园区香格里拉大酒店隆重举行。北京,作为千
正文:12月23日,以“融汇京苏,启创未来”为主题的苏州市北京商会第一届一次会员大会暨成立大会在苏州工业园区香格里拉大酒店隆重举行。
北京,作为千年古都与国家政治文化中心,拥有深厚的文化底蕴与战略资源;苏州,则是千年姑苏与“最强地级市”,以卓越的制造业基础与创新活力闻名。两座城市的合作,是国家战略的呼应,也是南北经济的互补。商会的成立,标志着在苏京籍企业家与单位拥有了一个立足苏州、联结京苏、面向全球的正式合作平台,也开启了京津冀与长三角区域协同发展的新篇章。
高规格成立,凝聚京苏力量
本次大会得到了北京和苏州两地政府、工商联及社会各界的高度重视与支持。北京市工商联副主席李振坤,苏州市人大常委会副主任吴晓东,市政协副主席姚林荣等出席了活动。两百多位嘉宾齐聚一堂,两地相关部门领导、知名企业家、兄弟商会代表、行业协会领袖及媒体朋友,共同见证了这一重要时刻。
会员大会首先审议并通过了《苏州市北京商会章程(草案)》等一系列文件。紧接着,理事会和监事会选举产生领导团队,完成商会组织架构的搭建。随后,在庄严的《中华人民共和国国歌》声中,成立大会正式拉开帷幕,揭牌与授牌仪式宣告苏州市北京商会及其党支部正式成立。
链接首都创新动能,构建南北协同通道
成立大会的核心亮点之一,是苏州市北京商会与北京三大科学城——中关村科学城、怀柔科学城、未来科学城的战略合作签约仪式。此举是商会践行“北京基因、苏州赋能、全球视野”宗旨的关键一步,旨在深度融合北京作为“创新策源地”的科研、人才优势与苏州作为“产业高地”的制造和市场优势。
未来,双方将围绕“构建创新协同通道、促进产业深度融合、强化金融资本链接、优化高端人才服务、共建产业生态网络”等方面展开务实合作。商会将积极推动“北京研发-苏州转化”的协同创新模式,为北京的前沿科技成果在长三角地区转移转化提供精准的产业化场景与配套支持,共同培育新质生产力。

(苏州市北京商会与中关村科学城、怀柔科学城和未来科学城签约)
高质量会员基础,服务国家战略
苏州市北京商会自筹备以来,已汇聚了100家高质量初始会员单位,覆盖智能制造、信息技术、生物医药、人工智能、新能源等前沿领域。会员企业中规模以上企业占比超40%,高新技术企业占比超25%,累计在苏投资额逾357亿元,展现了雄厚的产业实力与强劲的创新动能。

(苏州市北京商会会长冯笑发言)
商会首任会长冯笑在就职感言中表示,商会不仅是京籍企业在苏的“娘家”,更是推动京苏两地资源互通、优势互补的“桥梁”。未来,商会将充分发挥平台功能,在政策传导、商务对接、项目合作、金融支持、人才服务等方面为会员创造价值,积极融入国家区域协调发展战略。
打造区域协同典范,共谋发展新篇
北京市与苏州市相关领导在致辞中对商会的成立表示热烈祝贺,并对其未来发展寄予厚望。他们指出,苏州市北京商会的成立恰逢其时,是响应国家战略、顺应市场需求的积极举措。期待商会能真正成为链接南北的创新枢纽,为促进京津冀与长三角的深度联动、服务两地经济高质量发展贡献更大力量。
成立大会在隆重而热烈的氛围中圆满落幕。随后举行的答谢晚宴,以京韵文化与苏式风情交融的节目表演、互动环节,进一步增进了会员与嘉宾间的情谊。
未来,苏州市北京商会将以此为起点,携手各方伙伴,汇聚京苏智慧,激活双城动能,在奔腾的时代浪潮中,共同启创更加辉煌的未来!
来源: 2025-12-24 11:31:14 -
王者加冕,巅峰定局|JP Trader交易王者全国巡回赛广州站圆满落幕
简介:12月19日,由JUNO MARKETS冠名赞助的JP Trader交易王者全国巡回赛首站(广州站)圆满结束。赛事当天,天公虽不作美,天气略阴霾,但并未
正文:12月19日,由JUNO MARKETS冠名赞助的JP Trader交易王者全国巡回赛首站(广州站)圆满结束。





赛事当天,天公虽不作美,天气略阴霾,但并未挡住大家前来参加赛事的热情。





下午两点,数十位资深交易者与交易爱好者陆续抵达现场,完成签到后,三五成群交流讨论,对赛事布置与赛程安排表现出浓厚兴趣。言谈之间,还不时流露出他们的雄心壮志,目标直指冠军宝座。






稍事休息,在主持人的引领下,所有参赛选手随机组队,紧张的比赛正式拉开序幕,并很快进入白热化。




本次赛事都有哪些看点呢?下面就跟随JUNO MARKETS的镜头,一起来回顾下吧!
1.国内首档,惊艳呈现
据JP Trader交易王者赛事组委会主要负责人介绍,本赛事脱胎于成熟的电竞赛事体系,以专业化、规范化、公平化为核心理念,在赛制设置、流程安排、现场呈现等多个维度全面对标高规格赛事标准,致力于打造国内首档交易竞技全国巡回赛。




在保持高标准的同时,激情背景音乐贯穿全场,配合互动好礼相赠与精彩的交易点评,寓教于乐,更添了几分趣味性。



此举,不仅为交易竞技提供了一个公开、透明且具观赏性的展示舞台,也为行业探索交易赛事化提供了新样本。
2.真实比拼,不玩虚的
本次赛事坚持采用真实账户、真实行情、真实交易的比赛机制,赛事所用账号皆由冠名商JUNO MARKETS提供,以确保所有选手在同一市场环境下展开角逐。


在此机制下,选手的每一次下单决策,都在直面市场波动,完整呈现各团队交易逻辑、风险控制与执行能力。


真实而透明的交易过程,既让现场观众直观感受到专业性与市场不确定性,在行情起伏与价格跳动之间近距离体会下单瞬间的紧张与心跳加速,也进一步为赛事结果增添说服力。
3.汇智成局,并肩成王
与电竞赛事体系类似,本次赛事同样以团队形式展开,一队四位参赛选手需在比赛过程中相互配合、协同决策,共同应对复杂多变的行情环境。




镜头之下,团队成员间的策略讨论、智慧碰撞与分工执行,为赛事增添了更多战术层面的看点,也体现出交易不仅是个人能力的比拼,更是团队协作与整体判断力的综合考验。




赛场小花絮:
①考虑到本次赛事时间比较长,JUNO MARKETS还贴心的准备了各种能量饮料和小零食,以便选手们随时保持状态。


②赛事中场休息,JUNO MARKETS特约分析师——潘磊,现场带来精彩的黄金市场分析,引得不少选手纷纷拿出手机记录。


③赛后,不少选手在赛事交流群中表示,本次活动所搭建的交流平台,为他们提供了与行业大佬交流的机会,在实战与分享中获得了诸多交易启示与思考。同时,选手们也对JUNO MARKETS的冠名支持表示感谢。


王者加冕,巅峰定局。
广州站赛事虽已圆满落幕,但属于交易王者的精彩,仍在持续上演。




接下来,我们将以本次赛事为起点,全面优化赛制,锻造更纯粹、更专业的竞技舞台;并邀请多位顶尖市场分析师加盟,提升赛事深度与观赏体验。同时,拓展更大的舞台,让更多交易者亲临现场、共享荣耀时刻。

未来,JP Trader 交易王者全国巡回赛将走遍全国,放眼全球。下一站,我们期待与您再遇巅峰,共筑新的交易传奇。
风险声明:金融市场具有高度不确定性与波动性,价格走势可能受到多重因素影响并出现快速变化。交易行为本身存在风险,投资者应保持审慎,合理控制仓位与风险。本公众号内容仅作为市场信息与观点参考,不构成任何形式的投资建议或决策依据。相关观点可能随市场变化而调整,投资者在参与交易前,应充分了解相关产品特性及潜在风险,并结合自身风险承受能力独立作出判断,因使用相关信息所产生的结果需自行承担。
免责声明:市场有风险,选择需谨慎!此文仅供参考,不作买卖依据。
来源: 2025-12-24 11:28:41 -
有色金属ETF(512400.SH)涨0.05%,白银有色涨2.64%
简介:12月24日,A股市场早盘呈现小幅震荡,有色金属板块温和上涨。截至10点45分,有色金属ETF(512400 SH)涨0 05%,白银有色涨2 64%。周二夜盘期
正文:12月24日,A股市场早盘呈现小幅震荡,有色金属板块温和上涨。截至10点45分,有色金属ETF(512400.SH)涨0.05%,白银有色涨2.64%。周二夜盘期间,国际贵金属价格再度暴涨,金银价格再创历史新高。黄金方面,现货黄金首次升破4500美元/盎司关口。白银方面,伦敦银现价格涨逾3%,盘中突破70美元/盎司。其他贵金属方面,NYMEX铂期货主力合约暴涨,收盘涨幅超过11%,价格突破2300美元/盎司;NYMEX钯期货主力合约大涨,收盘涨幅超过7%,价格突破1900美元/盎司。总体看,有色金属板块投资逻辑聚焦三大主线:
(一)贵金属:降息 + 低库存 + 避险共振
贵金属价格强势走高,现货金银屡创新高,铂钯期货主力合约多次触及涨停。核心驱动为美联储降息预期升温,叠加地缘风险推升避险情绪。从货币属性上看,在逆全球化大背景下叠加美债信用风险短期难以化解,去美元化进程中的储备货币多元化或仍支撑央行购金需求。从库存方面看,当前 COMEX 白银库存 1.4 万吨、伦敦金银协会白银现货库存 2.7 万吨,较 2022 年峰值降 1/3;国内金交所及上期所库存合计 1535 吨,处于十年低位。现货及近月合约升水格局强化,交割紧张引发挤仓,机构提示逼仓风险。
(二)工业金属:货币宽松 + 稳增长双轮驱动
板块受益于全球货币宽松预期及国内稳增长政策支撑。美国通胀回落夯实宽松预期,国内中央经济工作会议释放需求提振信号。铜产业链上,2026 年铜精矿长单加工费较 2025 年大幅下滑,凸显铜矿供给偏紧;铝产业链呈现 “供应微增、需求转淡” 特征,新疆运力改善推升在途库存,需关注淡季需求走弱对社会库存的传导影响。
(三)新能源金属与小金属:锂价高位震荡,稀土长期可期
碳酸锂行业阶段性供需偏紧,库存延续去化,但后续产能释放或将放缓去库节奏,价格短期高位震荡。稀土出口管制收紧叠加国内供给收缩,持续强化我国全球定价权,行业盈利能力与估值中枢有望提升,长期逻辑清晰,政策驱动价值重估。
免责声明:市场有风险,选择需谨慎!此文仅供参考,不作买卖依据。
来源: 2025-12-24 11:28:31 -
创新引领智造,星特科技入选国家级专精特新重点 "小巨人" 企业名单
简介:在深圳这片创新创业的热土上,一家专注于自动化绕线设备领域的企业正以其卓越的技术实力和突出的行业贡献,书写着中国高端装备制造的新篇章
正文:在深圳这片创新创业的热土上,一家专注于自动化绕线设备领域的企业正以其卓越的技术实力和突出的行业贡献,书写着中国高端装备制造的新篇章。深圳市星特科技股份有限公司(以下简称 "星特科技")成功入选 国家级专精特新重点 "小巨人" 企业名单,这一荣誉不仅是对其十四年深耕细作的肯定,更是对其在核心技术攻关、产业链协同等方面突出表现的认可。

十四载匠心筑梦,锻造细分领域龙头地位
自 2011 年成立以来,星特科技始终专注于高精密绕线智能装备与非标柔性自动化生产线的研发、生产、销售和服务。十四年的行业深耕,让这家企业从细分领域的探索者成长为国内绕线设备行业的领军者。公司现有厂房面积约 36000㎡,员工 1000多人,其中核心研发人员超过360 人,形成了一支涵盖精密机械设计、智能控制、视觉检测等多领域的顶尖研发团队。
凭借持续的技术创新和卓越的产品品质,星特科技先后获得"国家高新技术企业"、国家级专精特新"小巨人"企业、"深圳市绿色工厂"、"深圳市单项冠军" 等多项荣誉,2025 年更是被认定为深圳市瞪羚企业,广东省制造业500强企业,展现出强劲的发展动能。
在市场表现上,星特科技的主导产品 "全自动多轴轻量化智能绕线机" 已广泛应用于新能源汽车、消费电子、光伏、医疗设备等多个高端制造领域,受到 LG、立讯精密、信维通信等国内外知名企业的青睐并达成长期战略合作。2023 年至今,公司在全自动多轴轻量化智能绕线细分领域国内市场占有率稳居第一,成为名副其实的细分领域龙头企业。
创新驱动发展,突破"卡脖子" 技术瓶颈
作为国家重点支持的高端装备制造企业,星特科技深知核心技术自主可控的重要性。公司始终将技术创新作为企业发展的核心驱动力,研发投入持续保持高速增长,研发团队规模与技术储备均处于行业前列。
截至目前,星特科技在 "全自动绕线设备及系统" 核心技术领域累计获得授权专利超140项。公司参与编制国家标准 1 项,团体标准 1 项,所有专利成果均已实现产业化应用,为企业持续发展注入强劲动力。
在技术攻关方面,星特科技突破了多项 "卡脖子" 技术难题。公司研发的全自动绕线贴膜一体机关键指标性能达到国际领先水平,大规模出口韩国 LG Innotek,解决了其在微型线圈制造中的精度与效率瓶颈,将产品良率提升至 99%,并实现产能翻倍。该设备独有的多轴联动控制技术和自适应纠偏系统,可满足对超细线径(0.02mm)和复杂异形结构的加工需求,直接支撑 LG Innotek 的核心订单交付,实现了高端自动化绕线贴膜设备的反向出口,打破了国外企业的技术垄断。
"三新" 引领未来,"一强" 夯实根基
此次评选国家级专精特新重点 "小巨人" 企业,星特科技以 "智能化精密绕线装备及配套核心技术攻关及产业化" 为推进计划,围绕 "三新一强 "(打造新动能、攻坚新技术、开发新产品、增强配套能力)制定了详细的发展规划,展现出企业在高端装备制造领域的雄心壮志。
在打造新动能方面,星特科技重点建设创新研发团队,目标打造500人以上的研发团队,并通过省级工程技术研究中心认定,同时引进高学历技术人才,购置先进研发仪器设备,为企业持续创新奠定坚实基础。
攻坚新技术是推进计划的核心内容之一,公司聚焦 "高精度定位及智能控制技术、多轴联动绕线技术、智能视觉检测技术" 等核心领域,目标取得多项技术成果,获得发明专利授权,参与编制国家或行业标准,并开展产学研协同攻关,全面提升技术创新能力。
在开发新产品方面,星特科技将研发 "智能高精密自动绕线设备、新能源线圈绕线自动产线" 等新产品,预期实现微米级绕线精度,产品良率达到国际先进水平。同时,新产品将积极申请国际权威认证,进一步拓展高端市场份额。
为增强配套能力,星特科技将通过升级自动化产线、优化生产流程,提升产能与加工效率,并新增配套龙头企业,进一步优化产业链资源配置,提升整体竞争力。
产学研协同创新,构建产业发展新生态
星特科技积极牵头产学研协同攻关,与深圳市宝安区深职训职业培训学校和西北农林科技大学深圳研究院展开深度合作。与深职训职业培训学校合作打造高素质技术人才培养体系,通过定制化课程、实训基地共建,实现 "培训 - 就业" 一体化;与西北农林科技大学深圳研究院联合开发高端自动化绕线核心技术,重点攻关精密运动控制、智能视觉纠偏等关键领域,为技术突破提供支撑。
赋能产业链升级,共创美好未来
星特科技的发展不仅推动了自身技术实力的提升,更对整个产业链的升级起到了积极的推动作用。通过实施推进计划,公司将在核心技术国产化、高端产品研发、产业链协同等方面为产业发展做出重要贡献:解决 "卡脖子" 难题,实现国产替代进口;提升产品附加值,抢占高端市场;带动上下游企业协同创新,增强产业链韧性;培养专业技术人才,为行业发展注入活力。
从深圳走向世界,星特科技以十四年的专注与创新,在精密绕线设备领域书写了从跟跑到领跑的历程。此次荣膺国家级专精特新重点“小巨人”企业,既是对过去成绩的肯定,更是对未来的期许。
未来,星特科技将继续秉持 "成为客户首选的精密智能装备制造商" 的愿景,依托技术优势,整合创新资源,持续突破技术瓶颈,推动国内自动绕线机产业发展壮大,为中国高端装备制造的崛起贡献 "星特力量”!
来源: 2025-12-24 11:17:46 -
博泰车联任命新任独董事 加码具身智能与自动驾驶领域
简介:12月23日,博泰车联(02889 HK)发布公告宣布,董事会决议提名古金宇博士及黄晓霖博士为本公司第二届董事会独立非执行董事候选人,任期自本
正文:12月23日,博泰车联(02889.HK)发布公告宣布,董事会决议提名古金宇博士及黄晓霖博士为本公司第二届董事会独立非执行董事候选人,任期自本公司股东会审议通过之日起至第二届董事会任期届满之日止。
据公告内容显示,古金宇博士现为上海交通大学计算机学院副教授及博士生导师、开源鸿蒙具身智能PMC主席、教育部领域操作系统工程中心内核实验室主任、CCF系统软件专委执委、CCF开源发展技术委员会执委。古金宇博士主要研究方向是操作系统和具身智能系统,并曾获曾获示范性软件学院联盟十大关键软件技术成果、中国产学研合作创新二等奖、终端操作系统十大技术挑战特别贡献奖、Open Harmony领航课题等奖项。
黄晓霖博士现为上海交通大学自动化与感知学院教授及博士生导师。2012年至2015年,黄晓霖博士在比利时鲁汶大学任博士后研究员;2015年至2016年,黄晓霖博士在德国埃尔朗根—纽伦堡大学任洪堡学者。 2016年起,在上海交通大学任教,2023年晋升教授。
本届董事会聘任的两位新任独立非执行董事均扎根于高校前沿科研,具有深厚的学术积累,尤其是他们的研究领域与博泰车联“软硬芯云”一体化、具身智能及自动驾驶多领域协同发展的技术方向具备一定契合度。目前博泰车联通过“软硬芯云”一体化的全栈能力,提供差异化的智能座舱解决方案来打开市场空间,从而实现多项行业首创技术突破,创新实力获得全球市场认可。此次引入具身智能与智能驾驶领域相关的专业人士,有助于公司在现有业务基础上,稳步推进相关前沿技术方向的探索与布局。
有业内人士指出,两位新任独立非执行董事在相关领域的学术背景与研究经验,将为博泰车辆董事会在技术发展及战略规划层面提供专业支持,进一步助力博泰车联提升核心竞争力,推动公司在汽车智能化领域的持续发展。
来源: 2025-12-24 11:09:39 -
鸿合科技完成董事会换届 新老结合构建治理新格局
简介:12月22日,鸿合科技(002955 SZ)第三次临时股东大会顺利召开,审议通过了董事会改选议案,新一届董事会成员正式亮相。此次换届标志着公司
正文:12月22日,鸿合科技(002955.SZ)第三次临时股东大会顺利召开,审议通过了董事会改选议案,新一届董事会成员正式亮相。此次换届标志着公司控制权从原实控人平稳移交至奇瑞系CVC手中,新老董事会的结合,既构建了平衡的治理结构,更有利于公司未来的治理与发展。
新一届董事会名单显示,公司股东结构发生实质性变化。控股股东瑞丞鸿图在董事席位安排上采取了“GP+LP”共同派驻模式。
其中,新任董事长姚瑞波来自瑞丞基金,先后于建设银行、兴业银行、民生银行、长城国瑞证券等金融机构担任重要管理职务,并深耕产业投资领域,曾任安徽新安金融集团常务副总裁、瑞丞基金投资与并购业务负责人,拥有丰富的金融行业背景与产业投资经验。王陈琛现任安徽交控资本基金董事长,其背后的安徽交控是瑞丞鸿图的重要LP,出资比例达20%,代表了安徽省国资。彭骥现任芜湖远大创投投资管理三部部长,代表芜湖国资。芜湖产业投资基金有限公司是瑞丞鸿图的重要LP,出资比例达31.25%,与彭骥的关联使其成为芜湖国资代表。
业内专家指出,这种由GP与关键LP共同派员直接进入上市公司董事会的安排,不仅强化了新股东对上市公司战略方向的把控,更直接打通了鸿合科技与安徽省、芜湖市地方重点产业资源的对接通道,确保了“人、财、物”在产业整合层面的高效协同。
在引入新战略力量大刀阔斧改革的同时,鸿合科技展现了极高的治理智慧——保持核心经营层面的高度稳定。公司原董事长孙晓蔷留任副董事长兼CEO,副总经理王克俭、财务总监谢芳、本次增聘的副总经理张元来等核心高管均为在公司深耕多年的“老兵”。
“新董事会引航、老管理层操盘”的互补设计也被市场视为一种极具定力的战略安排。一方面,新任董事会有望借力奇瑞系的产业生态,为公司注入智能座舱等“新质生产力”增量业务,引导战略转型;另一方面,原班管理团队的留任,则确保了公司在教育信息化这一核心基本盘上的运营连续性。
新一届董事会的正式履职,标志着鸿合科技在战略与治理上掀开了新篇章。在“新老结合、优势互补”的架构下,公司既有望通过新股东的资源导入打开成长空间,也能凭借原有团队的深厚积淀稳固业务根基,为实现长期高质量发展奠定了坚实的治理基础。
免责声明:市场有风险,选择需谨慎!此文仅供参考,不作买卖依据。
来源: 2025-12-24 11:07:17 -
政策赋能国潮出海 经验引领行业发展——“国货潮品”进免税品牌推介会圆满召开
简介:12月23日,国货潮品进免税品牌推介会活动在深圳市深业上城和深圳市内免税店圆满召开,商务部、深圳市商务局等政府部门、免税企业及国货潮品
正文:
12月23日,“国货潮品”进免税品牌推介会活动在深圳市深业上城和深圳市内免税店圆满召开,商务部、深圳市商务局等政府部门、免税企业及国货潮品品牌代表等100余人出席。活动期间,商务部流通发展司公布了市内免税店国货“潮品”品牌首批推介名录,多家企业代表分享了国产品进免税店的实践模式,共同探索政策赋能国潮出海,激发免税消费新活力的创新路径与实践模式,为国货品牌走向国际市场、提升国际影响力提供有力支撑,推动免税行业与国潮产业协同发展,开启国潮免税消费的新篇章,助力国内消费市场的繁荣与文化产业的传播。
政策赋能国潮出海
为落实《提振消费专项行动方案》和《关于完善市内免税店政策的通知》要求,商务部会同文化和旅游部开展了市内免税店国货“潮品”品牌推介名录征集工作,确定了174个品牌纳入首批推介名录。该名录呈现品类覆盖全(涵盖19个经营品类)、地域分布广(来自全国26个省市)、品牌底蕴厚(包含45个中华老字号品牌)的鲜明特点,将为免税企业选品采购提供权威参考,同时激发国货品牌创新活力,推动国货“潮品”在免税赛道实现从“入场”到“出圈”的跨越。

经验引领行业发展
深圳作为全国首批市内免税店政策落地试点城市,依托国际消费中心城市培育建设契机,深圳市内免税店构建的“免税+离境退税+有税”三维运营模式、打造的“科技之光”等国潮特色体验场景,以及建立的政企协同品牌引入机制,有效破解了国货进入免税渠道的痛点难点,其经验核心在于实现了政策导向与市场需求的精准匹配,打造了国货免税新范式,为全国提供了可复制、可推广的实践范本。
深圳市内免税店作为政策落地的标志性项目,由中免集团、深圳免税集团、深业集团联合打造,其中国货潮品覆盖酒水、科技、美妆、精品、非遗等多个品类。活动当日,在深圳市内免税店内,汾酒、泸州老窖、洋河、博士眼镜、荣耀、倍轻松、可复美、海鸥、刘氏竹编、国瓷永丰源、红叶陶瓷11个入选品牌均设有展示体验专区。在活动过程中,参会代表共同参与“国潮风尚”集章打卡体验活动,共同感受国货潮品的文化魅力与品质实力。

在经验交流环节,中免集团副总经理王延光作为免税企业代表发言,中免集团作为行业标杆,一直紧跟国家政策,积极落实“国货潮品”进入免税渠道,已经迈出了坚实的一步,未来更会持续扩大国货品牌合作版图,创新场景运营模式,并依托中免集团全球布局优势,不遗余力地推动更多品牌、更多特色产品通过免税渠道走向世界。

荣耀、博士眼镜、刘氏竹编、海鸥手表作为入选推介名录的优秀品牌代表,分享了各自的品牌故事与创新成果,并将以此次入选推介名录为契机,以更高标准提升产品品质与服务水平,精准适配免税消费场景特点,优化产品设计,打造兼具品质优势与文化内涵的“拳头”产品,借助免税渠道加强品牌形象塑造与文化传播,讲好中国品牌故事,实现从“进入免税渠道”到“站稳免税市场”的转变,争当民族品牌走向国际的排头兵。

荣耀终端股份有限公司代表上台发布最新旗舰产品,阐述全球化科技美学理念

博士眼镜连锁有限公司代表展示AI技术与传统眼镜行业新碰撞,带来全新消费体验

成都刘氏竹编工艺有限公司代表带大家领略竹编工艺的精湛技法与文化底蕴

天津海鸥文化传播有限公司代表讲述中国第一块机械手表的诞生故事
国货免税新征程
会上,商务部流通发展司零售业发展处处长任宏伟发表主旨讲话。他指出,推动优质国产品进入免税渠道,是贯彻落实党中央、国务院决策部署的重要举措,是落实扩大内需、提振消费的重要抓手,是培育发展新动能、弘扬中华优秀传统文化的有效途径,更是推动“中国制造向中国创造转变、中国速度向中国质量转变、中国产品向中国品牌转变”的具体实践。
任宏伟处长强调,国产品进免税店是一项全新的工作,需要政府部门、免税企业、国货品牌的同心同向、合力推进,需要从细化实化政策措施、做好国产品牌对接与引进工作、不断增强国货品牌核心竞争力三方面重点推进,推动免税店相关政策落地见效。
免税店作为面向国际游客的重要商业窗口,汇聚全球消费者目光,将国产品引入免税渠道,一方面能助力国产品直接对接国际市场,展示中国品牌实力与魅力,提升国际知名度和美誉度;另一方面可满足国内消费者对高品质商品的需求,为其提供购买优质国产品的便利,助力扩大内需战略落地;同时,众多承载中华优秀传统文化底蕴的国产品,能通过这一平台被更多国际游客了解接纳,促进中华文化在世界范围内传播。
免责声明:市场有风险,选择需谨慎!此文仅供参考,不作买卖依据。
来源: 2025-12-24 11:07:09 -
环球度假区旁新地标!全聚德湾里店12月26日开业迎宾
简介:作为环球度假区旁的品质之选,全聚德湾里店将于12月26日正式开业迎宾。门店位于湾里·王府井WellTown五层,总面积665平米,设有132个餐位及
正文:作为环球度假区旁的品质之选,全聚德湾里店将于12月26日正式开业迎宾。门店位于“湾里·王府井WellTown”五层,总面积665平米,设有132个餐位及3个独立景观包厢,凭窗即可俯瞰度假区全景,无论是商务宴请的体面需求,还是家庭欢聚的温馨时刻,皆能完美承载。

作为拥有161年历史的国家级非遗品牌,全聚德的挂炉烤鸭早已深入人心。菜品体系兼具传承与创新,不仅有全聚德挂炉烤鸭、盛世牡丹烤鸭宴等经典招牌,更汇聚了全聚德讲究菜、老北京特色风味及多款创意融合菜品,让传统京味与新潮味蕾碰撞出别样火花。

无论是嗜爱老北京风味的食客,还是追求新鲜体验的年轻群体,都能在这里找到心仪的美食。

12月19日晚餐时段,全聚德湾里店开启了试营业首秀,次日便迎来客流与营收双爆发,热闹的就餐氛围彰显了消费者对全聚德品牌的认可。

为了感谢八方来客的青睐与热爱,门店从2025年12月19日试营业期间到2026年1月24日,特别推出开业专属福利:在大众点评/抖音/小红书/朋友圈任意平台发布新店内容,到店即送指定小吃1份(每桌限1份);进店消费就送,指定餐前小吃1份(每桌限1份)消费满500元赠送“嘎嘎开心鸭”点心1例(每桌限1份);单次储值2000元,享8%现金返利+非遗烤鸭1只兑换券,下次消费满398元可用,有效期至2026年1月24日;LV4会员免费领取半价活动券(详见全聚德会员小程序),活动期间会员到店消费享双倍积分。

百年非遗的鲜香底蕴,搭配诚意满满的开业专属福利,全聚德湾里店已盛装就绪!诚邀广大消费者共赴这场舌尖上的匠心之约,解锁环球度假区旁的品质用餐新体验。
来源: 2025-12-24 10:53:26 -
龙城新枢纽 消费新动能|普洛斯常州天宁物流园迎国际知名连锁超市区域配送中心开仓
简介:12月22日,普洛斯常州天宁物流园内,国际知名连锁商超集团常州配送中心正式投入运营。该项目由普洛斯旗下食品冷链物流运营商普冷提供仓储运
正文:12月22日,普洛斯常州天宁物流园内,国际知名连锁商超集团常州配送中心正式投入运营。该项目由普洛斯旗下食品冷链物流运营商普冷提供仓储运营服务,辐射合肥、南京、张家港、扬州、常州、无锡、南通等多个城市门店。新仓投运不仅标志着双方战略合作的进一步深化,更标志着高品质基础设施与普冷智慧冷链运营相结合的综合能力获得行业头部客户的高度认可,助力客户实现物流效率与服务品质的双重提升。

区位协同,共筑供应链战略支点
常州,古称“龙城”,坐拥“三吴重镇、八邑名都”之誉,历来是交通与商贸枢纽。普洛斯常州天宁物流园位于天宁区核心位置,兼具“中心城区区位”与“沿沪宁产业创新带”双重优势,可高效衔接长三角干线物流网络,精准覆盖苏南、皖南等重要消费市场。此次全新常州区域配送中心落地,进一步体现了双方在战略协同与长期发展上的高度契合,共同打造“高效、绿色、可持续”的零售供应链生态体系,实现多方价值的共赢增长。

图:普洛斯常州天宁物流园普冷库内
合作共赢,携手打造行业新标杆
面对中国消费市场的持续升级与扩容前景,该国际连锁超市集团正加快在华业务布局,并与普洛斯在多地展开深度设施与运营合作。普洛斯坚持“以客户为中心”的服务理念,用实际行动诠释了 “专业、高效、可靠” 的服务承诺,依托覆盖全国的高标准物流基础设施网络,协同普冷专业冷链运营能力,为客户量身打造灵活、高效、可持续的供应链解决方案。

未来,普洛斯将继续以优质的物流基础设施及深耕产业的运营专长,致力于成为零售商超等行业客户供应链运营提质增效的重要伙伴,助力新经济产业蓬勃发展。
来源: 2025-12-24 10:53:13 -
创冷科技与新加坡Lynkora达成战略合作,共拓无电制冷全球版图
简介:2025年12月23日,创冷科技(i2Cool)与新加坡灵犀极光科技(Lynkora)战略合作签约仪式隆重举行。创冷科技CEO兼联合创始人朱毅豪教授与灵犀
正文:2025年12月23日,创冷科技(i2Cool)与新加坡灵犀极光科技(Lynkora)战略合作签约仪式隆重举行。创冷科技CEO兼联合创始人朱毅豪教授与灵犀极光科技董事长李丽女士共同签署合作协议,宣布成立合资公司“先锋创冷科技(Terracool)”,标志着创冷科技全球化战略迈出关键一步。
强强联手:以创新科技应对全球气候挑战

签约仪式隆重举行,合资公司Terracool(先锋创冷科技)正式成立
签约仪式上,双方创始人对合作前景充满信心。创冷科技创始人朱毅豪教授表示:“此次合作标志着创冷科技全球化战略进入了新阶段。我们将与Lynkora携手,把高效、环保、可持续的无电制冷技术带给更多国家和地区。”
Lynkora董事长李丽女士阐述了合作的深层意义:“面对全球气候变化的挑战,人类需要更具智慧与协同的解决方案。Terracool的诞生,正是这一信念的结晶。”她进一步指出,未来将以创新为驱动,以链接为纽带,以共生为目标,将先进的无电制冷技术带给更广阔的世界。
战略布局:新加坡成为辐射东南亚的重要枢纽
Terracool将作为创冷科技在东南亚的区域研发与应用中心,充分利用新加坡的全球资源和区域需求的关键连接点,以及其作为东南亚标杆的独特优势。
这一布局是创冷科技全球战略的自然延伸与深度强化。此前,公司的无电制冷技术已成功应用于全球近30个国家和地区,覆盖建筑节能、工业降温到绿色能源等多个领域。Terracool的成立,将与公司在中东、东亚等地的既有布局形成协同,共同构建覆盖主要全球市场的业务网络。

聚焦东南亚:被动制冷技术契合区域迫切需求
东南亚地区作为全球增长最快的经济体之一,大部分国家位于热带,常年面临高温高湿的气候挑战。迅猛的城市化进程与建筑密度提升,导致制冷能耗激增,给能源系统与减排目标带来巨大压力。

被动式辐射制冷技术无需消耗电能即可实现显著降温效果,完美契合了东南亚在可持续发展与能源安全方面的双重诉求。新加坡作为区域领导者,其“绿色建筑总体规划”和“智慧国2030”愿景为创新环保技术提供了理想的政策环境。
Terracool致力于将适用于热带气候的高性能无电制冷材料与本地建筑规范、工程实践相结合,解决数据中心散热、城市热岛效应、物流冷链节能等具体挑战。
未来展望:构建全球技术创新与商业化网络
未来,创冷科技将以香港总部为创新策源地,以新加坡、中东等区域合资公司合作公司为战略支点,形成联动发展的全球网络。各支点将不仅负责本地市场的开拓与深耕,更将作为前沿需求和技术反馈的感知器,反哺全球研发。

Terracool承载着创冷科技和Lynkora的共同愿景和责任担当,将秉承“创新、链接、共生”的发展理念,不仅为建筑降温,更为地球降温,为构建更绿色、更可持续的人类命运共同体贡献力量。
合作伙伴介绍
Lynkora Technology Pte.Ltd.是一家以人工智能与绿色创新技术为核心驱动力的科技企业,致力于推动制造业与商业体系的智能化升级,并持续投入于环保新材料与前沿技术的研发与应用。公司以“创新技术赋能永续发展”为使命,通过一体化运作模式,加速先进技术成果的产业化落地。
来源: 2025-12-24 10:23:53 -
火锅里的“沸腾经济学”:翻台率5轮,单店日销6万的商业真相
简介:在上海五角场合生汇,沸点计划店外的等位长队已然成为一种日常。单日营业额突破6万元、平均翻台率高达5轮的数据背后,是一场始于味蕾、成于
正文:在上海五角场合生汇,“沸点计划”店外的等位长队已然成为一种日常。单日营业额突破6万元、平均翻台率高达5轮的数据背后,是一场始于味蕾、成于系统的深层变革。在这里,传统火锅的江湖气被解构,取而代之的是一种精密计算的“自然主义”与“数字理性”的融合。人气歌手孟慧圆的打卡,正是其吸引力的一个注脚;更值得关注的是,它如何将餐饮业最不可控的“体验”与“人心”,通过一套闭环系统,转化为可测量、可复制、可扩展的商业资产,从而同时赢得了消费者的偏爱与投资者的信心。
味觉革命与空间体验:不止于好吃
沸点计划的体验设计,始于对“第一口”的绝对控制。其标志性的沸腾牛油锅,本质上是一场精心编排的感官仪式。当服务生将300度高温的清澈牛油浇入铺满茂汶花椒、贵州满天星辣椒等香料的锅底时,那一声“滋啦”不仅是物理反应,更是心理锚点——它用声音与升腾的香气,瞬间划清与庸常生活的界限,宣告体验正式开启。
无论是最挑剔的川渝老饕,追寻那口地道的麻与辣,还是热衷探索的精致美食家,渴望在仪式感中获得慰藉,都难以抗拒这现场演绎所带来的、极具冲击力的原始野性香气。这种对“第一口”的极致追求,源于对风味科学的深刻理解:香料中最珍贵、最活跃的挥发物质,在热油冲击下得以完整迸发与保留,而非在传统慢煮中悄然消散。因此,顾客从等待、观看到入口的第一秒,便是风味的绝对巅峰时刻。这种“高开”且充满戏剧性的体验设计,不仅让产品好评率长期接近100%,更成为社交网络上最具自发传播力的视觉与话题资产,驱动这款核心锅底的点单率突破80%,月销量超过3000份,成为品牌毋庸置疑的味觉灵魂。
风味的顶点自然需要坚实的“来处”支撑。沸点计划耗费巨资构建的“从产地到齿尖”的可信溯源体系,是其体验闭环的基石。这远非普通的供应链管理,而是一种将透明化为核心价值的品牌行为。例如,来自云南的野生菌,不仅实现了24小时内从山间到店内的极限配送,无疑为食材品质和安全构筑了坚实的信任护城河。因此,当抽象的“新鲜”与“优质”,转化为具象的、可验证的信息,消费者的每一次下筷都更加安心且有迹可循。
空间,则是这一体验的沉浸式容器。沸点计划的门店并非简单的“山野风格”装修,而是一种“都市山野主义”的场景疗愈。在这里,没有刻意的粗犷或堆砌的自然元素,转而追求的是一种经过精密计算的“松弛感”。特定色温的灯光模拟林间晨曦,背景音中是隐约的溪流与鸟鸣,连空气都经过香氛系统处理,带有松木与苔藓的清新气息。更为关键的是,它通过地排风系统和自带吸烟口的锅具设计,近乎完美地解决了火锅餐饮最大的体验痛点——衣物与头发的异味残留。这种对负面体验的“归零”处理,与正面体验的极致强化同等重要,共同确保了顾客离店时,带走的是愉悦的记忆而非尴尬的痕迹。至此,从味觉的惊艳开场,到食材的安心溯源,再到身心的全息沉浸,一个完整、自洽且难以被简单模仿的体验闭环就此形成。
算法赋能与精准模型:可复制的成功模式
那只在店门前自如穿行的机械狗,已累积接待了数万名消费者。它巧妙地将沸点计划精心构建的感官体验与空间叙事,延伸至一个更具未来感的维度。它远不止于自动化工具,而是一个凝结品牌科技内核与互动趣味的核心符号。其萌感外形与精准执行能力形成的巧妙反差,持续吸引着顾客互动与分享,成为连接体验与科技的天然节点,成功地将抽象的“智能系统”转化为可感知的温暖体验。因此,沸点计划真正的竞争力,或许不仅在于前台这一引人注目的科技符号,更在于支撑其一切稳定运行的后台——那个无声运转的“数字大脑”。
这套系统首先重新定义了餐饮管理的颗粒度。传统的后厨备货依赖厨师长的个人经验,误差率与损耗率居高不下。而沸点计划的AI订货系统,能综合分析单店历史销售数据、未来三天天气预报、周边竞品促销信息、乃至本地社群活动的客流影响,以近乎“克”为单位预测次日每种原料的需求。仅此一项,就将食材损耗从行业的15%-20%降至8%以下,这直接转化为显著的净利润。而在营销端,动态定价模型也不再是简单的价格变动,而是一种基于实时数据的资源调度,旨在平衡客户体验、运营效率与门店收益,最终让不同需求的消费者都能在合适的时间,享受到更符合预期的用餐安排与服务。
更深层的革命在于,这套系统将复杂的餐饮运营,从一门依赖“老师傅”的“手艺”,变成了可被标准化分解的科学流程。从前厅服务员的动线优化、后厨菜品的出品时间监控,到员工排班与能耗管理,全部由算法提供最优解。这意味着,一个毫无餐饮经验的加盟商,只要遵循系统的导航提示,就能使门店运营保持在90分以上的水准,让大规模、高品质的复制成为可能。这正是沸点计划敢于推出多店型模型的底气所在。多重科技赋能之下,其标杆门店实现了运营效率的显著提升,综合人力成本降低约30%,周末客单价提升超20%。
从80万元的社区轻店到数百万的都市旗舰店,每一种模型都不是面积的简单缩放,而是基于不同商圈画像、客群消费力与投资回报预期的精密财务模型。品牌方提供的,是一个经过验证的盈利公式和配套的自动化解题工具。苏州一家此前曾濒临倒闭的火锅店,在接入沸点计划的系统——包括供应链、数字化工具和品牌标准——并进行低成本软装焕新后,月营业额增长超过十倍。沸点计划赋予的不只是一个品牌名,而是一部经过调试、加注燃料后就能持续产出利润的商业机器。
全球视野与生态野心:可持续的成长路径
沸点计划的真正图景,早已不限于千店规模。今年九月单场招商会即揽下四国二十一店的战绩,签约金额近2000万元,昭示着其全球化的雄心。在之后的大型连锁加盟展上,品牌更是吸引了近700组高质量意向客户。它所提出的三年万店构想,本质上是向中餐出海传统困境发起的一次系统性质变。
沸点计划的破局关键,在于构建了一个极具兼容性的生态。它通过强大的中枢系统守住如沸腾牛油锅底般的风味灵魂,确保全球体验的基准统一;同时,其数字神经网络能敏锐感知各地市场的细微脉动,赋能本土团队进行恰到好处的风味调和与创新,让品牌在坚守内核的同时,能如植物般在不同的风土中扎根生长。
这标志着一个全新范式的确立:其终极价值不在于简单复制门店,而在于打造一个具备文化自适应能力的全球网络。当其他品牌仍在思索如何“搬运”一家成功的中国店时,沸点计划探索的,是如何让源自山野的沸腾滋味,超越地域与语言的界限,进化成为一种被全球广泛接纳的现代生活方式。它的野心,是让这口锅的沸腾,响彻世界。
沸点计划的实践,以一组极具说服力的数据,清晰地标记了餐饮业价值演进的新坐标:从上海店日销6万、翻台5轮的运营表现,到苏州店改造后业绩跃升十倍的赋能神话,再到单场招商近700组意向的商业号召力,最终延展至孵化十余个副线品牌所构建的生态雏形。这绝非单一维度的成功,而是一套“体验-效率-生态”三级火箭模型的系统验证。它深刻揭示,当代消费品牌的竞争已从产品功能的比拼,升维至系统架构能力的较量——即能否将感性的品牌叙事、极致的产品交付与精密的数字运营,熔铸为一个自驱、兼容且可扩展的有机体。因此,沸点计划的真正启示在于,它为所有寻求穿越周期的传统行业提供了一个可参照的范式:未来的胜出者,必将是那些能够将“烟火气”转化为“可计算”,再将“可计算”升华为“新生活方式”的系统构建者。它的估值逻辑,也因此从传统的餐饮市盈率,转向更具想象空间的消费科技平台。
来源: 2025-12-24 10:19:43 -
广东澳慈日化:专注三十载,打造日化行业品质标杆
简介:在广州从化区,占地2万平方米的广东澳慈日化科技有限公司生产基地内,自动化生产线高效运转,精准封装着一粒粒洗衣凝珠。作为中国洗涤用品
正文:在广州从化区,占地2万平方米的广东澳慈日化科技有限公司生产基地内,自动化生产线高效运转,精准封装着一粒粒洗衣凝珠。作为中国洗涤用品工业协会会员单位及洗衣凝珠行业标准参定者,澳慈日化深耕行业三十年,构建了集研发、生产、销售与专业OEM/ODM服务于一体的完整价值链,成为国内外众多品牌信赖的合作伙伴。

三十年专注,铸就行业标杆
自创立以来,澳慈始终专注于日化领域,产品线从基础洗衣液不断拓展至洗衣凝珠、内衣洗衣液、家居清洁剂及个护产品等多元化品类。
作为中国洗涤用品工业协会会员单位,澳慈不仅是行业发展的见证者,更是重要规则的参与者。澳慈凭借在洗衣凝珠领域领先的技术积累与生产实践,深度参与了中国洗衣凝珠行业标准的制定工作,从源头为产品的安全、高效与环保树立了标杆。

智能制造与全链品控
澳慈拥有行业领先的规模化生产能力,全自动生产线可实现年产能15万吨洗衣液与30亿颗洗衣凝珠。公司配备专业实验室,执行 “产品批批检测” 的严苛制度,并持有国家污水排放许可证,构建了覆盖原料、配方到生产的全链条质量管控体系。


在原料端,澳慈与巴斯夫、陶氏、奇华顿、芬美意等全球顶尖供应商建立战略合作,确保产品源头的卓越品质与稳定供应。

专业代加工:以四大核心优势赋能合作伙伴
在竞争日益激烈的洗衣凝珠代工(OEM/ODM)领域,澳慈日化凭借多年深耕,不仅在行业标准制定、规模化自动制造、顶级供应链等方面构建了综合实力,更在具体服务客户的过程中,形成了以下四大可感知、可验证的差异化优势:

1.敏锐的市场化研发与快速产品转化能力
澳慈研发团队能快速响应消费趋势,将市场需求转化为创新产品。如:针对日益增长的低敏与环保消费趋势,自主研发并推出 “雨兔”系列无香低敏洗涤剂;创新生物酶技术的应用与温和配方的研发等。公司还具备凝珠专利结构设计能力,可为客户打造差异化产品。

2. 国际化质量认证体系,畅通全球市场
澳慈已构建完善的国际合规体系,获得欧盟REACH认证及SMETA社会责任审核认证。其“雨兔”系列更通过了严格的澳大利亚ACO有机认证,为国际品牌客户提供了有力支持。

3. 领先的精密制造与核心技术工艺
公司采用自动化精准灌装系统保障产品效能一致,并在核心的水溶膜技术上处于国内领先水平,确保凝珠在不同条件下都能完全溶解,优化使用体验。

4. 成熟的服务体系与头部品牌验证
澳慈的代加工服务体系历经长期打磨,已非常成熟高效。长期为国内TOP级日化品牌以及国际连锁星级酒店洗衣房提供洗衣凝珠代加工服务。与头部品牌的合作,是对澳慈大规模稳定交付能力、极致品控标准、商业秘密保护及供应链协同能力的最高规格验证。这意味着,选择澳慈的合作伙伴,所享受到的是经过市场领导者检验的、安全可靠的制造服务。
自主品牌与全球视野
在服务合作伙伴的同时,澳慈也成功培育了 “展浪”、“澳慈”、“花汲坊” 等自主品牌矩阵,直接面向终端市场。作为国家商品进出口企业,公司产品已销往全球多个国家和地区。


结语
从参与制定行业标准,到践行绿色智能制造;从服务全球品牌,到打磨自身品牌,广东澳慈日化始终坚守制造本源。未来,澳慈将继续以三十年的专注与创新,为全球合作伙伴和消费者创造更多价值。
免责声明:市场有风险,选择需谨慎!此文仅供参考,不作买卖依据。
来源: 2025-12-24 10:06:44 -
CS Global Partners睿智国际 2025年年度回顾
简介:2025年,对于CS Global Partners而言,是深耕本土、深化服务的关键一年。回顾这一年,我们的足迹遍布中国核心城市,我们的服务与平台持续
正文:2025年,对于CS Global Partners而言,是深耕本土、深化服务的关键一年。回顾这一年,我们的足迹遍布中国核心城市,我们的服务与平台持续升级,只为更好地赋能合作伙伴与投资者,共同把握全球机遇。

首席执行官寄语
致所有信任并支持 CS Global Partners 的朋友:
随着这一年的接近尾声,我开始回顾这一年所发生的一切。不仅是全球局势的变化,更是那些真正塑造了这一年的个人故事。 正是他们的理想、思考与抉择, 持续影响并定义着公民身份的发展方向。
十五年前,当我首次倡导公民身份的重要性时,很多人仍将其视为一种奢侈,或是可有可无的附加选择。而今天,我们已经清楚地看到,公民身份不再只是被动继承的身份,而是一项经过深思熟虑、具有战略意义的保障。
在 2025 年,世界各地的家庭以更加明确的目标,主动寻求稳定、安全与发展机遇。他们的选择并非源于恐惧,而是源于勇气:一种选择与自身价值观和人生追求相契合未来的勇气。
在 CS Global Partners,我们始终认为,公民身份首先关乎人本身。它源于对安全感、归属感、发展机会以及代际保障的需求。今年再次印证了这一点。我们看到客户为家庭作出理性而审慎的决策,也始终与各国政府并肩合作,在日益复杂的环境中,以专业、诚信与前瞻性共同应对挑战。
能够为客户提供指导、建议,并倾听他们的声音,我们深感荣幸。
顺祝商祺,
Micha-Rose Emmett
联合创始人兼首席执行官
CS Global Partners
行业报告发布
2025年,CS Global Partners睿智国际发布了两份具有里程碑意义的行业报告,为投资者提供了具有价值的决策参考。
《世界公民报告》
2025年,CS Global Partners睿智国际发布第四版《世界公民报告》,成为投资入籍领域研究标杆。报告聚焦动荡地缘政治格局下的人类处境,以“人类处境:变革的催化剂”为主题,通过“世界公民指数”全面衡量188个国家公民身份价值,涵盖安全与保障、经济机会、生活质量、全球流动性以及财务自由五大维度,为投资者提供科学规划指引。

《2025年投资入籍计划排名》
CS Global Partners睿智国际还发布了《2025年投资入籍计划排名》,从九大关键支柱评估多国投资入籍计划,为投资者提供实用决策工具。此次排名中,加勒比地区包揽前三,彰显其全球投资入籍行业重要地位及持续改革韧性。

平台升级:全新中文官网
为更好地服务中文用户,满足中国市场需求,我们于2025年正式上线了全新升级的中文官方网站。全新官方网站是CS Global Partners面向中国市场的权威信息中枢,整合了多米尼克等加勒比国家及埃及投资入籍计划最准确、及时的政策信息与投资选项。
网站通过结构清晰的专业内容体系,将复杂的信息转化为易于理解的指南与解读,并设有新闻订阅等互动功能,持续为用户推送行业洞察与政策动态,助力身份规划决策。
欢迎访问我们的中文官方网站:[https://csglobalpartners.cn/],开启您的全球投资入籍之旅!

砥砺前行
随着节日季的到来,我们由衷感谢您一直以来对 CS Global Partners 的信任与支持。无论您今年曾与我们的顾问团队交流、阅读我们的行业报告,还是在全球活动中与我们互动,我们都非常荣幸能成为您旅程的一部分。
愿这个节日季为您带来宁静与休憩,也让您有时间与最重要的人共度美好时光。
我们期待在 2026 年继续为您提供支持——新的一年将充满新的机遇、更加清晰的方向以及有意义的进展。
祝您节日平安,阖家幸福,新年顺利昌盛。
CS Global Partners 团队敬上

免责声明:市场有风险,选择需谨慎!此文仅供参考,不作买卖依据。
来源: 2025-12-24 10:06:31 -
2025年度InsurStar行业榜单公布,华美浩联斩获创新科技奖
简介:2025年12月22日,国内保险行业极具影响力的年度评选——保观·2025年度InsurStar保险行业榜单正式揭晓,华美浩联凭借人工智能医疗健康管理
正文:2025年12月22日,国内保险行业极具影响力的年度评选——保观·2025年度InsurStar保险行业榜单正式揭晓,华美浩联凭借“人工智能医疗健康管理服务解决方案”在保险业创新转型中的突出贡献,成功斩获年度InsurStar创新科技奖。这一荣誉不仅是行业对华美浩联技术创新实力的高度认可,更印证了其在医疗健康与保险产业融合领域的标杆价值。

作为深耕保险行业近十年的专业评选,保观·InsurStar保险行业年度评选已成为洞察行业趋势、见证创新力量的重要风向标。本届评选自启动以来,吸引全行业200余项项目报名参与,经过严格的初选筛查、网络投票与专家评审双重考核,最终筛选出兼具创新性与实践价值的标杆项目。其中,创新科技奖重点表彰本年度在保险领域展现卓越应用成果的科技创新项目,精准契合当前AI等技术重塑保险价值链的行业趋势。
当前,保险业正处于高质量发展的转型关键期,利率下调、渠道变革与消费者需求升级等多重挑战叠加,科技成为行业穿越周期的核心驱动力。华美浩联深耕AI与医疗健康服务融合领域,针对传统保险在产品设计、服务体验、风险管控等环节的痛点,量身打造“人工智能医疗健康管理服务解决方案”。该方案依托高壁垒医疗资源与数智化服务体系,通过B2B2C模式深度赋能保险行业,实现从前端精准营销、个性化产品定制,到中端辅助智能核保、风险预判,再到后端理赔优化、全周期健康管理的全链路升级。
相较于传统服务模式,华美浩联的解决方案通过AI技术与医疗场景的深度融合,构建了覆盖全科咨询、心理疏导、体检管理、慢病干预等多场景的服务矩阵,既能够帮助保险公司精准匹配客户健康需求、优化产品设计逻辑、降低赔付风险,又为保险用户提供从理赔到日常健康管理的全场景贴心服务,有效提升客户粘性与品牌认可度,助力保险机构实现从“风险保障”向“健康服务生态构建”的转型突破。
“此次入选保观·InsurStar创新科技奖,是业界对我们在‘医疗+保险’融合创新领域阶段性实践成果的肯定,也是对我们未来发展的期待。”华美浩联创始人兼CEO徐冰玉表示,在AI技术重构保险价值链的浪潮下,医疗健康服务已成为保险产品差异化竞争的核心抓手。未来,华美浩联将持续深化AI技术在保险场景的应用创新,迭代升级解决方案,与保险行业伙伴深度协同,共同推动商业健康险的智能化变革,让优质健康保障更可及、更高效,为保险业高质量发展注入新动能。
免责声明:市场有风险,选择需谨慎!此文仅供参考,不作买卖依据。
来源: 2025-12-24 10:05:52 -
2025第七届《中国民办教育百强》在京发布(名单附后)
简介:日前,2025第七届《中国民办教育百强》于2025年12月22日-23日在北京大学成功发布,全国 100家有品牌、有实力的民办教育机构入选其中,本届
正文:
日前,2025第七届《中国民办教育百强》于2025年12月22日-23日在北京大学成功发布,全国 100家有品牌、有实力的民办教育机构入选其中,本届首次区分大学、中学两个榜单发布,同期举行第七届“民办教育北京论坛”。

记者了解到,《中国民办教育百强》是针对社会力量办学的全国性评选活动,从2017年起,已连续七届发布(2017/2018/2019/2020/2021/2023/2025),涵盖民办高校及民办中学,是目前国内民办教育传播领域的旗舰品牌。
据介绍,活动旨在提升民办教育的社会影响力,发现、传播、展示真正有品牌、有实力的民办教育机构,并为学校间交流搭建平台,“发现价值、凸显群体、促进交流”。每届活动由国内领先的品牌研究、传播机构品牌时代国际传媒联合媒体共同推出。

本届活动调整邀请名单,完善评价指标及数据取得。经由传播平台搭建、调研对象确认、评价指标确认、公开数据、第三方调查、媒体测评、专家意见等阶段实施,最终发布100家有品牌、有实力的民办教育机构入选2025第七届《中国民办教育百强》。(包括高校和中学两个榜单)
记者同时了解到,《中国民办教育百强》不进行排名,而是按省份推出,省内实行名额限制,一般一-二个名额(大学及中学榜单均是),一般同一城市限一家机构入选。
活动负责人高广先生表示,“民办教育正在经历洗牌,《中国民办教育百强》市场认可度很高,本届借助大数据,名单也较往届更为准确。”
附:2025第七届《中国民办教育百强》入选名单
(大学部分)


来源: 2025-12-24 10:05:40 -
年销千万瓶的洗涤明星!揭秘展浪香水除螨除菌洗衣液成为代理爆款的终极密码
简介:当洗护行业陷入同质化竞争,一款融合高级香氛、硬核除菌除螨与高效洁净的洗衣液,已悄然改写市场格局。在竞争日益激烈的洗衣液市场中,有一
正文:当洗护行业陷入同质化竞争,一款融合高级香氛、硬核除菌除螨与高效洁净的洗衣液,已悄然改写市场格局。
在竞争日益激烈的洗衣液市场中,有一款产品凭借卓越的综合实力脱颖而出——展浪香水除螨除菌洗衣液。作为广东澳慈日化科技旗下的王牌单品,这款产品年销量突破千万瓶,持续赢得消费者与代理商的双重青睐。
尤为值得一提的是,这一销售奇迹并非依赖巨额广告投入,而是在没营销的情况下,凭借卓越的产品体验,在用户中形成了强大的口碑效应。从家庭主妇到品质生活家,真实的使用者成为其最有力的推广者,这种由口碑直接驱动的千万级年销量,是产品品质最坚实、最可信的证明。
对于正在网络上搜索“洗衣液代理什么品牌好”、“除菌除螨洗衣液加盟”的创业者与渠道商而言,展浪香水除螨除菌洗衣液代表的不仅是一款产品,更是一个被市场验证、需求爆发、利润可观的黄金商机。

01 市场缺口,消费升级催生洗护新蓝海
当下家庭洗护市场正经历深刻变革。消费者不再满足于基础的清洁功能,对“健康除菌”、“感官愉悦”、“高效省心”的综合诉求日益强烈。
尤其是后疫情时代,衣物除菌除螨成为刚性需求;同时,随着品质生活理念普及,衣物能否散发持久、高级的香气,已成为影响购买决策的关键因素。
然而,市面上多数产品往往顾此失彼:有香味的清洁力弱,强调除菌的则质地伤衣伤手,能将 “高级香氛”、“硬核除菌”、“深层洁净”与“温和护理” 完美融合的产品凤毛麟角。
这一巨大的市场缺口,正是展浪香水除螨除菌洗衣液得以爆发式增长的底层逻辑,也为代理商切入高价值市场提供了绝佳切入点。

02 王牌解析,品质铸就产品护城河
展浪何以成为千万家庭的选择并让代理商青睐?其产品力构建了难以逾越的竞争壁垒。

【奢级香氛,颠覆嗅觉体验】
展浪香水除螨除菌洗衣液最大亮点在于其标志性的“毒药香型”,这一经典香氛由全球顶尖的瑞士奇华顿香氛公司提供专业配方,并应用了先进的微胶囊留香技术。它所散发的香气层次丰富、优雅神秘,与知名奢侈品牌香水的韵味一脉相承,实现了将“穿香水”变为“穿香衣”的体验升级。不少知名博主也种草了展浪这款香水洗衣液,他们反馈:洗后的衣服穿在身上,犹如置身欧洲贵族庄园。值得强调的是,展浪堪称国内“香水洗护”品类的首创者与定义者。其研发初衷源于一个深刻的洞察:中国人表达美与品味往往更为含蓄内敛,直接喷洒香水可能过于张扬。而让衣物在洗涤后自然散发高级香氛,则成为一种更贴肤、更日常、更不经意间流露品味与情绪的方式。 它将奢侈品级别的优雅香气融入日常洗衣过程,随着衣物摩擦,微胶囊持续缓慢释放香气,实现长达数天甚至更久的留香,使洗净的衣物成为“行走的香氛机”,彻底告别廉价香精感,为用户提供了一种独特而高级的情绪价值。

【健康防护,洁净除菌除螨硬实力】
高效洁净,活性去污因子能靶向分解各类顽固污垢。洗后衣物色泽亮丽、纤维清爽,透亮如新。提供 99%除菌除螨的专业级防护。其配方能深度渗透纤维,有效杀灭尘螨、大肠杆菌、金黄色葡萄球菌等多种常见有害微生物,从源头减少过敏原,为全家肌肤健康,尤其是母婴及易敏人群,构筑坚实防线。

03 代理价值,携手展浪共赢未来
对于代理商而言,选择展浪,意味着选择了一个低风险、高回报、可持续增长的事业伙伴。
强大产品力是动销基石: 无论是面向终端消费者还是下级分销商,都能快速建立认知、激发购买欲望,动销速度快,库存周转率高。
成熟品牌背書降低推广成本: 作为广东澳慈日化科技的王牌单品,展浪享有 “年销千万瓶” 的市场声誉背書。澳慈在品牌形象、营销素材、市场推广方面提供强大支持,为代理商赋能,降低市场开拓难度。
精准卡位高利润赛道: 产品定位于“香水级”与“健康级”洗护,避开了低端市场的惨烈价格战,享有更高的溢价空间和渠道利润,保障了代理商的盈利水平。
持续创新与全渠道潜力: 一款爆品是合作的开始。依托澳慈的研发实力,代理商有机会共享未来产品线延伸的红利,并在线下商超、线上平台、社区团购等多渠道拓展业务,增长空间广阔。

免责声明:市场有风险,选择需谨慎!此文仅供参考,不作买卖依据。
来源: 2025-12-24 10:05:06 -
“云端”精准切除肿瘤!南方医院妇产科完成华南首例远程单孔机器人妇科手术
简介:2025年12月4日上午,妇产科龚时鹏主任医师通过远程操控单孔手术机器人,成功为位于增城院区的患者开展来了高精度的卵巢巨大肿瘤切除术。这
正文:2025年12月4日上午,妇产科龚时鹏主任医师通过远程操控单孔手术机器人,成功为位于增城院区的患者开展来了高精度的卵巢巨大肿瘤切除术。
这不仅标志着华南地区首例远程单孔机器人妇科手术成功开展,也为区域妇科疾病诊疗开启了“云端精准医疗”的新篇章。
两地协同,精准完成高难度肿瘤切除
2025年12月4日上午,龚时鹏主任医师在本部控制中心内专注操作,其手势与指令通过高速专网实时传输至数十公里外的手术室。没有前期的奔波,没有空间的阻隔,只有两地无影灯下默契的协同。
本次手术为一名卵巢巨大肿瘤患者实施切除,肿瘤体积达11cm×12cm×11cm。在单孔机器人系统的辅助下,手术全程仅约90分钟,术中出血不足10mL。肿瘤经同一微创切口被完整取出,有效规避了传统术中可能因分块切除导致的医源性扩散风险。患者体表仅留下一处隐蔽小孔,有利于加快康复。
南方医院本部:远程操控手术现场
技术赋能,支撑同质诊疗
本次手术依托5G通信、人工智能与机器人技术的深度融合,实现了操作信号的无损实时传输与机械臂的亚毫米级精准执行。系统可滤除人手自然震颤,在超低延迟、高稳定性的网络环境下,确保远程手术的安全性与可靠性。相关监测数据表明,本次手术网络连接质量达到远程外科领域先进水平,属于全球远程外科中极为罕见的“超低延迟、超高稳定性”连接质量,为复杂操作提供了扎实的技术保障。也标志着南方医院已具备开展常态化、高难度远程手术的综合实力,为跨院区、跨区域协同诊疗提供了坚实的技术支撑与体系保障。
资源下沉,让基层患者享受同质化尖端医疗
此次手术的成功实施,是南方医院落实“双主院区”战略、推动优质医疗资源普惠基层的切实举措。依托远程手术系统,专家无需跨院奔波,即可实现高难度手术的异地同步开展,使患者在增城院区就能享受到与院本部同质的诊疗方案。这对于时间敏感的急诊妇科病例以及病情复杂的肿瘤手术而言,具有重要的临床意义与社会价值。
通过让高端技术真正“沉下去”,不仅减轻了患者异地就医的经济与时间负担,也系统性提升了区域妇科肿瘤的综合诊疗水平。龚时鹏主任医师在术后强调:“远程手术系统是实现尖端医疗资源下沉、提升区域协同救治能力的关键工具,能为更多患者争取宝贵的治疗时间。”
未来,南方医院妇科将继续深化远程手术、人工智能辅助诊疗、智能术后管理等方向的探索,推动智慧医疗技术与妇科临床进一步融合,为更多女性患者提供安全、便捷、温暖的全程照护。
来源: 2025-12-24 09:53:52 -
南来北往皆可托付 德邦快递描绘冬季旅游物流新图景
简介:寒冬时节的神州大地,南北双向热文旅潮流蔚然成风。向北,是奔赴冰雪的热情;向南,是候鸟式旅居的松弛。在这条跨越数千公里的旅途背后,车
正文:寒冬时节的神州大地,“南北双向热”文旅潮流蔚然成风。向北,是奔赴冰雪的热情;向南,是候鸟式旅居的松弛。在这条跨越数千公里的旅途背后,车辆如何安全抵达、行李与特产如何轻装回家,逐渐成为游客新的“刚需”。围绕这条看不见却高频运转的“旅游物流链”,德邦快递正在用更贴近生活的方式,参与其中。

轿车托运革新升级 重塑跨城出行新范式
随着冰雪旅游、自驾游热度持续攀升,轿车托运正在从小众选择升级为大众化出行解决方案。德邦快递推出的一站式专业轿车托运服务,正在改变人们对“运车”的传统认知。市区范围内的免费上门取车与送车,搭配验车、装车到交付的全流程可视化追踪,“足不出户”的便捷体验与透明可控的服务闭环,让整个运输过程更加安心可靠。
在安全保障上,德邦快递每单标配20万元保险并支持保额按需升级,运输采用专业笼车,多重绑带固定与防滑防护相结合,最大限度降低长途转运风险。同时,车到付款、无隐形收费的模式,也减少了用户的决策顾虑。“像寄快递一样托运轿车”已逐渐从一句口号变成可感知的体验。
双向物流贯通南北 呼应文旅消费新趋势
今年冬季,随着“候鸟式旅居”和冰雪旅游的双重爆发,德邦快递轿车托运业务量明显增长,预计春节前后迎来业务高峰。从流向来看,南北双向运输需求呈现齐头并进的旺盛态势,成为冬季旅游物流的鲜明特征。
一端是从上海、广州、深圳、杭州等南方城市出发,车辆被托运至哈尔滨、长春、沈阳以及长白山、雪乡等冰雪旅游目的地,自驾游爱好者选择“人飞过去、车先到达”,节省长途驾驶的精力;另一端,则是从东北出发,目的地集中在海南、云南、广东等地,精准匹配“东北猫冬族”跨城长期用车需求,解决了自驾疲劳和租车体验不稳定的问题。

德邦快递不仅满足个人用户需求,更涵盖越野车、小型货车、巡展车、二手车、商品车、试验车等多元车型,通过直运与联运有机结合的运输模式,实现全国范围内的高效通达。吉林长春王先生将昂科威轿车托运至海南万宁的案例颇具代表性。该订单保价30万元,运费4000多元,王先生表示:“比在海南租车划算多了!”。如今,此类跨南北的长途运车订单,已成为冬季物流市场的常态。
冰雪经济持续升温 寄递服务精准赋新能
如果说轿车托运解决了旅游 “怎么去” 的难题,那么行李与特产寄递则打通了旅途 “怎么回” 的关键环节。12月17日,第二十七届哈尔滨冰雪大世界正式开园,120万平方米园区、40万立方米用冰用雪量,吸引大量游客慕名而来。震撼的冰雪景观、升级的互动体验,不仅延长了游客的停留时间,更带动了行李寄递与特产寄送需求的集中释放。

哈尔滨松北区中源大道经营分部杨站长介绍,近期从酒店往返寄递的行李明显增多,仅北极熊酒店单日寄递订单已达十几单,旺季时更是增至数十票,行李箱占据了揽收的大头。与此同时,哈尔滨红肠、木耳等本地特产,以及滑雪板、雪鞋等雪具寄递需求也同步上升,游客往往临时下单,希望“人先走、东西后到”。
在冰雪大世界园区内服务多年的快递小哥马小哥,则见证了冰雪大世界开园后另一条物流线的繁忙。除了游客行李与特产,园区内咖啡馆原料、摩天轮配件、游戏厅玩具配件、整箱手办等物资,同样需要高频配送。游客通常将寄递物品放在酒店前台,小哥上门揽收,流程简单而高效。这些细碎却真实的场景,共同构成了冰雪旅游背后的物流日常。

深耕行业三十余载 筑牢寄递服务硬支撑
无论是轿车托运,还是行李与特产寄递,背后考验的都是对多种类型货物的长期运营能力。德邦快递深耕快运行业近30年,在大件配送领域积累了丰富的运作经验,也正因如此,能够在旅游高峰期承接更复杂、多元的需求。“超过3公斤,大件发德邦;”这句被反复提及的宣传语,在一个个真实场景中被不断验证。
从行业层面来看,在2025年运联智库&物流进化发布的全网快运市占率排名榜单中,德邦快递位列第一。这一结果并非偶然,而是企业长期投入网络、产品和服务能力的体现。
当旅游从“轻装出行”升级为“深度体验”,物流服务已成为高品质旅游的重要组成部分。在南北双向的文旅热潮中,德邦快递以专业、高效、可靠的物流服务,让车辆、行李与特产得到妥善托付,让游客能够卸下行囊、轻装上阵。这张穿梭南北大地的物流网,正一头连着游客的舒心旅途,一头连着文旅市场的蓬勃生机,为畅通国内大循环、推动文旅产业高质量发展贡献着实实在在的力量……
来源: 2025-12-24 09:52:03 -
PX、PTA创10个月新高 民营大炼化龙头价值迎重估
简介:近日,国内PX(对二甲苯)与PTA(精对苯二甲酸)期货价格持续走强,引发市场广泛关注。12月23日,PX期货主力合约突破7300元 吨,PTA期货主
正文:近日,国内PX(对二甲苯)与PTA(精对苯二甲酸)期货价格持续走强,引发市场广泛关注。12月23日,PX期货主力合约突破7300元/吨,PTA期货主力合约突破5000元/吨关口,双双创下近10个月新高。
(图:PX期货走势)
(图:PTA期货走势)
据平头哥了解,这场连续上涨的背后,是全球能源格局重构、产能供给格局优化、产业政策持续发力等多重利好因素的共振。
多重因素共振 驱动PX、PTA价格持续上行
在全球能源格局持续重构的背景下,PX产业链正成为炼化行业下一阶段的重要盈利突破口。天风证券研报认为,在供给增长受限、调油需求回升与下游补库三重因素叠加下,2026年PX产业链或成为炼化板块中最具盈利弹性的细分领域。
首先,受海外炼油产能持续退出及地缘冲突影响,欧美成品油市场趋紧,汽柴油裂解价差显著走高,有望再度打开芳烃调油窗口。这一趋势或将分流PX原料供应,为PX价格提供有力支撑。
此外,2024至2025年全球PX产能连续两年零新增,而2026年计划投产的新装置普遍集中在下半年,且存在延期风险。当前PX行业产能利用率已攀升至85%以上,处于近五年高位,供给端弹性十分有限。
与此同时,中美纺织服装行业或将在2026年迎来补库共振。中国纺服去库存接近尾声,美国纺服库存也处于低位,若后续政策落地,补库需求有望集中释放,进一步拉动PX下游PTA及聚酯产业链的需求。
PTA作为PX下游,上涨节奏基本与PX保持同步。2019年以来,PTA行业进入以大型化、一体化为特征的扩张周期,产能从4669万吨增至2025年的超9470万吨,实现翻倍。但2026年预计无新增产能,供应压力显著缓解,而下游聚酯仍有约500万吨新产能投放,产量增速预计5%,支撑PTA刚性需求。
短期来看,12月PTA持续去库,尽管1–2月因聚酯季节性降负或小幅累库,但整体库存压力偏低,基本面稳健。长期来看,随着PTA行业的反内卷政策落地,龙头企业已通过主动停车检修、控制负荷等方式落实反内卷要求。据CCF(化纤信息网)数据,截至12月18日,PTA开工率在78.8%附近,较10月30日83.7%的开工率已明显回落,市场供应量有望持续减少。
头部企业产能集中 二级市场价值迎重估
平头哥看到,国内PX与PTA行业已形成显著的头部集聚效应,产能高度集中于少数龙头企业,这一格局在本轮行情中进一步凸显优势。
2025年底,中国PX总产能约为4401万吨/年,产能分布呈高度集中态势,产能TOP3企业约占全国总产能的54%。据中证鹏元研报,荣盛石化以1040万吨的PX产能位居全国首位,约占全国总产能的24%,中国石化与中国石油则分别约占16%、14%。
(图:PX产能TOP5)
PTA产能分布同样高度集中,CCF数据显示,截至2025年11月底,国内PTA总产能突破9470万吨,前三名企业产能合计约占全国总产能的52%。其中,逸盛石化(由荣盛石化与恒逸石化合资建立)以2150万吨总产能位居首位,占全国总产能的23%,是全球最大PTA生产商。恒力石化以1660万吨产能排名第二,新凤鸣以1100万吨产能位列第三。
(图:PTA产能TOP5)
受益于行业景气度回升,板块龙头企业股价亦同步走强。12月22日,民营大炼化龙头荣盛石化单日大涨6.42%,恒逸石化与恒力石化紧随其后,分别上涨6.03%、4.54%。
2026年供需格局持续优化 行业走势乐观
展望2026年,PX与PTA行业供需格局有望持续优化,整体走势偏乐观。供应端方面,PTA全年无新增产能,进入存量竞争阶段,低加工费或加速高成本老旧产能出清,改善供应结构。PX虽有新增产能,但集中于三季度末及四季度投放,上半年存在明确供需缺口,支撑价格上行。
在“反内卷”政策导向下,供应端收缩或成常态,进一步优化产业格局。成本端方面,尽管原油供给过剩可能压低大炼化原料成本,但PX、PTA库存下降限制价格下行空间,产品价差有望扩大,提升盈利水平。叠加碳排放双控政策限制产能扩张,市场看涨情绪升温,PX价格或保持强势运行。需求端虽有季节性波动,但聚酯刚性需求稳固,叠加出口改善带来增量,对PTA形成长期支撑。
平头哥认为,具备“原油—芳烃—PTA—聚酯”全产业链一体化布局的龙头企业如荣盛石化等,不仅能有效抵御原料价格波动风险,还可凭借规模效应、技术优势和高化工品收率,在行业景气度回升过程中显著提升盈利弹性,充分受益于产业周期持续向好的新格局。
免责声明:市场有风险,选择需谨慎!此文仅供参考,不作买卖依据。
来源: 2025-12-24 09:51:46 -
营收稳增十载 在校生攀新高 中国春来发展前景向好
简介:近日,港股高教龙头——中国春来(1969 HK)发布了2025财年(截至2025年8月31日)业绩。2025财年,公司营收为17 91亿元,同比增长9 8%,达
正文:近日,港股高教龙头——中国春来(1969.HK)发布了2025财年(截至2025年8月31日)业绩。2025财年,公司营收为17.91亿元,同比增长9.8%,达成营收十连增的亮眼成绩;净利润创下历史最好水平,达到8.36亿元,同比增长7.4%。
截至今年8月末,中国春来的在校学生规模增至109952人,创历史新高,单生收入与利润同步提升,运营效率持续优化。公司还前瞻性布局AI+教育,叠加天平学院转设推进与民办高校转营政策落地预期,有望为未来业绩增长提供强有力的保障。
2025财年业绩表现亮眼 多项指标创历史新高
2025财年,中国春来凭借稳健的运营策略与精准的市场布局,核心业绩指标全面突破。2025财年公司录得收入17.91亿元,同比增长9.8%,十年间营收规模已增长至上市初的3倍以上;净利润达到8.36亿元,同比增长7.4%,盈利能力稳步提升,为企业持续发展提供了坚实的财务支撑。
首先在校学生规模的持续扩大,是中国春来业绩增长的核心驱动力之一。财报显示,2024/2025学年,中国春来在校学生总数达109952人,同比增长6.4%。中国春来旗下6所院校(含校区)中,多数实现了在校人数与收入的双增长。
其中,健康学院表现最为突出,在校人数同比增长43.2%,收入同比增长42.5%,成为增速最快的校区,其聚焦护理、康复等契合“健康中国2030”战略的专业设置,精准把握了市场需求趋势。
安阳学院原阳校区与荆州学院也表现不俗,在校人数分别同比增长20.9%和15.5%,收入同比增长21.7%和16.4%,校区扩张与专业升级成效显著。商丘学院作为集团核心院校,在校人数达2.62万人,同比增长4.5%,收入同比增长8.3%,持续发挥着压舱石作用。
其次,运营效率与财务结构的持续优化,进一步夯实了中国春来的发展基础。2025财年,中国春来单生收入从2024财年的1.58万元提升至1.63万元,单生利润从0.75万元提升至0.76万元,反映出公司在学费定价、成本控制等方面的精细化运营能力。
在财务状况方面,截至今年8月末,中国春来资本负债比率降至42.5%,较2024财年的57.9%下降15.4个百分点;融资成本同比减少34.2%降至6300万元,主要得益于贷款规模缩减及平均利率下降。截至今年8月末,公司现金及现金等价物达8.32亿元,同比增长5.2%,流动性充足,为后续业务拓展与战略推进提供了有力保障。
多项业务实现创新突破 AI+教育成核心亮点
在教育数字化转型的浪潮中,中国春来依托民办高校贴近市场需求的天然优势,率先布局AI与教育的深度融合,以技术创新驱动业务升级,打造了行业领先的核心竞争力。公司在AI+教育领域的布局既注重技术落地,又强化资源支撑,形成了“技术+人才+合作”的三位一体发展模式。
去年2月,中国春来与北京引力互联达成合作,联合开发AI教育平台,为后续技术应用奠定了坚实基础;今年3月,公司又成功部署DeepSeekR1大模型,成为高教行业首批应用该先进技术的企业,将AI能力深度融入教学、管理等各个环节。
值得一提的是,今年10月,中国春来董事会主席侯春来宣布,向公司捐赠了其拥有的美国数据中心研发的AI及区块链技术,且该数据中心的全部利润将持续捐赠给公司,这一举措不仅为公司提供了优质的技术资源,更直接助力了利润提升,为AI+教育的持续推进提供了双重保障。
在AI落地成果方面,中国春来已取得实质性进展。截至2025财年末,中国春来落地AI+教育战略,建成4所AI学院,开设人工智能基础、数据分析等市场导向课程,并联合开发AI培训模型,通过技术优化教学全流程,打造“技术落地+人才培养”模式,构筑差异化竞争优势。
除了AI+教育的深度布局,中国春来还积极推进国际化布局,以“技术创新+国际合作”双轮驱动,提升品牌影响力与办学水平。
旗下安阳学院、商丘学院分别与澳大利亚精英教育学院、新西兰梅西大学达成合作,开展联合培养、学分互认等项目,积极引入海外优质教育资源,顺应民办高教多元化、国际化的发展趋势,旨在提升学生的竞争力。
未来增长动力依然充足 长期发展前景向好
展望未来几年的业绩,中国春来依然有短期业绩增厚利好与长期政策红利的双重驱动,公司增长动力充足,发展前景广阔。
短期来看,天平学院转设并表将显著增厚公司业绩。2019年收购的天平学院南京校区已在2025年9月正式运营,首批新生1300余人顺利入学。该校区规划土地60万平方米,建筑面积53万平方米,全面投运后可容纳16000名学生,办学规模可观。公司计划在2026年9月前完成天平学院转设为独立民办普通高校的全部流程。
转设完成后,天平学院将成为中国春来的并表联属实体,直接扩大公司的办学规模与市场覆盖范围,丰富收入来源。截至2025财年末,公司已支付8亿元收购预付款,并向天平学院提供垫款9.36亿元(年息4.75%)及咨询服务,产生了稳定的利息及咨询收入,为转设后的业绩融合奠定了基础。
长期来看,民办高校转营政策落地为中国春来带来重大机遇。2016年《民办教育促进法》明确民办校营利性选择权,2025年湖南率先批复3所转营,政策进入实质推进阶段。转营利好中国春来,主要有四个方面:一是提升办学自主性,可灵活调整办学策略、专业及学费;二是优化财务结构,降低负债与财务成本;三是增强分红能力,提升股东回报;四是消除估值压制,有望实现业绩与估值“戴维斯双击”。
而在发展战略和执行层面,中国春来的目标清晰、步伐稳健。未来公司将聚焦核心业务、深化创新驱动以巩固行业领先地位。在办学规模上,公司将持续获取土地、建设设施,扩大校园容量支撑招生增长;在教育质量上,深化AI教育应用,优化课程与教学模式,打造核心教育品牌;在国际化布局上,持续拓展中外办学合作,引入海外优质资源,提升院校国际化水平与学生全球竞争力。依托多年民办高教积淀、领先管理能力及创新战略眼光,公司有望在行业转型中持续领跑,为投资者创造更大价值。
整体来看,2025财年的中国春来,以营收十连增、多项指标创历史新高的亮眼业绩,彰显了其在民办高等教育领域的坚实实力。AI+教育的前瞻性布局与国际化合作的持续拓展,展现了其创新驱动的发展活力。而天平学院转设的短期机遇与民办高校转营的长期红利,则为未来业绩增长奠定了坚实的基础。作为行业成长性最好、投资者回报最丰厚的民办高教企业之一,中国春来有望继续以稳健的步伐,持续回报投资者,迈向高质量发展的新征程。
免责声明:市场有风险,选择需谨慎!此文仅供参考,不作买卖依据。
来源: 2025-12-24 09:51:35 -
XBIT链上生态观察:加密货币用户体验呈现危机,数十亿人仍未接受加密货币
简介:在加密货币的宏大叙事中,我们正站在一个关键的十字路口。一边是技术创新如火如荼,新的区块链、代币层出不穷;另一边却是全球普及率停滞不前,
正文:在加密货币的宏大叙事中,我们正站在一个关键的十字路口。一边是技术创新如火如荼,新的区块链、代币层出不穷;另一边却是全球普及率停滞不前,数十亿人仍对加密货币敬而远之。币界网最新报道揭示了这一严峻现实:加密货币若持续将复杂、以工程师为中心的产品置于首位,而忽视用户友好的体验,极有可能被市场无情淘汰。
加密货币普及的“拦路虎”
当下,加密货币领域面临着用户体验的重大危机。繁琐的注册流程,犹如一道道难以跨越的门槛,将众多潜在用户拒之门外。想象一下,一个对加密货币充满好奇的新手,满心期待地想要开启数字资产之旅,却在注册环节被要求填写一堆复杂的信息,进行各种繁琐的验证,热情瞬间被浇灭。分散的界面设计更是让用户晕头转向,不同平台、不同应用之间的操作逻辑差异巨大,用户需要花费大量时间和精力去适应和学习,这无疑增加了使用成本。
XBIT数据监测显示,全球加密货币的普及率目前仅停留在5%左右。这一数据直观地反映出用户体验问题对加密货币推广的巨大阻碍。在传统金融领域,用户早已习惯了便捷、流畅的服务体验,而加密货币若不能提供与之相媲美的体验,又怎能吸引更多人加入呢?

DeFi的困境与破局之道
DeFi(去中心化金融)作为加密货币领域的重要分支,承载着推动行业创新和普及的使命。然而,目前的DeFi发展似乎陷入了一个怪圈。平台们热衷于无休止地推出面向内部用户的横向创新,不断探索新的区块链技术和代币模式,却忽略了用户的实际需求。
XBIT认为,DeFi要想触达下一个十亿用户,必须转变发展思路,从垂直方向出发,聚焦于提升用户体验。就像Apple Pay和Venmo,它们之所以能够获得广泛认可和使用,正是因为提供了流畅便捷的使用体验。用户无需了解复杂的金融原理和技术细节,只需简单操作就能完成支付、转账等操作。DeFi平台也应该以此为榜样,简化操作流程,优化界面设计,让用户能够轻松上手。
例如,一些DeFi平台可以整合多种功能,提供一站式服务,避免用户在不同应用之间频繁切换。同时,加强用户教育,通过简单易懂的方式向用户介绍DeFi的概念和操作方法,降低用户的学习门槛。

以用户为中心的先行者
提起去中心化金融,那就不得不提到XBIT。它是一家基于区块链技术的综合性去中心化交易所平台,其凭借无需KYC、无封控、无审核、私钥自管(掌控权归自己所有)的特性,先后聚合了全球众多优质区块链资产,为广大用户提供安全可靠区块链资产兑换服务。截至目前,其储备资产价值超50亿美元,用户规模1.5亿左右,综合实力稳居行业前列。
它在提升用户体验方面做出了诸多努力。其平台界面简洁明了,操作流程便捷高效,即使是初次接触加密货币的用户也能快速上手。同时,XBIT注重用户反馈,不断优化平台功能和服务,确保用户能够享受到优质的使用体验。

行业变革的迫切需求
加密货币行业要想实现大规模普及,必须进行一场深刻的变革。这场变革的核心就是以用户为中心,将用户体验提升到前所未有的高度。除了DeFi平台,整个加密货币生态系统都需要做出改变。
XBIT综合判断,当前交易所、钱包等各个环节都存在着用户体验问题。交易所的交易手续费、交易深度、交易速度等方面都有待优化;钱包的安全性和易用性也需要进一步提升。只有各个环节协同发展,共同提升用户体验,才能吸引更多用户进入加密货币领域。
此外,监管也是影响用户体验的重要因素。合理的监管可以保障用户的权益,增强用户对加密货币的信任。然而,过度监管或监管不明确则会给用户带来困扰和风险。因此,行业需要与监管机构建立良好的沟通机制,推动监管政策的完善和落地。
加密货币行业正面临着用户体验危机的严峻挑战。数十亿人仍未接受加密货币,这一现状警示着我们,必须加快变革的步伐,以用户为中心,提升用户体验。DeFi平台要从垂直方向出发,满足用户实际需求;整个行业生态要协同发展,优化各个环节;同时,积极与监管机构合作,营造良好的发展环境。只有这样,加密货币才能真正走向大众,开启数字金融的新时代。
来源:新浪免责声明:市场有风险,选择需谨慎!此文仅供参考,不作买卖依据。
来源: 2025-12-24 09:43:23 -
支付宝上线短剧独立入口,2万部版权短剧免费看
简介:12月23日,支付宝内容创作者大会上,首次对外公布了全新内容板块短剧业务的进展:支付宝短剧频道上线,并在首页开设短剧独立入口。目前,已
正文:12月23日,支付宝内容创作者大会上,首次对外公布了全新内容板块短剧业务的进展:支付宝短剧频道上线,并在首页开设短剧独立入口。目前,已有2万部版权短剧免费看,人均观看时长近1小时。
财经、健康科普等内容正成为支付宝生态优势特色类目。理财相关万粉作者同比增长5倍,理财内容主动搜索量同比增长8倍;全网百万粉以上头部医生账号入驻近五成,好大夫APP与支付宝生活号打通,支持医生一键入驻支付宝生活号并挂载服务,实现账号通问诊通。
会上,支付宝事业群视频内容运营负责人李赛公布了近一年的生态进展:短视频DAU同比增长71%,优质创作者规模同比增长4倍,优质主播规模同比增长10倍,创作者商业化规模同比增长10倍。

支付宝上线短剧独立入口,2万部版权短剧免费看
支付宝短剧频道正式上线,并在首页设有独立入口,有近2万部版权短剧免费看,已出现数十部播放量破亿爆款剧集。
支付宝事业群版权内容负责人吉励透露:支付宝短剧DAU正式突破千万,人均观看时长近1小时,家庭、现代言情等温情题材短剧消费尤为突出。
2026年,支付宝计划推出50部独家短剧,并继续大力推进新热真人短剧和AI短剧的合作。针对短剧业务的合作政策和激励方案也将全面升级,以保底分成为主,包含行业优质新热剧集最高5万元/部的现金保底激励,配套叠加独立分成政策、独立考核标准、专属分成后台等,广纳更多优秀的短剧行业伙伴。

万名认证医生入驻支付宝,好大夫APP与生活号打通
李赛透露,财经、健康科普内容,正成长为支付宝强势特色心智内容,并逐步形成从内容到服务的完整生态闭环。
数据显示,越来越多的用户习惯于在支付宝上看理财视频。过去一年,理财相关内容用户主动搜索量同比增长8倍,万粉作者同比增长5倍;以树立传递正确投资理念为主题的系列直播活动「理财答案日」累计开播超 3 万场,优质财经作者「真财实聊百大分享官」相关视频累计播放量破百亿。
越来越多的财经内容创作者在支付宝上找到了新机会,跨界来支付宝聊理财成趋势,“王者荣耀一哥”张大仙、敬汉卿等均已入驻。
健康科普方面,好大夫APP与支付宝生活号打通,支持医生一键入驻支付宝生活号,并挂载相关服务,实现账号通问诊通。目前,已有近万名认证医生入驻支付宝生活号,全网百万粉以上医生账号入驻超五成。医师节期间,与国家卫健委官方号@健康中国共同发起的#健康的答案#中国医师节活动,累计播放量超5亿次。
一年时间,在支付宝涨粉百万的健康科普作者代表吕艳思医生@口口在这里表示,医生IP是责任也是力量,支付宝用户基础庞大,用户对健康科普内容接受度更高。

优质创作者规模同比增长4倍,创作者商业化规模同比增长10倍
今年,是支付宝面向内容创作者开放的第三年,越来越多的优质创作者、内容机构开始在支付宝上找到新机会。
过去一年,生态优质创作者规模同比增长4倍,短视频DAU同比增长71%。优质主播数量同比增长10倍,打赏规模同比增长4倍。
越来越多的创作者在支付宝上找到了商业模式,支付宝视频创作者商业化规模同比增长10倍,支付宝特色的内容种草、直播间种草等已初具规模。
在合作模式上,支付宝视频垂类运营负责人孙可表示,机构合作数在过去一年进行了大幅聚焦,完成了从规模到优质的双选,机构合作作者留存率提升20%。

未来,支付宝内容生态会重点发力原创优质作者,将定期对低质内容进行巡检和治理。
免责声明:市场有风险,选择需谨慎!此文仅供参考,不作买卖依据。
来源: 2025-12-24 09:42:21 -
四环医药渼颜空间:以长远健康发展战略成就上游厂商新范式
简介:2025年的中国医美行业,正在上演一场意义深远的变革,从营销战和野蛮生长正式迈向规范、创新、细分的高质量发展阶段。随着监管框架的持续完
正文:2025年的中国医美行业,正在上演一场意义深远的变革,从“营销战”和“野蛮生长”正式迈向“规范、创新、细分”的高质量发展阶段。随着监管框架的持续完善与消费者认知的快速成熟,市场对企业的合规运营能力与产品的综合价值提出了前所未有的高要求,上游厂商与终端机构共同面临着从粗放增长向高质量发展的深刻命题。
在此背景下,一方面,机构在选品时变得极为审慎且要求多元,既要扎实的临床和差异化,又要配套完整的学术教育、运营策略乃至品牌赋能体系。另一方面,上游产品获批数量倍增,竞争趋向白热化,想要在众多同类产品中赢得机构的青睐难上加难。因此,对上游厂商的综合能力也提出了更高的要求。
四环医药旗下的渼颜空间正是这一逻辑下的积极破局者。它并未将跨界医美视为短线生意,而是依托其强大的药企根基,以药品研发的标准深耕医美产品,同时构建起覆盖产品、学术、渠道、运营的全方位长远健康发展战略,精准回应了当下机构在“选品时代”最核心的诉求——寻找真正可持续、能共建长期价值的战略伙伴。
1、成就“专家型伙伴”,渼颜空间亮相“美沃斯国际医学美容大会”
“美沃斯国际医学美容大会”是医学美容行业年度盛会,2025年12月19日至21日第二十二届大会在广州白云国际会议中心举办。
在美沃斯这一行业舞台上,渼颜空间的参与远不止于产品展示,更是一次对其“学术精研”与“爆品矩阵”战略的系统性呈现。其围绕“口周年轻化”设立的专题会场,通过《口周常见问题诊疗方案》等前沿议题,不仅系统阐释了以「回颜臻」为核心的PLLA材料在解决容积流失与肤质改善上的联合应用方案,而且还通过技术融合与方案创新,为机构提供具备竞争力的高价值治疗组合。此举实质上是其“多维注能”体系的关键一环——从专业教育层面驱动临床认知升级,进而赋能终端市场开拓。
更值得一提的是,在美沃斯大会的中国医美领袖与管理专场中,渼颜空间「回颜臻」作为童颜针品类头部产品,受邀进行产品专场展演。其华东区域市场经理赵东振,就「回颜臻」的市场潜力、品项搭配逻辑及临床效果力进行了深度分享,获得了与会专家与机构领袖的广泛认可。这标志着渼颜空间已从单一的产品提供者,转变为能够参与甚至深度融入行业对话的“专家型伙伴”。
2、深度参与,渼颜空间受邀出席“2025昆山海峡两岸整形医学及抗衰产业创新发展交流会”
2025年12月20日,“2025昆山海峡两岸整形医学及抗衰产业创新发展交流会”隆重举办。该会议作为由昆山市人民政府支持的重要产业交流平台,汇聚了海峡两岸的顶尖专家与产业力量。四环医药渼颜空间作为行业上游代表企业受邀参与,展现了其积极融入产业协同、共同开拓海峡两岸消费医疗新空间的战略姿态。
当前医美市场呈现出明确的迭代趋势:一是抗衰需求从面部整体改善,向口周、眼周等特定部位精细化深入;二是求美者审美升级,从追求即刻的饱满填充,转向自然的长期再生。这就要求上游厂商,既要有精准捕捉临床痛点的产品,更要有深化专业认知的能力。同期的两场省会,渼颜空间在引爆市场声量的同时,也是在同步夯实其学术高度,并展现了出色的“趋势卡位”能力,其核心产品,准确回应了“针对性改善”与“自然再生”这两大趋势。
3、思维跃迁,“魔力童颜”的高价值品项解决方案
1)「回颜臻」:“人生第一支童颜”点燃市场
2025年9月3日,“回颜臻·童颜针”首发上市。「回颜臻」是以“皮肤定制化”为终极目标的一款产品,能有效针对皮肤真皮层应用,能够满足求美者精细化皮肤管理的需求。其“臻百变,真百搭”的定制化特性,分别有75mg与150mg两款规格,精准覆盖不同抗衰需求。75mg适用于局部肤质优化(如改善细纹、提升细腻度)或轻度轮廓修饰,150mg则针对面部及颈部整体紧致改善,实现‘按需选择、分阶再生’,未来它将为求美者带来更多元的变美选择以及更优质的抗衰体验。
福州海峡张光泽主任则从技术维度补充解读:“「回颜臻」的核心竞争力在于高纯度PLLA(聚左旋乳酸)微球技术——微球粒径小且分布均一,能精准渗透至皮肤真皮层,优秀的复溶性可避免局部堆积,为胶原再生筑牢基础,最终达成‘皮肤紧致、光感提升,全层回颜、全层抗衰’的效果,同时还能提亮肤色、改善暗沉、增加肌肤厚度与弹性,实现多重抗衰价值。”
渼颜空间依据「回颜臻」产品可靠温和的特性、渐进再生的逻辑效果,以及对“抗初老”市场需求的深刻洞察,创新性地提出“人生第一支童颜”这样清晰的市场定位,显著降低了再生医美的认知门槛,有效覆盖了童颜初试人群,成功寻找到了一个全新的增量市场,为行业培养了下一代核心消费人群。
2)「冻妍」:“人生第一支童颜”点燃市场
「回颜臻」的成功,是渼颜空间医美战略的精彩缩影,但绝非全部。今年,渼颜空间推出的另一款产品「冻妍」,更是中国首款可用于面部注射的含L-肌肽合规动能素产品。
2025年9月29日,注射用透明质酸钠复合溶液“冻妍”获NMPA三类医疗器械注册证,该产品含L-肌肽,是全国首款可面部注射的合规动能素,能有效改善皮肤干燥和暗沉,“L-肌肽”成分使其在一众水光产品中脱颖而出,其上市具有重要的里程碑式的意义。不仅体现了渼颜空间基于药企研发底蕴进行源头创新的实力,而且成功补齐了公司在动能素赛道的短板。
“冻妍”的核心竞争力在于其科学配比与成分创新。其核心成分L-肌肽是一种具有扎实科研背景的二肽,兼具抗氧化、抗炎与抗糖化三重功效,能有效保护真皮层弹性纤维并促进胶原蛋白再生。然而,将L-肌肽从护肤成分成功转化为可注射的三类医疗器械,面临巨大的技术鸿沟和严格的监管审批门槛。“冻妍”的成功获批,正是四环医药多年研发实力的体现。除了L-肌肽,产品还复配了透明质酸钠用于基础保湿,维生素B2以支持皮肤细胞代谢与修复,以及甘氨酸、丙氨酸和脯氨酸等胶原蛋白合成所需的关键氨基酸,为皮肤提供全面营养。
至此,四环医药成为行业内首家集齐肉毒毒素、少女针、童颜针、玻尿酸、光电设备于一体的医美企业,形成覆盖抗衰、塑形、焕肤等全场景的产品组合。在产品策略上,公司摒弃价格战,聚焦提供整体解决方案,通过“童颜针+水光”等多产品组合提升客单价和机构盈利能力,同时借助产品协同效应实现双向带货,新客户通过水光产品入门后,再推荐肉毒素等产品,而肉毒素的庞大用户群也为新品推广提供了基础。
具有战略眼光的是,渼颜空间在推广中并未让两款产品各自为战,而是创造性将其组合,形成名为“魔力童颜”的高价值品项解决方案。「回颜臻」负责深层支撑与胶原再生,奠定年轻轮廓;「冻妍」专注于肤质优化与抗氧化,提升肌肤光泽质感。两者结合,为机构提供了一个解决面部年轻化综合诉求的有力工具,不仅为机构创造了更具竞争力的服务选项,也帮助其自身在价值层面建立了更稳固的竞争优势。这本质上是一次思维的跃迁:从销售单一产品,转向为机构提供一套能满足消费者多元的年轻化诉求、增强治疗满意度的完整方案。
4、揭秘破局者的“体系化底座”
而支撑这套体系化打法的,是渼颜空间自身的雄厚实力。首先是全品类矩阵,截至目前四环医药已成为国内极少数集齐肉毒毒素、少女针、童颜针、玻尿酸、合规水光以及光电设备的医美公司。这为其满足机构一站式采购需求、设计多样化的联合治疗方案提供了无与伦比的灵活性。
其次是深度渗透的渠道网络。渼颜空间覆盖全国超7000家医美机构的渠道体系(2026年目标直指8000-9000家),不仅是销售的管道,更是价值传递的“高速公路”。它能以极低的边际成本,将新品快速铺向市场;更能将前沿的品项方案,迅速转化为终端的标准化服务,这正是其他公司难以企及的体系化优势。
此外,2025年更是在全球化布局上实现关键突破。9月,四环医药完成对瑞士医美企业Suisselle的投资入股,不仅获得其核心产品CELLBOOSTER®水光针的永久独家代理权,还能深度参与Suisselle的运营。更重要的是,公司可借助Suisselle覆盖43个国家的销售网络,将自研的童颜针“回颜臻”、少女针“轻研”及新品水光针“冻妍”推向欧盟市场,与此前通过收购美国GenesisBiosystems打开的北美市场形成协同,成功完成欧美核心医美市场布局闭环。
5、总结
当行业告别野蛮生长,步入以“专业”和“价值”为尺度的深水区时,四环医药渼颜空间的路径具有强烈的启示意义:破局的关键,不在于追逐每一个短暂的风口,而在于构建一套能够持续捕捉趋势、并转化为市场优势的系统性能力。这能力,源于其药企基因对研发与合规的坚守,显于其前瞻性的市场洞察与产品定义,最终固于其全品类矩阵与深度渠道网络所构筑的生态护城河。
四环医药渼颜空间当前所展现的,不仅仅是一家企业在医美领域的崛起,更是一种符合行业长远健康发展逻辑的上游厂商新范式,即以专业驱动市场,以生态赋能伙伴,在创造商业价值的同时,共同推动中国医美行业走向更理性、更可持续的未来。
免责声明:市场有风险,选择需谨慎!此文仅供参考,不作买卖依据。
来源: 2025-12-24 09:36:55 -
淘宝闪购垂类示范仓---芝麻开门旗下品牌"酒诗邦”全国首仓落地宁波
简介:以即时零售重塑消费体验,打造专业酒水即时供给新样本在即时零售正成为零售行业新增长点的背景下,淘宝闪购近日推出类自营垂类仓---酒诗邦
正文:以即时零售重塑消费体验,打造专业酒水即时供给新样本
在“即时零售”正成为零售行业新增长点的背景下,淘宝闪购近日推出类自营垂类仓---“酒诗邦”。酒诗邦酒类全国首仓于12月24日在宁波正式开业。这标志着淘宝在即时零售领域从模式探索进入规模化、垂类化运营的新阶段,也预示着其通过“近场原生+远近场结合”双轨战略,进一步重构本地消费生态。
即时零售作为连接线上线下、融合“即时履约”与“消费场景”的新模式,正在推动零售业从“等待经济”向“即时经济”转型。淘宝闪购凭借其平台亿级流量、技术中台与运营能力,持续加码即时供给网络建设。芝麻开门网络服务有限公司旗下"酒诗邦”作为其重点扶持的垂类类自营项目,以酒水为切入口,未来将逐步拓展至美妆、宠物、母婴、3C数码、服饰等多个品类,并计划引入“仓中店”“仓中品牌专营店”等模式,构建闭环即时零售体系。
平台赋能+源头供应链,构建高效即时履约网络
“酒诗邦”的核心优势在于平台全域资源支持与高效的仓配一体能力。依托淘宝生态,项目可获得精准流量匹配,响应消费者“即想即得”需求。在供应链方面,酒诗邦依托源头直采与专业化恒温仓储体系,保障商品品质与稳定供给。配送环节则通过专业物流团队实现“闪购优先配送”,承诺超时破损必赔,在确保体验的同时提升履约可控性。
运营层面,酒诗邦采用类自营管理模式,结合数字化系统实现库存、订单与配送的实时协同。开业期间,平台通过效率优化与补贴政策,推出全场5-8折及多券叠加优惠,在价格层面形成竞争力,进一步降低消费者尝试门槛。
从“远场”到“近场”,即时零售驱动人货场重构
淘宝闪购在即时零售领域的布局,体现了其从“万能的淘宝”向“即得的万物”延伸的战略意图。“酒诗邦”作为“近场原生”模式的重要实践,不仅承接平台流量与品牌资源,更致力于构建高度垂直、深度运营的即时供给单元,为后续品类扩展树立可复制的运营样本。
对品牌与商家而言,此类模式推动了线下门店向“数字化履约节点”转型,激活存量资产,实现线上线下真正融合。对消费者,则逐步建立起“一切不愿等”的即时满足心智,推动消费习惯从计划性购物向即时性、冲爽性需求演进,为国内提振内需消费测试一个条新的道路。
即时零售进入“效率+体验+生态”综合竞争阶段
行业分析指出,即时零售已从初期的配送能力竞争,进入以效率为基础、体验为核心、生态为延展的系统化竞争阶段。淘宝闪购通过“酒诗邦”这种专业化、垂类化前哨项目,正试图在细分领域建立用户认知与运营标准,为其在更广泛的即时零售市场中拓展打下基础。
未来,随着更多品类与品牌加入,淘宝闪购有望通过“类自营垂类仓+品牌合作仓+门店上线”多元形态,逐步构建起一张覆盖广、响应快、体验稳的本地即时供给网络,在“即得时代”中继续占据关键生态位。
“酒诗邦”的首仓开业,不仅是淘宝闪购在酒水垂直领域的一次重要落地,更是其布局即时零售全品类、全场景战略的关键一步。在平台赋能、供应链支撑与专业运营的多重助力下,这一模式有望为行业提供关于“即时零售专业化运营”的新思考与新路径。
来源: 2025-12-24 09:36:40 -
博泰车联任命新任独董事 加码具身智能与自动驾驶领域
简介:12月23日,博泰车联(02889 HK)发布公告宣布,董事会决议提名古金宇博士及黄晓霖博士为本公司第二届董事会独立非执行董事候选人,任期自本
正文:12月23日,博泰车联(02889.HK)发布公告宣布,董事会决议提名古金宇博士及黄晓霖博士为本公司第二届董事会独立非执行董事候选人,任期自本公司股东会审议通过之日起至第二届董事会任期届满之日止。
据公告内容显示,古金宇博士现为上海交通大学计算机学院副教授及博士生导师、开源鸿蒙具身智能PMC主席、教育部领域操作系统工程中心内核实验室主任、CCF系统软件专委执委、CCF开源发展技术委员会执委。古金宇博士主要研究方向是操作系统和具身智能系统,并曾获曾获示范性软件学院联盟十大关键软件技术成果、中国产学研合作创新二等奖、终端操作系统十大技术挑战特别贡献奖、Open Harmony领航课题等奖项。
黄晓霖博士现为上海交通大学自动化与感知学院教授及博士生导师。2012年至2015年,黄晓霖博士在比利时鲁汶大学任博士后研究员;2015年至2016年,黄晓霖博士在德国埃尔朗根—纽伦堡大学任洪堡学者。 2016年起,在上海交通大学任教,2023年晋升教授。其间,还于2017年入选国家特聘专家(青年项目)。
本届董事会聘任的两位新任独立非执行董事均扎根于高校前沿科研,具有深厚的学术积累,尤其是他们的研究领域与博泰车联“软硬芯云”一体化、具身智能及自动驾驶多领域协同发展的技术方向具备一定契合度。目前博泰车联通过“软硬芯云”一体化的全栈能力,提供差异化的智能座舱解决方案来打开市场空间,从而实现多项行业首创技术突破,创新实力获得全球市场认可。此次引入具身智能与智能驾驶领域相关的专业人士,有助于公司在现有业务基础上,稳步推进相关前沿技术方向的探索与布局。
有业内人士指出,两位新任独立非执行董事在相关领域的学术背景与研究经验,将为博泰车辆董事会在技术发展及战略规划层面提供专业支持,进一步助力博泰车联提升核心竞争力,推动公司在汽车智能化领域的持续发展。
来源: 2025-12-24 09:36:24 -
三维天地助力汽车行业全链路质量跃升与数智化+AI应用提升运营决策能力
简介:在电动化、智能化浪潮席卷汽车产业的今天,数智化与人工智能的融合应用,已成为企业构筑核心竞争力的关键。三维天地,作为深耕实验室数智化
正文:在电动化、智能化浪潮席卷汽车产业的今天,数智化与人工智能的融合应用,已成为企业构筑核心竞争力的关键。三维天地,作为深耕实验室数智化与数据资产管理领域的领先者,以SW-LIMS系列产品与DAM平台为核心,深度融合AI能力,为汽车行业打造“数据驱动、智能决策”的全链路解决方案,助力企业实现质量精准管控与运营智慧化升级。
第一引擎:SW-LIMS——融合AI的研发质量“数智基石”
质量是车企的生命线,研发试验又是质量的源头,而AI可以让质量管控更前瞻、更精准。三维天地SW-LIMS不仅助力车企实现全流程数智化管理,更通过AI注入,让研发验证体系具备“预测”与“优化”的智能。
1.全流程无纸化,让研发试验“快”起来
告别繁琐的手工记录与线下跑腿。三维天地构建的试验过程计算机辅助管理系统,深度融合CNAS体系,实现从任务发起、样品流转到报告生成的全流程在线协同。
*智能报告生成:基于自然语言处理与机器学习模型,自动解析试验数据,生成符合规范的智能化分析报告,效率提升显著。
*移动办公无缝衔接:集成飞书等移动端,随时随地审批任务、监控进度,让跨部门协作如行云流水。
*DVP与目标值精细管理:支撑从需求到竞品分析的全周期验证计划管理,为研发决策提供精准数据输入。
*外委平台无缝对接:延伸质量管理价值链,实现与供应商、合作伙伴的高效协同。
2.全链路一体化,让试制验证“准”起来
针对试制与试验管理的痛点,三维天地打造的试制试验综合管理系统创造性地将试制、零部件、整车及“三高”试验整合于统一平台。
*全链路数据追溯:实现从电池模组开发到整车拆解的全生命周期数据追溯,每一个环节都有据可依。
*资源智能调度与预测:通过AI算法对人员、设备、车辆任务进行动态优化排程与负荷预测,提升资源利用效率。
*生态集成:与WMS、MES、财务等系统深度集成,构建研发制造一体化数据通路。
3.集团化强管控,让质量体系“稳”起来
面对大型车企集团的多元化业务(新能源、储能、光伏等),三维天地集团级LIMS体系为其提供统一的数智化+AI增强引擎。
*业务全覆盖:实现从业务受理、样品跟踪、结构化数据管理到成本管控的全过程管理。
*可视化管理:通过排程看板与设备监控,实验室运营状态一目了然。
*标准化运营:通过流程标准化与数据结构化,确保集团内所有实验室输出统一、高质的数据,支撑全球化研发战略。
第二引擎:DAM平台——激活企业智能升级的“数智大脑”
如果说LIMS是生产的“眼睛”,那么DAM平台就是企业的“大脑”。基于在某知名重卡企业的成功实践,三维天地不仅帮助企业打通了从数据治理到价值变现的通路,更致力于通过AI释放数据深层价值。
1.智能数据治理与资产化
*AI辅助数据分类与标定:利用自然语言处理与图像识别技术,自动化完成非结构化数据的标签化与关联,快速构建企业数据地图。
*智能血缘与影响分析:通过算法自动追溯数据链路,评估数据变更对下游业务的影响,提升数据可靠性。
2.AI驱动数据服务与消费
*智能数据推荐:基于用户角色与使用场景,主动推送相关数据资产与分析结果,提升数据触达效率。
*自助分析助手:结合自然语言查询技术,业务人员可通过语音或文字直接获取数据洞察,降低分析门槛。
3.场景化AI应用赋能业务决策
*AI质量预测与预防:融合生产、试验、售后数据,构建质量预测模型,提前识别潜在缺陷环节,实现质量管控从“事后应对”转向“事前预防”。
*供应链智能协同:通过AI分析订单、物流、库存数据,实现需求预测、供应商风险评估与物流路径优化。
*客户与营销智能化:构建动态客户画像,实现车辆配置的智能推荐与营销策略的个性化制定,提升转化与满意度。
AI+双引擎融合,赋能汽车行业数智化全面升级
当LIMS的精准过程数据与DAM治理后的全域数据,在AI算法的驱动下深度结合,企业将获得前所未有的洞察与决策力。
*研发质量闭环智能化:从试验设计优化、过程预测监控到结果智能分析,形成以AI为加速器的研发质量增强闭环。
*运营决策实时化与精准化:通过数据平台上的AI模型,实现对市场、供应链、质量、服务的实时感知与策略优化。
从检验检测的微观精准把控,到数据资产管理的宏观价值挖掘,三维天地始终站在汽车行业数智化转型的最前沿。面对未来,三维天地将持续探索“AI+LIMS”的无限可能——从智能试验设计到设备预测性维护,让研发更智能;从知识图谱构建到自动化报告,让管理更高效。
驭数而行,智启未来。让我们携手并进,共同驾驭产业变革的浪潮,助力中国汽车工业驶向高质量发展的星辰大海!

免责声明:市场有风险,选择需谨慎!此文仅供参考,不作买卖依据。
来源: 2025-12-24 09:36:15 -
第九届《中国职业教育百强》在京发布, 独立发布2025中高职五十强
简介:据悉,2025第九届《中国职业教育百强》于2025年12月22日-23日在北京大学发布,本届活动独立《2025中国高职50强》和《2025中国中职50强》
正文:据悉,2025第九届《中国职业教育百强》于2025年12月22日-23日在北京大学发布,本届活动独立《2025中国高职50强》和《2025中国中职50强》 两个榜单(名单附后)。全国四十余所中高职院校到会领奖,同期举行第九届“职业教育北京论坛”。

职业教育是我国教育事业的重要组成部分,是一个国家工业化阶段所必需。《国家中长期教育改革和发展规划纲要(2010-2020)》提出“大力发展职业教育”,现代职业教育体系建设已经上升为国家战略。
据了解,《中国职业教育百强》评选是国内大规模、成体系针对职业教育的全国性评选活动,活动开始于2013年,旨在褒奖、传播、展示真正有品牌、有实力的职业教育机构,营造有利于职业教育发展的氛围,并为广大考生报考提供指南。今年是该活动第九次发布,前八届发布时间分别为:2013/2015年/2017/2018/2019/2021/2023/2024。活动由国内领先的品牌传播机构品牌时代国际传媒联合大学、媒体共同举办,已成为中国职业教育传播旗舰品牌。

记者了解到,本届评选历时半年,调研覆盖大半个中国,沿用“社会知名度”、“行业认可度”、“用人单位评价”、“学生评价”四项指标,并细化为八项小指标,本届活动继续缩小邀请范围,高职院校邀请包含不限于国家“双高计划”建设单位入选院校,中职邀请部分国家一二批中等职业教育改革发展示范校参与。
入选名单经由传播平台搭建、研究对象确认、公开数据、第三方调查、学校提交材料、专家意见、媒体测评等阶段实施最终发布。活动负责人高广先生表示:2013到2025,《中国职业教育百强》评选已伴随职业教育走过十二年历程;名单的准确性对活动而言相当于一个精细打磨的产品,也是一个活动的核心竞争力所在。


免责声明:市场有风险,选择需谨慎!此文仅供参考,不作买卖依据。
来源: 2025-12-24 09:25:42 -
摘冠“金冠”,实力彰显:海昌海洋公园品牌价值与运营能力再获顶级认证
简介:事件聚焦:近日,以探索文旅多样性,解锁出圈新路径为主题的2025游乐界文旅发展大会暨第十届金冠奖颁奖典礼隆重举行。在颁奖典礼上,海昌海
正文:事件聚焦:
近日,以“探索文旅多样性,解锁出圈新路径”为主题的“2025游乐界文旅发展大会暨第十届金冠奖颁奖典礼”隆重举行。在颁奖典礼上,海昌海洋公园(2255.HK)旗下项目捷报频传,成果璀璨。旗下上海海昌海洋公园荣获“杰出主题乐园(陆地)奖”“杰出亲子乐园奖”;郑州海昌海洋公园荣获“杰出主题乐园”“杰出海洋馆奖”;大连海昌发现王国荣获“杰出文旅创新奖”及“个人杰出贡献奖”,一举斩获六项大奖。
权威背书,品牌含金量跃升新高度
“金冠奖”作为文旅行业具有广泛影响力的权威奖项,其评选结果具备高度的公信力。海昌此次多奖项加身,是行业专家、市场及公众对其品牌实力与价值的一次重量级“官方认证”。这将显著提升“海昌”品牌在消费者心智中的美誉度与首选度,在竞争激烈的文旅市场中构筑起强大的品牌护城河,为吸引全国客流、提升品牌溢价能力注入无形资产。
运营卓越,彰显精细化管理和盈利能力
奖项的获得,尤其是涉及“杰出主题乐园”等类别,直接反映了海昌在园区运营、游客体验管理、成本控制及盈利能力等方面的卓越水准。这证实了公司不仅拥有优质的硬件资源,更具备将其转化为卓越市场表现和财务成果的“软实力”。卓越的运营能力是主题公园实现稳定现金流和可持续盈利的根本,此认可极大增强了投资者对其基本盘稳健性的信心。
创新引领,验证“文旅+”战略的前瞻性与有效性
奖项的获得强有力地印证了海昌在“海洋+”、“科普+”等创新赛道上的探索已初见成效并获得行业认可。这表明公司的战略布局并非空谈,而是能够落地为受市场欢迎的具体产品,其创新转型之路方向正确、执行力强,为未来增长打开了新的价值空间。
市场启示与投资视角
在消费升级与文旅行业深刻变革的背景下,海昌海洋公园此次荣获“金冠奖”多项大奖,绝非偶然。它向市场传递出以下关键信号:
综合实力突出:公司已在品牌、运营、产品、服务等多个维度建立起系统性的竞争优势,而非单一依赖某个景点或资源。
成长路径清晰:坚守运营基本盘的同时,通过创新融合战略开辟第二增长曲线的发展模式得到验证。
行业地位巩固:作为中国海洋主题公园的领军企业,其领先地位在权威评选中再次得到强化,有助于在资源获取、合作伙伴选择、政策支持等方面赢得更多主动。
对于投资者而言,这份荣誉清单是一份生动的“成绩单”和“能力证明”。它在一定程度上降低了市场对于公司运营质量、品牌影响力和战略方向的不确定性感知。在业绩基本面之外,顶级行业奖项的认可作为一种强有力的质量信号,有望进一步提升资本市场对海昌的估值认知,吸引更多关注长期价值投资者的目光。
总结
“金冠”加冕,实至名归。此次获奖不仅是海昌海洋公园过往辉煌的注脚,更是其迈向更高质量发展新阶段的有力开篇。它彰显了公司内生增长的强大韧性与外延拓展的无限潜力。在文旅产业复苏与消费需求多元化的浪潮中,一个品牌声誉卓著、运营能力精湛、创新活力迸发的海昌,其未来的市场表现更值得期待。
来源: 2025-12-24 09:19:19 -
西子丝坊签约总台2026年“大春晚季” 携手共创丝绸国礼新篇章
简介:12月18日中央广播电视总台2026年大春晚季版权文创合作暨马年春晚吉祥物发布活动在京隆重举行。活动现场,杭州久丝文化创意有限公司(西子丝
正文:12月18日中央广播电视总台2026年“大春晚季”版权文创合作暨马年春晚吉祥物发布活动在京隆重举行。活动现场,杭州久丝文化创意有限公司(西子丝坊)作为丝绸文创领域的代表企业,与总台文创正式签署2026年“大春晚季”战略合作协议,标志着双方在深度挖掘春晚IP价值、共创高端文创精品的合作上迈入全新阶段,西子丝坊正式成为总台文创官方合作品牌。

本次活动以“骐骥驰骋 势不可挡”为主题,系统发布了总台“大春晚季”品牌战略及马年春晚吉祥物。西子丝坊的签约加入,正是用创新思维将国家级文化IP与传统丝绸工艺深度融合的重要实践。

丝承国礼,织就祥瑞
作为此次签约的核心合作成果与前期共创的典范,西子丝坊与总台文创联合打造的马到成功丝绸贺岁礼盒、千年纸万家春贺岁礼盒在活动中备受瞩目。该系列产品深度契合马年“骐骥驰骋”的昂扬主题,其设计蕴藏三重匠心理念:
1. 以“丝”载礼,回归仪式本源:丝绸,自古便是中华礼仪与至高祝福的象征。西子丝坊以现代技艺重现这份“礼”的质感,让春晚的祥瑞祝福,通过触手可及的柔滑光泽与华贵底蕴,回归千家万户的年节仪式之中。
2. 以“艺”点睛,融合大师风范:礼盒核心的“马到成功”书法,特邀国内顶尖书法家亲笔题写,力透纸背。西子丝坊运用精湛的非遗工艺,将书法艺术的流动之美与筋骨之力,定格于丝绸之上,使得每一幅春联都是一件可粘贴、珍藏的微型艺术品。
3. 以“新”致用,焕活传统体验:产品突破了传统材质局限,创新采用专利处理技术,实现了丝绸春联的防水、耐折、易粘贴的实用突破。这不仅是对传统年俗用品的革新,更是让融合了“大春晚季IP”的文化瑰宝,能更便捷、更持久地装点现代美好生活。这不仅是门楣上的祥瑞,更是致每一位奋进者的开年贺礼。

此次签约,不仅是单一产品的合作,更是西子丝坊全面融入总台“大春晚季”版权创意生态的起点。未来,西子丝坊将在高端丝绸礼赠、艺术收藏品、非遗创新衍生品等多个维度展开深度开发,探索“文创+丝绸”的无限可能,为“大春晚季”产品矩阵注入独特的东方华彩。
西子丝坊是专注于将中国传统丝绸工艺与当代顶级文化IP相结合的文化创意品牌。公司致力于以丝绸为载体,以匠心为笔触,推动非遗工艺的现代化、生活化表达,曾成功打造多个系列兼具文化底蕴、艺术价值与市场影响力的高端文创产品。

西子丝坊创始人马金洲表示:“与总台文创的携手,是对我们‘以丝绸讲述中国故事’能力的极大认可。我们期待,以此次签约为契机,将流传千年的中国丝绸,打造为传播当代盛世气象、传递春晚温暖祝福的‘国家名片’,共同为全球华人及世界友人,织就一份可珍藏的时代记忆,用丝绸的温度承载春晚的祝福,让每一份匠心,成为千家万户可触摸的仪式感。”
来源: 2025-12-24 09:16:21 -
国建集团以融促产 深耕新时代地方国企减债融资助力产业高质量发展
简介:2025年12月19日,以科创赋能·融聚未来为主题的AI与可信区块链、光科技与新能源——2025产融生态大会在北京举行。本次大会在中国亚洲经济发
正文:2025年12月19日,以“科创赋能·融聚未来”为主题的“AI与可信区块链、光科技与新能源——2025产融生态大会”在北京举行。本次大会在中国亚洲经济发展协会的指导下,由协会下属的联合国及国际公共采购委员会等单位共同主办,旨在探讨科技如何与资本深度融合催生产业新生态,对于服务国家“新质生产力”与“数字中国”战略具有重要现实意义。作为产融结合的重要践行者,国建集团受邀参会,其开展的“新时代地方国企减债融资(DRF)助力产业高质量发展课题”为化解地方国企债务压力、深化产融协同及培育新质生产力提供了系统性的解决方案。
本次大会聚焦AI、可信区块链、光科技与新能源等前沿科技与金融资本的融合机制。与会专家指出,科技创新成果的产业化需要与之匹配的长期资本支持,而传统融资模式往往难以适应技术快速迭代与商业模式持续演进的双重挑战。因此,市场对能够有效打通科技、产业与金融循环的机制创新抱有高度期待。在此背景下,国建集团开展的“新时代地方国企减债融资(DRF)助力产业高质量发展课题”着眼于为地方国企提供一套从减债融资到产业跃升的完整解决方案。针对部分地方国企因区域经济乏力、财务数据不佳等自身资质问题所面临的融资困境,该课题通过系统性开展合规供应链业务,为地方国企增加营业收入与正向利润,实质性优化其财务报表,从而达到课题项目资金投放要求,获取课题长期限、低成本的融资资金,从根本上夯实企业融资基础、改善融资资质。在解决地方国企融资难题后,课题的资金运用则转向助力产业高质量发展的战略路径。申请企业在获得全部DRF资金后,可将其中一部分用于与国建集团共同组建股权投资基金。根据具体项目情况,国建集团可按照1:1至1:9的比例与企业进行配资,联合设立产业股权投资基金。该基金将重点投向全产业链中具有发展潜力的优质中小型企业,通过资本注入和资源整合,推动产业链上下游协同发展,集中力量将所布局的产业做大、做强、做精,最终推动被投企业实现上市或被并购,创造更大的经济效益,从而为地方产业升级和乡村振兴注入强劲动力。
面对培育新质生产力的时代要求,“新时代地方国企减债融资(DRF)助力产业高质量发展课题”展现了其在推动传统产业技术革新与产业链整体升级方面的独特价值。课题在产业选择与投资策略上,坚持以新质生产力赋能传统行业,既关注财务回报,更重视长期产业价值与社会效益。近期,为推动区域产业高质量发展,国建集团携手某地方国企,共同投资当地具有国家地理标志的花生产业,打造现代化花生奶产业链。依托当地已形成的“种植—加工—饲料—乳业”循环产业基础,项目通过将传统的农副产品与前沿的“航天育种”技术、“溯源系统”等相结合,不仅实现了技术上的升级换代,还重构了产品的销售渠道和供应链体系,从而完成了从育种研发、溯源认证到全产业链升级的系统性价值重构,推动了区域特色产业向标准化、品牌化、高附加值方向迈进。这种以融资创新撬动产业质效提升的模式,正是金融供给端响应实体经济需求端变革、主动适应并引领新质生产力发展的生动体现。
随着“数字中国”与“新型工业化”战略的深入推进,产融结合正从单一的资金对接迈向深度融合的生态共建。在这一趋势下,“新时代地方国企减债融资(DRF)助力产业高质量发展课题”不仅代表了融资模式的创新,更标志着金融角色从传统的“输血式”支持向体系化“造血”功能的重要转变。课题以联合权益(UE)项目为载体,有效拓展地方国企的资本运作空间,助力其更主动融入由AI、区块链、新能源等前沿技术驱动的产业新生态。国建集团以金融创新为纽带,积极携手地方国企助力技术赋能下的价值提升,这既是响应国家战略部署的实践举措,也为构建开放协同、可持续的高质量产融生态提供了重要支撑。
免责声明:市场有风险,选择需谨慎!此文仅供参考,不作买卖依据。
来源: 2025-12-24 09:00:53 -
太子乐乐高,父母给宝宝的平安礼
简介:商场里《Jingle Bells》的旋律悄然响起,街头巷尾的烛光与红绿装饰交织出祥和氛围,平安夜的星光洒落人间,孩子们的笑脸恰似初雪般纯净璀
正文:商场里《Jingle Bells》的旋律悄然响起,街头巷尾的烛光与红绿装饰交织出祥和氛围,平安夜的星光洒落人间,孩子们的笑脸恰似初雪般纯净璀璨。平安夜的真谛并非浮华的仪式,而是藏在团圆夜里的平安期许,这个满载温馨的平安夜,家长能给孩子最珍贵的礼物,便是成长路上的健康守护。
太子乐乐高·儿童成长配方奶粉,以五维营养体系为核心,满载爱意与营养,成为中国宝宝的营养搭档,将科学营养融入节日陪伴,化作孩子成长路上的暖心守护。

【太子乐乐高,以科学营养赋能儿童成长】
骨动力系统:为成长筑牢坚实根基
平安夜,孩子们宛若被星光点亮的小精灵,和家人嬉闹、围着圣诞树蹦跳、拆平安夜礼物时满是雀跃,宝宝这般活泼好动的模样,需要强健骨骼做支撑,可传统补钙却常陷入“补得多、吸收少”的误区,难以满足关键期骨骼成长需求。太子乐乐高·儿童成长配方奶粉的骨动力系统精准破解这一难题:添加的CBP初乳碱性蛋白如同骨骼生长的“能量引擎”,为骨骼成长注入核心动力;搭配“乳矿物盐+钙D”这对“高效吸钙组合”,既为骨骼生长补足营养原料,更能大幅提升钙的吸收效率,让孩子的每一次跑跳与伸展,都成为骨骼变强的扎实助力。
保护力系统:为团圆时光撑起“防护伞”
节日里尽情嬉戏的同时,孩子的健康防护也不能松懈,平安夜是欢聚的时刻,家庭聚餐的暖意、亲友小聚的欢笑、商场餐厅的嬉闹,让孩子的社交世界愈发丰富,可人群聚集的场景也暗藏病毒细菌的潜在威胁。太子乐乐高·儿童成长配方奶粉的保护力系统,恰似为孩子撑起一把“隐形防护伞”:乳铁蛋白率先驻守健康“城门”,帮孩子抵御外界病菌侵扰;动物双歧杆菌乳亚种Bb-12和HN019益生菌,携FOS+GOS+IMO三种膳食纤维在肠道“搭建守护营地”,调节肠道微生态、促进消化吸收,从内到外为孩子夯实健康底气。有了这份守护,孩子能放心沉浸在节日的社交欢乐中,家长也无需时刻忧心。

认知营养组合:让节日探索点亮大脑潜能
平安夜的专属欢乐里,藏着孩子悄悄成长的小智慧——拆平安果时琢磨包装上的图案寓意、跟着《Silent Night》旋律学唱记歌词、听长辈讲平安夜与圣诞节的小故事,这些带着节日温度的探索瞬间,孩子的大脑其实一直在悄悄蓄力,是认知成长的宝贵契机。太子乐乐高·儿童成长配方奶粉特别添加PS磷脂酰丝氨酸、DHA、胆碱组成的认知营养组合,三者协同发力如同给大脑送去“能量包”,让孩子在探索奥秘时反应更敏捷、思路更清晰,让欢乐的节日时光,成为大脑潜能开发的黄金时刻。
视护组合:守护孩子眼中的明亮星光
孩子在平安夜用大脑探索新奇、感受成长的同时,眼睛也在默默记录着每一份美好——那些节日里的温馨光影与团圆瞬间,都需要清澈明亮的双眼去感知、去珍藏。太子乐乐高·儿童成长配方奶粉的视护组合就像一位“守护天使”,玉米黄质、叶黄素、牛磺酸与维生素A“通力合作”,有效缓解眼部疲劳、保护视网膜健康,让孩子的双眼始终清澈明亮,清晰捕捉生活中的每一份美好。
成长力系统:为全面成长筑牢营养根基
在为孩子的骨骼、防护、认知与视力筑牢专属守护的同时,太子乐乐高·儿童成长配方奶粉更以优质营养为他们的全面成长兜底,给成长之路筑牢扎实的营养根基:科学配比了10种维生素与5种矿物质,全方位覆盖孩子成长过程中的多元营养需求;同时还做到无蔗糖、无香精、无防腐剂,用天然低聚糖替代添加糖,对孩子牙齿更友好。丰富且优质的营养搭配,为孩子提供均衡滋养,让孩子在每一个成长节点,都有扎实的营养支撑。
【太子乐,以硬核实力诠释“中国匠心”】

作为扎根中国母婴市场的民族乳企,太子乐将“科学守护中国宝宝”的初心,熔铸为企业发展的核心脉络。太子乐把牧场设在北纬47度黄金奶源带,依托天然牧场的生态优势与荷斯坦奶牛的优良品种,孕育出富含原生营养的优质奶源;以“24小时锁鲜+一次成粉”的工艺技术,最大化保留生牛乳的活性营养,让每一勺奶粉都承载着自然与科技的双重赋能。多年来,太子乐始终坚守“以科研赋能营养,以品质守护成长”的承诺,让每一罐奶粉都能经受住市场的严苛考验,收获了万千家长的信赖与认可,成为中国宝宝成长路上的暖心陪伴者与坚实同行者。
这个平安夜,太子乐乐高·儿童成长配方奶粉以贴合中国儿童成长规律的营养配方,将节日的平安祝福与成长的力量相融,用科学营养守护孩子的每一步成长,让平安夜星光下的童年,既有团圆相伴,更有健康同行。
免责声明:市场有风险,选择需谨慎!此文仅供参考,不作买卖依据。
来源: 2025-12-24 09:00:29 -
揭秘工业领域的“幕后英雄”!Alleima 合瑞迈 Sanmac® 316L以95%回收钢与低碳工艺实现关键破局,破解高性能钢材碳足迹难题
简介:导语:在高性能钢材的应用中,如何兼顾性能与碳足迹,已成为行业可持续发展的关键技术挑战。Alleima 合瑞迈 Sanmac® 316L 是一款专
正文:导语:在高性能钢材的应用中,如何兼顾性能与碳足迹,已成为行业可持续发展的关键技术挑战。Alleima 合瑞迈 Sanmac® 316L 是一款专为提升机械性能与增强耐腐蚀性而设计的含钼奥氏体铬镍钢,其生产原料超过95%为回收钢,且主要使用非化石能源电力,因此可实现比基准材料更低的 “从摇篮到大门” 碳足迹。它让高效生产与可持续发展二者兼得。
近日,在Alleima合瑞迈发布的“工业领域的‘幕后英雄’”系列中,通过案例探讨了在欧洲供应链中,若用Sanmac® 316L替代传统316L不锈钢所能实现的二氧化碳当量(CO₂e)减排量。Alleima 合瑞迈作为一家不锈钢和特种合金高附加值产品,以及工业加热解决方案的优质全球制造商,致力于通过为数以千计的产品提升能效、降低碳足迹,助力全球能源转型,为可持续发展注入强劲力量。以材料进步,助力行业革新;以行业进步,赋能产业升级。
Sanmac® 316L:在工业及消费品替代传统的316L材料
Sanmac® 316L是一种含钼奥氏体铬镍钢,专为提升机械加工性能和增强耐腐蚀性而设计。该牌号材料广泛适用于多种工业场景,特别适合制造管件、法兰,以及阀门和泵零部件等各类机械加工部件。
Sanmac® 316L通过提高回收材料使用比例并采用优质能源组合的高效生产工艺,可实现比基准产品更低的碳足迹,从而有效减少了“从摇篮到大门”的二氧化碳当量(CO₂e)排放。
通过采用Sanmac® 316L,相关工业领域可实现显著的二氧化碳当量减排,预计每年可减排约44,000吨。
参考依据
减排量的估算是基于将Alleima合瑞迈在欧洲的Sanmac® 316L年销售额翻倍,即每年额外销售4,900吨——替代约3,185吨欧洲本地材料以及1,715吨亚洲进口材料。该估算基于已认证的Sanmac® 316L “从摇篮到大门” 生命周期评估(LCA),以及使用GaBi软件(生命周期评估软件)对其他地区同类材料生产过程的模拟结果。假设Alleima合瑞迈在产能方面不存在限制因素,且欧洲市场材料来源比例参照Alleima合瑞迈主要经销商的估算,即65%来自欧洲、35%来自亚洲。
本文披露的所有碳排放量计算均仅限于范围1、范围2排放及部分适用的上游范围3排放。计算主要涵盖直接燃烧排放和电力消耗产生的间接排放。范围 3 排放量(包括上游燃料生产、传输损耗,以及制造、维护和处置环节的全生命周期影响)通常不纳入计算,除非在特定情况下,明确将上游原材料生产纳入核算范围。
如需了解完整计算方法及数据来源,请前往官网查询下载案例详情。
关于Alleima合瑞迈
Alleima合瑞迈是一家不锈钢和特种合金高附加值产品、以及工业加热解决方案的优质全球制造商。基于长期的客户合作伙伴关系和先进的材料技术,我们为要求最苛刻的应用和行业提供产品。基于900多种有效的合金配方,我们提供的产品包括用于能源、化工和航空航天行业的无缝不锈钢管,用于冰箱、空调和热泵压缩机阀片的精密钢带,以及刃具和刮刀应用。我们的产品还包括用于医疗和微电子设备的超细导线、工业电加热技术以及用于汽车和卡车的氢燃料电池堆中的钢带。我们从研发到终端产品的全价值链确保了行业先进的技术、质量、可持续性和循环性。Alleima合瑞迈总部位于瑞典山特维肯,2024年收入约为 200 亿瑞典克朗,全球拥有6500多名员工,客户遍布约80个国家。Alleima合瑞迈于 2022 年 8 月 31 日在纳斯达克斯德哥尔摩上市,股票代码为“ALLEI”。
如果您想了解更多Alleima合瑞迈的相关内容,欢迎关注微信公众号“Alleima合瑞迈”,亦或访问Alleima合瑞迈官方网站。
免责声明:市场有风险,选择需谨慎!此文仅供参考,不作买卖依据。
来源: 2025-12-23 22:02:23 -
天和2025全国旅游百强县镇村研究成果发布
简介:作为乡土文化的核心载体与城乡经济循环的关键节点,县镇村旅游发展被赋予了新的时代内涵与历史使命。发展县镇村旅游,是贯彻新发展理念、构
正文:作为乡土文化的核心载体与城乡经济循环的关键节点,县镇村旅游发展被赋予了新的时代内涵与历史使命。发展县镇村旅游,是贯彻新发展理念、构建新发展格局的生动实践,更是激活县域经济内生动力、实现乡村全面振兴的战略支点。它不仅关乎经济的增长,更承载着文化的传承与人民对美好生活的向往。为此,全国县镇发展研究课题组与天和经济研究所聚焦县镇村旅游的多维度、深层次研究,旨在为优化县镇村旅游空间布局、强化县镇村三级联动、激活县镇村旅游高质量发展动能提供坚实的理论支撑与实践参考。天和2025全国旅游百强县市区指数指标体系从旅游资源禀赋、旅游服务能力、旅游经济绩效等5个一级指标和22个二级指标,全面评估县市区旅游综合发展水平,为推动县市区旅游高质量发展提供决策依据。
表1 天和2025全国旅游百强县市
天和2025全国旅游百强县市综合发展指数为83.8,云南大理市蝉联百强榜首。2024年,全国旅游百强县市实现旅游总收入1.9万亿元,规模接近全国旅游总收入的三成;全年接待游客量达16.1亿人次,占全国游客接待总量的20%以上。
表2 天和2025全国旅游百强区
天和2025全国旅游百强区综合发展指数为80.4,云南丽江市古城区蝉联百强榜首。2024年旅游百强区全年接待游客量达25.8亿人次,旅游总收入突破2.7万亿元。
天和2025全国旅游百强乡镇指数指标体系从旅游资源吸引力、旅游服务设施力等维度设置了5个一级指标和22个二级指标全面衡量乡镇的旅游综合发展水平。
表3 天和2025全国旅游百强乡镇
天和2025全国旅游百强乡镇综合指数为83.3,浙江东阳市横店镇位居全国旅游百强乡镇榜首。2024年,旅游百强乡镇以仅占全国乡镇极小比例的体量,实现接待游客30.3亿人次、旅游总收入3119.1亿元。
天和2025全国旅游百强村指数指标体系设置资源特色、服务配套、生态治理等5个一级指标和21个二级指标,科学评估乡村旅游发展水平。
表4 天和2025全国旅游百强村
天和2025全国旅游百强村综合指数为83.7,其中,黑龙江漠河市北极镇北极村位居全国旅游百强村榜首,2024年,全国旅游百强村全年接待游客1.5亿人次,实现旅游总收入379.8亿元。
2025全国旅游百强县镇村指数指标体系可通过天和经济研究所官网、天和数智小程序和公众号发布的2025《全国县镇村旅游发展报告》查阅。
全国县镇发展研究课题组
天和经济研究所
免责声明:市场有风险,选择需谨慎!此文仅供参考,不作买卖依据。
来源: 2025-12-23 21:54:54 -
揭秘工业领域的“幕后英雄”!Alleima合瑞迈Sanicro® 35高性能合金以材料创新实现性能与低碳双赢,为炼油化工行业提供减排新选项
简介:导语:在能源与化工行业加速迈向可持续发展的过程中,值得关注的除了材料的性能,还有材料的碳足迹。作为一款结合了超级奥氏体不锈钢和镍基
正文:导语:在能源与化工行业加速迈向可持续发展的过程中,值得关注的除了材料的性能,还有材料的碳足迹。作为一款结合了超级奥氏体不锈钢和镍基合金的高性能材料,Alleima 合瑞迈 Sanicro® 35 镍含量更低但仍具有相当的技术性能,能够减少“从摇篮到大门”的碳足迹,实现材料性能与碳减排的双赢,为炼油厂等能源与化工行业的设备升级注入“绿色”动力。
近日,在Alleima合瑞迈发布的“工业领域的‘幕后英雄’”系列中,介绍了Sanicro® 35高性能合金的出色性能,并通过案例探讨了若用Sanicro® 35替代基准材料625合金来更换欧洲炼油厂的换热器所能实现的二氧化碳当量(CO₂e)减排量。Alleima 合瑞迈作为一家不锈钢和特种合金高附加值产品,以及工业加热解决方案的优质全球制造商,致力于通过为数以千计的产品提升能效、降低碳足迹,助力全球能源转型,为可持续发展注入强劲力量。以材料进步,助力行业革新;以行业进步,赋能产业升级。

Sanicro® 35:替换欧洲炼油厂中的换热器
Sanicro® 35是一种高性能合金,结合了超级奥氏体不锈钢和镍基合金的出色性能。优异的耐腐蚀性,使它成为适用于海水及其他高腐蚀性环境的理想材料,被广泛应用于炼油厂和化工厂的换热器和管道系统。
Sanicro® 35的环境效益源于其通过降低镍含量,更低的碳足迹。相较于625合金等高镍基准产品,实现了更低的“从摇篮到大门”碳排放 。
在欧洲炼油厂,若用Sanicro® 35替代基准材料625合金来更换243个使用寿命到期的换热器,预计可减少约3700吨二氧化碳当量(CO₂e)排放。
参考依据
估算了在欧洲86家炼油厂中,使用Alleima合瑞迈的Sanicro® 35替代基准材料合金625来更换243台换热器所能实现的减排量。二氧化碳当量(CO₂e)减排量计算基于已认证的Sanicro® 35和Sanicro® 625(用于代表基准材料625合金)“从摇篮到大门”生命周期评估(LCA),该评估表明Sanicro® 35材料生产过程中的排放量更低。市场规模依据欧洲正在运行的换热器总数推算,基于每千桶/天(Kbbl/cd)产能大约配备3.53台换热器的比率,采用来自壳牌Pernis炼油厂及Concawe所报告的欧盟公开炼油厂的基准数据。假设炼油厂中有0.5%的换热器是由诸如625合金这类高性能合金制成的。
本文披露的所有碳排放量计算均仅限于范围1、范围2排放及部分适用的上游范围3排放。计算主要涵盖直接燃烧排放和电力消耗产生的间接排放。范围 3 排放量(包括上游燃料生产、传输损耗,以及制造、维护和处置环节的全生命周期影响)通常不纳入计算,除非在特定情况下,明确将上游原材料生产纳入核算范围。
如需了解完整计算方法及数据来源,请前往官网(https://www.alleima.cn/hiddenheroes/sanicro-35/download-case/)下载案例详情。
关于Alleima合瑞迈
Alleima合瑞迈是一家不锈钢和特种合金高附加值产品、以及工业加热解决方案的优质全球制造商。基于长期的客户合作伙伴关系和先进的材料技术,我们为要求最苛刻的应用和行业提供产品。基于900多种有效的合金配方,我们提供的产品包括用于能源、化工和航空航天行业的无缝不锈钢管,用于冰箱、空调和热泵压缩机阀片的精密钢带,以及刃具和刮刀应用。我们的产品还包括用于医疗和微电子设备的超细导线、工业电加热技术以及用于汽车和卡车的氢燃料电池堆中的钢带。我们从研发到终端产品的全价值链确保了行业先进的技术、质量、可持续性和循环性。Alleima合瑞迈总部位于瑞典山特维肯,2024年收入约为 200 亿瑞典克朗,全球拥有6500多名员工,客户遍布约80个国家。Alleima合瑞迈于 2022 年 8 月 31 日在纳斯达克斯德哥尔摩上市,股票代码为“ALLEI”。
如果您想了解更多Alleima合瑞迈的相关内容,欢迎关注微信公众号“Alleima合瑞迈”,亦或访问官方网站www.alleima.cn。
免责声明:市场有风险,选择需谨慎!此文仅供参考,不作买卖依据。
来源: 2025-12-23 21:53:45 -
“固本强基 专业赋能”:福寿园祝启铭斩获“年度卓越董秘”,彰显价值共生之道
简介:在资本市场中,董秘是连接上市公司与投资者的核心纽带,其专业能力直接关系到公司治理透明度、投资者信任度与市场价值传递效率。2025年12月
正文:在资本市场中,董秘是连接上市公司与投资者的核心纽带,其专业能力直接关系到公司治理透明度、投资者信任度与市场价值传递效率。
2025年12月22日,国内领先的殡葬及生命科技服务提供者福寿园(01448.HK)再添荣誉——公司董秘祝启铭先生成功斩获格隆汇年度“金格奖”之“年度卓越董秘”称号。这一荣誉不仅是对祝启铭先生个人专业素养的高度认可,更折射出福寿园在行业转型期坚守公司治理本质、持续优化投资者关系的坚实实力。
一、格隆汇年度“金格奖”揭晓:福寿园祝启铭跻身“年度卓越董秘”行列
2025年12月22日,中国领先的全球投资研究平台格隆汇以线上形式举办“科技赋能·资本破局”主题分享会。作为活动的核心环节,格隆汇“金格奖”年度卓越公司评选榜单正式揭晓,其中“年度卓越董秘”奖项覆盖港股、A股、美股三大市场的中国上市公司,最终爱尔眼科吴士君、福寿园(01448.HK)祝启铭、海信家电张裕欣等8位董秘(按公司首字母顺序排列,排名不分先后)凭借突出的年度表现脱颖而出。
(图片来源:公开资料)
这一奖项的分量,源于主办方格隆汇的行业权威性。成立于2014年的格隆汇,前瞻的提出“全球视野,下注中国”理念,覆盖港、美、A三大市场,该平台专注为投资者与企业提供一站式投资融资服务,旗下产品矩阵完善,行业公信力突出。
作为格隆汇核心评选IP——“金格奖”已连续举办6年,这一个在境内外资本市场权威且有影响力的评选,见证了中国企业的资本成长。而区别于普通商业奖项,其以“打造投资圈最具参考价值榜单”为目标,采用“定量数据+专家评审”双维度体系:定量考核信息披露、股权管理等硬性指标;定性由资深分析师、机构投资者等组成评审团,评估公司治理、股东价值维护等软性能力。这套严谨的评选机制,使“年度卓越董秘”成为衡量董秘专业能力的行业标杆准则之一。
“年度卓越董秘”奖项的设立,并非单纯表彰董秘的行政事务能力,更旨在凸显其作为上市公司“资本市场外交官”“投资者价值窗口”的核心角色——董秘既是公司治理的“守护者”,确保信息披露准确合规;也是投资者关系的“沟通者”,搭建公司与市场之间的信任桥梁;更是股东价值的“传递者”,让投资者清晰感知公司长期发展逻辑。祝启铭先生此次获奖,正是对其2025年在上述维度持续深耕与卓越贡献的高度认可。
二、福寿园的长期价值底座:稳健根基与治理升级
董秘的专业表现离不开公司基本面与治理体系的双重支撑,扎实的业绩根基为价值传递赋予底气,而主动的治理升级则为高效履职提供保障。
作为殡葬及生命科技服务龙头,福寿园在2025年行业调整期中展现出强劲的经营韧性,公司凭借“高现金、低负债”的财务结构,筑牢了风险抵御能力,即便在中期业绩承压的背景下,仍坚持宣派1.62亿港元股息,以实际行动回馈股东信任,彰显了稳健经营与股东回报并重的发展理念。
在公司治理层面,2025年12月福寿园设立联席总裁制度,金磊屹先生与马剑亭先生获委任为联席总裁。拥有逾20年公墓运营与管理经验的金磊屹先生,主导业务拓展与数字化转型,负责公司战略规划、市场拓展;自2020年起担任CFO的马剑亭先生,负责统筹财务管控、供应链管理与品牌建设。二人与董秘祝启铭先生经验丰富、专业互补,三方合力形成“业务+财务+资本”的协同效应,推动公司管理架构向年轻化、专业化、集体化方向持续升级。
不难看出,福寿园稳健的经营基本面与优化的治理结构,为祝启铭先生发挥专业能力提供了坚实基础,而董秘的出色表现又进一步提升了公司资本市场认可度,最终实现“公司实力—董秘专业—市场信任”的正向循环。
结尾部分
在当前行业转型的大背景下,福寿园不仅凸显出强劲的经营韧性,更通过治理结构升级的举措,彰显了上市公司的责任与担当。此次祝启铭先生荣获“年度卓越董秘”,不仅是对其个人专业能力的肯定,更将成为福寿园进一步提升治理水平、释放业务与资本协同效能、彰显长期投资价值的新起点。
来源: 2025-12-23 21:11:31 -
推进生育友好型社会建设专题研讨会举行:聚焦辅助生殖全流程体系优化之策
简介:2025年12月19日,社会评价科技系列活动暨推进生育友好型社会建设专题研讨会在人民日报社新媒体大厦举行。来自国家卫健委的相关领导、全国各
正文:2025年12月19日,“社会评价科技系列活动暨推进生育友好型社会建设专题研讨会”在人民日报社新媒体大厦举行。来自国家卫健委的相关领导、全国各地的公立医院管理者、辅助生殖行业专家等齐聚一堂,围绕当前我国生育形势、生育支持政策落实情况、辅助生殖临床诊疗、信息化建设等关键议题展开深入探讨,旨在为破解生育领域难题提供专业视角和切实可行的解决方案。

国家卫健委妇幼健康中心主任许宗余发言
国家卫生健康委妇幼健康中心主任许宗余围绕“政策赋能,构建辅助生殖全周期支持体系”发表主旨演讲。他指出,构建生育支持服务体系有利于从源头上改善人口的健康状况,积蓄经济发展的长久势能,为中华民族伟大复兴提供源源不断的健康人力资源。要坚决落实中央决策部署,不断强化服务体系支撑、优化人才队伍建设、提高生育保障水平、加强部门协同联动、推动社会宣传引导,持续强化生育健康服务支持与保障,切实把各项生育支持政策落到实处。

图:国家卫健委妇幼健康中心主任许宗余发言
海南医科大学第一附属医院生殖医学首席专家黄元华深入剖析了当前生育困境,并分享了个人的思考。他强调,辅助生殖技术在治疗不孕症,尤其是高龄妇女的治疗中具有重大意义。然而,目前仍存在治疗周期长、医疗资源分布不均等问题。未来,需构建符合当前特点的生殖医学体系,通过建立学科医联体、利用医疗+互联网、AI等方案,保障生殖医学实施中的均质化,提升医疗质量。同时,改革临床医学专业高校教育的教学计划和课程设置,使医学人才培养适应实验治疗学融入临床医学的学科发展趋势。

人民在线企业咨询部副主任、公立医院社会评价研究院综合研究部副主任么向凝发言
会上,人民在线企业咨询部副主任、公立医院社会评价研究院综合研究部副主任么向凝发布《社会评价视域下健全辅助生殖全流程体系研究》结题报告。她表示,为完善辅助生殖全流程体系,需多举措并行。医保层面,要不断完善医保支付细则,适当发挥健康险补充作用,为育龄群体提供更加稳定、可持续的经济支持。在服务体系上,持续完善院内外服务体系,针对性提升患者体验。技术应用方面,合理应用人工智能技术,推动诊疗全流程高质量发展。此外,要持续加大公众科普力度,医疗机构压实主体责任,平台强化内容治理,推动主流价值引领构建健康网络生态。

研讨会现场
研讨中,与会专家围绕“提升辅助生殖临床诊疗水平,创新特色诊疗方案”“信息化建设赋能辅助生殖全流程服务体验创新提升”主题,从技术创新、流程优化、多学科协作、患者全周期管理、信息化建设等维度,分享了各自的实践经验与前沿探索。北京妇产医院副院长李笠主持圆桌对话环节。
深圳中山妇产医院常务副院长黄春宇表示,其所在专科医院以生殖中心为主体设6大科室,其中生殖中医和生殖免疫为特色科室,尤其关注反复流产、反复种植失败女性,通过构建生殖免疫检测体系与治疗方案,有力提升了临床妊娠率、保胎率。承德市妇幼保健院副院长孙淑红称,医院辅助生殖开展近20年,目前正着重与县区妇幼保健院展开协作,帮助县区建立不孕症门诊,将服务延伸至县级,方便当地百姓就医。同时开设心理咨询门诊,对辅助生殖群体进行评估与疏导,成效良好。成都市妇女儿童中心医院副院长王璐提到,医院通过“一体化”和“一站式”,把功能性检查检验平台划分在一起,极大提高了检查效率。未来,可进一步布局分子生物学和细胞生物学诊断平台。李笠在总结发言时表示,几位院长的发言介绍了医疗机构在学科建设、人才培养、区域协同、人文关怀等方面自我赋能所作出的努力,可视为自身发展的一只“翅膀”。而另一只“翅膀”则需要社会各界共同努力打造。希望社会各方多为建设生育友好型医院助力,集合力共同推动生育友好型社会建设。
在辅助生殖领域,信息化建设正从优化诊疗流程、提升患者就医体验、保障医疗安全等多个维度深度赋能全流程服务。锦欣医疗集团总院长段红梅谈到,医院积极借助AI与信息化技术赋能,从个性化诊疗路径规划、全流程智能提醒,到用户运营与客户管理等多方面发力,同时实时追踪服务满意度,全方位提升患者就医体验。郑州大学第三附属医院总药师任艳丽指出,生育力保护需要全社会包括医保、 卫健、医疗、公众的共同参与,健康科普工作需要实现规划化、科学化、信息化,多措并举为提升公民健康素养奉献医务专业人员的力量。郑州大学第二附属医院生殖中心主任宋玉霞表示,随着生育年龄不断升高,高龄化给辅助生殖带来巨大挑战。为此,中心通过开展中医推拿等方式帮助缓解患者焦虑情绪,同时通过搭建 APP 开展线上问诊指导,与基层医院深化合作以减少患者奔波。福建省妇幼保健院副院长孙艳提到,信息化建设是医院的基础建设,涉及数据库、网络、软件工程等,依托于此,可梳理服务流程,实现对辅助生殖人群诊前、诊中、诊后的全流程管理,同时信息化建设还需特别关注患者隐私保护问题。人工智能是信息化的高阶发展,未来,随着技术成熟和数据积累,可望在辅助生殖全过程中提供更精准、个体化和可持续的支持。
本次研讨会由中国医药教育协会主办,默克中国医药健康、医策智库作为公益支持单位。
来源: 2025-12-23 21:11:06 -
从国家级平台认可到国际奖项蝉联,inne交出2025年度“信任答卷”
简介:随着健康消费迈入精细化发展阶段,儿童营养行业正加速从营销驱动转向以科研能力与产品品质为核心的竞争新格局。回顾2025年,以德国高端儿童
正文:随着健康消费迈入精细化发展阶段,儿童营养行业正加速从“营销驱动”转向以科研能力与产品品质为核心的竞争新格局。回顾2025年,以德国高端儿童营养品牌 inne(中文名:因你)为代表的专业品牌,凭借科研投入与高品质产品,接连获得国家级平台、国际权威奖项、行业专业评选的多重认可,折射出行业向科学化、专业化、高标准演进的发展趋势。
国家级平台认可:融入“健康中国”战略体系
在国务院印发的《“健康中国2030”规划纲要》指引下,inne获得来自国家级媒体平台与全国性权威论坛认可,其发展路径与宏观健康战略实现同频共振。
在中央广播电视总台主办的“央广网健康传播行动”启动会上,inne因你获授“健康长城共筑计划”成员,标志着品牌进入国家级健康传播体系,在科学营养知识普及与健康理念传播方面的长期实践获得央媒认可,为“健康中国”建设贡献力量。

inne因你获授 “央广网健康长城共筑计划”成员
同期,在第十九届中国消费经济论坛上,inne因你凭借贯穿研发、生产与服务的质量创新体系,获消费日报社颁发“2025质量创新匠心品牌奖”。 该奖项立足消费升级背景,重点表彰以质量创新为驱动力、在高质量发展中具有示范意义的标杆品牌。
据了解,inne依托营养健康研究院在全球范围内开展系统性、前瞻性营养研究,率先构建以“临床实证”为核心的研发闭环。在中国,inne相继携手上海交通大学附属新华医院、中国医科大学附属第四医院等权威三甲医院,围绕儿童补钙、视力防护等开展临床研究,为行业树立科研典范。

inne荣获第十九届中国消费经济论坛“2025质量创新匠心品牌奖”
国际奖项聚焦:产品力获全球市场认可
在国际权威评审体系中,inne因你的产品实力也获得认可。在欧洲营养健康领域具有重要影响力的Nourish Awards评选中,inne旗下小金条钙镁锌与鼻敏益生菌凭借科学配方与功效支持,分获今年儿童营养品金奖与银奖,据了解,inne已连续三年获得这一专业奖项青睐。

inne品牌代表在2025 Nourish Awards颁奖典礼现场
8月,inne因你多款产品在英国专业健康杂志《Health & Wellbeing》主办的“Wellness From Within”年度评选中包揽金、银、铜三奖。大会奖项评审及功能性营养学专家Fiona Berry 指出,inne的产品不仅配方科学、成分纯净,更体现了对儿童生命早期营养需求的深刻理解,与奖项理念高度契合。
母婴行业认可:四度蝉联赢得消费者口碑
在母婴垂直领域,inne因你展现出持久的品牌生命力与市场认可度。在母婴消费风向标“2025樱桃大赏”评选中,inne荣获“年度儿童营养品品牌杰出表现大奖”,以持续创新展现行业头部品牌担当,实现该奖项的连续四年蝉联。

“樱桃大赏”评选中,inne因你连续四年蝉联“年度儿童营养品品牌杰出表现大奖”
此外,inne还获得宝宝树“京东健康生育友好计划获奖品牌”与孩子王“2025最佳人气口碑奖”。这两项源自头部母婴社区与母婴零售渠道的奖项,不仅体现了品牌在专业领域的深耕成果,更直观反映出inne因你在母婴消费者人群中的影响力与口碑。

inne连续蝉联孩子王“最佳人气口碑奖”
这些奖项认可,共同构成了inne因你2025年的“信任答卷”,展现了品牌以科技创新为核心的发展道路,也呼应了儿童营养行业专业化、高标准的发展趋势。在健康消费持续升级的背景下,夯实“信任基石”正成为品牌穿越周期、赢得消费者持续信赖的关键。
来源: 2025-12-23 21:10:41 -
AI重构母婴健康服务:“贝拉博士”孕产大模型引领行业迈入智能时代
简介:2025年12月19日,在成都举行的新生领航:2025全球育儿新趋势大会暨予家分月龄育儿发布会上,贝康护理研究院正式推出贝拉博士AI大模型。作为
正文:2025年12月19日,在成都举行的“新生领航:2025全球育儿新趋势大会暨予家分月龄育儿发布会”上,贝康护理研究院正式推出“贝拉博士”AI大模型。作为专为女性用户打造的孕育AI专家,该模型基于数百万次真实护理数据构建,集AI问诊、个性化护理与情感关怀于一体,标志着母婴健康服务迈入精准化、智能化新纪元。

AI赋能母婴健康,“贝拉博士”破解行业痛点
伴随"科学育儿"理念深度渗透,新生代父母正从经验主义转向数据驱动,迫切寻求能精准匹配孩子成长每一步的科学照护体系。与此同时,孕产女性面临信息杂乱、地域资源不均、专业指导缺位等痛点。
传统母婴服务模式显然已难以满足上述需求:高度依赖人力经验导致难以规模化、标准化输出,优质资源集中在一二线城市,更使下沉市场家庭无法获得同等品质支持。
在此背景下,AI技术恰好为破解行业难题提供了全新路径。贝康护理研究院历经数年研发,将前沿大模型技术与深厚母婴护理实践深度融合,打造出兼具专业深度与人文温度的“贝拉博士”大模型。产品坚守"女性友好"理念,致力于提供符合妇女平权精神的专业支持,让每一位女性都拥有平等、专业且温暖的孕产护理服务。
超百万次的数据筑基,三大亮点打造智能孕产伴侣
“贝拉博士”的底气,源于圣贝拉集团多年以来达一百万次服务的真实母婴护理数据以及高达三万件的真实案例分享,这使得这位"孕育AI专家"能够真正从女性视角出发,基于不同的需求,为每一位新生妈妈提供个性化健康提醒、饮食建议,以及专业的孕期、产后与月子护理和指导。
与此同时,“贝拉博士”的专业性也得到了许多业内专家的支持,如贝康护理学院校长刘美芳博士以及广禾堂创始人钟宇富博士都为该AI模型能提供最专业、最细致的孕育指导做出了卓越的贡献。

技术架构上,“贝拉博士”创新采用多专家Agent协同工作机制。系统内置多学科领域的虚拟专家,通过长期记忆与上下文理解,针对各类孕产问题提供24小时精准个性化解答。无论是孕期科学膳食调理、抑郁情绪疏导,还是新生儿护理咨询,AI都能快速响应,给出符合临床指南的专业建议。
产品功能方面,首版产品推出了三大亮点功能:“拍照识别”功能赋能全周期智慧照护,每位用户只需随手拍摄当下的皮肤状态或检测报告,AI即可实时分析并推送备孕、孕期、产后各阶段的个性化健康提醒与科学建议;“宝宝日记”功能可以自动整合碎片化照片、视频与文字记录,智能生成结构化成长档案;“用户回声”构建了与深度互动机制,系统都能基于长期对话记忆给予个性化回应。它不只是一个被动的聊天窗口,更是一个24小时在线的情绪出口,成为每位妈妈情绪倾听者。
科技人文双轮驱动,予家服务体系与AI智慧深度融合
“贝拉博士”的诞生不仅是技术创新的胜利,更是社会责任感的具象化表达。研发团队深刻认识到,孕产女性需要的不仅是简单的医学信息,更需要被理解、被支持的温暖陪伴与关怀。
本次大会同步发布的予家"分月龄育儿"服务体系,与“贝拉博士”形成战略协同。前者基于0-3岁婴幼儿成长特点提供精细化分月龄照护指南,后者则通过智能交互将指南内容个性化、动态化地交付给每个家庭。这一结合充分发挥了"贝拉博士"作为女性孕育AI专家的独特优势,不仅重新定义了母婴服务交付标准,更将圣贝拉资深护理专家八年来行业深耕经验转化为可规模化应用的智慧服务,实现优质资源的高效下沉。
通过两者的结合,构建了"理论体系+智能工具"的完整解决方案,重新定义母婴服务交付标准。AI大模型可承担大部分的常规咨询、健康提醒与数据管理工作,释放专业护理人员精力,使其聚焦复杂病例与情感支持,实现"人机协同"最优配置。

“贝拉博士”的横空出世,宣告母婴健康产业正式告别传统人力密集模式,迈入数字化转型的全新阶段。这一创新模式的核心价值,在于实现了三重关键突破:一是打造边际成本近乎为零的可扩展模式,彻底打开业务长期盈利的想象空间;二是双向赋能生态伙伴与终端用户 ,既帮助 B 端提升服务标准化程度与运营效率,又以有温度的体验牢牢锁住 C 端用户、放大用户价值,形成良性循环的价值闭环;三是推动母婴健康数据完成资产化蜕变,成为孕产预测、保险创新的重要数据基石。
身为港股上市公司,圣贝拉集团不仅借此稳固了行业领跑者地位,更成功迈出向科技平台企业跨越的决定性一步。在投资者眼中,这无疑指向一条深度锚定实体经济、兼具社会价值与商业韧性的 “耐心资本” 赛道。凭借持续的技术深耕与生态建设,圣贝拉将在守护母婴健康的社会使命中,为投资者兑现长期稳健的回报承诺。
来源: 2025-12-23 20:42:32 -
从餐酒融合到场景再造:舍得酒携手三亚·亚特兰蒂斯破题价值升维
简介:高而不冲,低而不淡,选择就是舍得;悦他不应被污名,悦己也不该被神话,人生图个自在。在返程的路上,酒说记者对本次三亚舍得之行如是总结
正文:“高而不冲,低而不淡,选择就是舍得;悦他不应被污名,悦己也不该被神话,人生图个自在。”在返程的路上,酒说记者对本次三亚舍得之行如是总结到。临近双旦,海南三亚迎来一年中的旅游旺季,尤其是随着自贸区封关政策的进一步落地,加速了海南热。而亚特兰蒂斯度假区作为三亚地标性文旅目的地,以其高端的酒旅体验、丰富的水上项目等成为“热点中的热点”,汇集了来自全国各地、甚至许多外国的游客来此打卡游玩。
日前,舍得酒携手旗下两大产品——藏品舍得10年(下称“藏10”)和舍得自在与亚特兰蒂斯度假区场景进行精准适配:一边是高端白酒与高端中餐的精致邂逅,一边是低度老酒与潮流社交的惬意融合,上演起中国白酒现代价值的“双重奏”。

藏10:老酒配珍馐,品质与场景的多重破局
在亚特兰蒂斯度假区的高端中餐厅代表松鹤楼,藏10不再是简单的佐餐饮品。深耕江南菜二十余载的米其林星厨杨军,特别为藏10量身打造了多款特色菜品,包括加入酒液的吊烧脆皮文昌鸡与酒香熟醉和乐蟹等,酒香与肉香协调而有层次。正如杨军提到的:“藏10的醇厚陈香很有层次感,既能与海鲜的鲜甜相互映衬,也能中和肉类的油腻,为菜品创作提供了更多灵感。”

▲米其林四年蝉联星厨、三亚亚特兰蒂斯行政总厨 杨军
过去我们常说餐酒融合,更多指的是佐餐“好酒配好菜”。而对千元价格带的高端白酒而言,这种价值认知的建立其实需要更丰富的落地形式,藏10选择与米其林星厨共创菜单,实际上是将产品置于顶级餐饮语境中接受检验,以“味觉权威”背书产品价值,有高级感也有差异化。
当然,藏10之所以能成为米其林星厨的“创作搭档”,根源在于其硬核的产品实力与高端定位。作为舍得坛贮老酒的扛鼎之作,藏10坚守“每一滴都是10年以上基酒”的承诺,所选基酒均来自30年以上的老窖池。更难得的是,藏10通过包装上的10年酒体标识、基酒配比公示及区块链溯源系统,实现了真年份的可视化验证,在千元价格带树立起“真年份、可验证”的品质标杆。

品质底气是市场势能的基础与前提。自2023年春糖上市以来,藏10始终坚持“IP赋能+艺术渗透”,强化对目标圈层的文化渗透与品牌互动:依托舍得高端文化访谈IP《舍得智慧人物》,邀请众多时代先锋与文化名流作为嘉宾,为藏10定制“人生下酒,放胆一聊”深度对谈场景;2024年底,藏10更与中国美术馆联名,以苏轼《潇湘竹石图》为灵感推出限量文创酒品,以超30%的溢价率成为收藏市场热门单品;近年来,藏10也不断亮相各种文化艺术展览、高端品鉴沙龙、文化论坛活动中,成为许多高端场合的“熟面孔”。



正是源于这样的硬核品质支撑与持续的品牌动作,藏10在去年的渠道终端已突破1800家,实现渠道与销量的双增长。即使在2025年上半年,高端白酒市场承压的背景下,藏10动销与开瓶仍保持快速增长,并通过控量保持价格体系的相对稳定,发展增速显著高于行业平均水平。
酒说认为:藏10与高端中餐的深度适配,不仅验证了高端老酒的风味表达张力,更探索出高端白酒“餐酒搭配”的价值新逻辑:不再是简单的“酒配菜”,而是以品质为基、以风味为桥,让白酒成为高端餐饮体验的有机组成部分。其良好的市场表现也同样印证了,通过持续的高端圈层体验与场景化的价值表达,有望持续撬动高端酒市场增量。
舍得自在:低度微醺,拓展白酒新消费场景
如果说藏10定义了高端餐酒的“精致感”,那么舍得自在则诠释了潮流饮酒的“惬意性”。
此次,舍得自在联合三亚亚特兰蒂斯TIKKI LIVE HOUSE,将在2026年1月推出自在微醺套餐,包含4款自在特调鸡尾酒和一杯纯饮shot,消费者购买套餐并完成相关挑战,还能获得一瓶100ml的舍得自在小酒。这种轻量性与游戏化的互动,深度绑定消费者情绪的同时,也进一步展现舍得自在在多元场景下的融合价值。

作为行业首款“低酒度畅饮型老酒”,舍得自在承载着舍得酒业对新消费趋势的精准把握:自8月30日上市以来,舍得自在通过出色的行业口碑与销售数据表现,证明其在市场的巨大潜力。酒说了解到,其主打“轻负担、更醇柔”,酒精度为29度,产品定价329元/瓶,以6年真年份优质坛贮老酒为基础酒体,并加入20年调味酒及30年高端调味酒增香,为消费者提供平衡口感愉悦和体感舒适的新型白酒体验。
值得关注的是,舍得自在依托舍得“老酒战略”积淀,通过“基酒风味靶向遴选、降度固香风味重组、高端老酒风味回填”三大技术,攻克了低酒度与高风味不可兼得的行业难题。据了解,上市3个多月舍得自在已斩获多项大奖,涵盖品质、创新、美学等多个维度,其真年份老酒+高质价比优势+轻负担体验+悦己理念,精准击中了新一代消费群体的需求痛点。

从场景拓展来看,舍得自在也早已超越“单一自饮”的局限:居家小酌时可纯饮,商务轻社交时可浅酌,朋友聚会时可调制鸡尾酒,无论是三亚的海岛之夜,还是城市的潮流派对,都能以 “自在悦己” 的姿态融入其中。这种多元化的场景适配与“低度老酒”的品质表达,为传统白酒连接新群体、新生活方式提供了可行路径,也让产业看到了白酒的另一种可能性。
与此同时,舍得自在还在营销与渠道两端同时发力:面向消费者,深入音乐、娱乐、餐饮等多场景,以轻松时尚的互动营造“悦己自在”的消费体验,拉近与消费者的距离。面向合作伙伴,提出“开心卖酒”的市场理念,创新打造“自在推荐官”模式,以“0资金、0进货、0库存”的轻量化合作,构建起简单、共赢的新型厂商关系。
复星赋能、生态联动,从跨界到共生
站在产业视角来看,藏10与舍得自在在三亚·亚特兰蒂斯的双线布局,实际上完成了一场 “品质高度”与“消费广度”的互补实验:前者夯实品牌的高端形象,后者拓展消费场景边界,共同构建起舍得酒完整的产品价值矩阵。
酒说看来,舍得酒与三亚·亚特兰蒂斯的合作并非偶然,而是双方高端价值的精准契合。作为全球知名的顶级度假区,三亚·亚特兰蒂斯汇聚了高净值消费群体,其餐饮场景涵盖了高端中餐、潮流社交等多元类型,为舍得酒的产品矩阵提供了丰富的展示与体验载体。

从2021年舍得酒与亚特兰蒂斯棠中餐厅推出舍得套餐,到如今藏10、舍得自在分别联动松鹤楼、TIKKI LIVE HOUSE,双方的合作已从“单一餐厅”的模式,升级为“产品矩阵+多元场景”的深度联动,进而实现“高端白酒”与“高端生活方式”的强绑定。
当然对消费者而言,舍得酒不再是单纯的饮酒选择,而是融入度假、社交、宴请等高端生活场景的“必需品”;对于舍得酒而言,亚特兰蒂斯度假区的高端场景则成为品牌价值的“放大器”,让不同产品的价值主张精准触达目标消费群体。

而在舍得酒与三亚·亚特兰蒂斯深度联动的背后,更离不开复星生态资源的赋能加持。作为复星旅文旗下的核心文旅资产,三亚·亚特兰蒂斯致力于为宾客创造非凡体验;而舍得作为复星生态中的重要一员,始终践行“为全球家庭酿造美好生活”的使命。双方的合作,本质上是复星生态内部资源的整合与协同,是将“酒文化”与“文旅体验”有机融合,为全球家庭提供更丰富、更优质的生活场景体验。
从复星战略格局来看,这种联动不仅实现了生态内资源的互补增效,更让舍得酒的品牌影响力通过顶级度假区的全球客流实现突破,同时也为三亚·亚特兰蒂斯的餐饮场景注入了独特的文化内涵与产品竞争力。

酒说点评:从松鹤楼的高端餐酒融合到TIKKI LIVE HOUSE的潮流微醺,从藏10的品质坚守到舍得自在的创新突破,舍得酒与三亚·亚特兰蒂斯的跨界,是一场对白酒行业场景创新与价值表达的深度探索。它让我们看到,高端白酒的价值在与高端佳肴的碰撞中彰显,白酒的消费边界在低度微醺的潮流场景中拓展,而品牌的成长路径同样在生态资源的协同中拓宽。
站在行业发展的高度来看,当下的白酒行业正处于消费升级与转型变革的关键期,消费者对白酒的需求已从“产品消费”转向“价值消费”“体验消费”。当然,最让记者感到惊喜的是:藏10与舍得自在各自找到了“自己的路”,二者在同一度假区的并行,展现了舍得“老酒战略”的包容性与延展性——既可承载厚重的岁月沉淀,也可演绎轻松的时代风尚。(酒说)
免责声明:市场有风险,选择需谨慎!此文仅供参考,不作买卖依据。
来源: 2025-12-23 20:25:44 -
【品牌跨界观察】大闸蟹行业告别“裸奔时代”,看“蟹状元”如何用联名撕开品类品牌化缺口
简介:文 | 卜浩轩近年来,品牌联名已成为新消费赛道屡试不爽的破圈利器。从茶饮到快消,跨界合作层出不穷,但在以品类强势、品牌弱势著称的传
正文:文 | 卜浩轩近年来,品牌联名已成为新消费赛道屡试不爽的破圈利器。从茶饮到快消,跨界合作层出不穷,但在以“品类强势、品牌弱势”著称的传统大闸蟹行业,这却曾是片寂静之地。长期以来,行业陷于产地、规格与价格的同质化竞争,“看蟹不识牌”是常态。
然而,这一局面正在被打破。以行业头部品牌“蟹状元”为代表的一批企业,正试图通过持续、体系化的品牌联名动作,从“卖产品”转向“做品牌”,在消费者心智中构建差异化的认知护城河。其联名轨迹不仅勾勒出一条清晰的品牌升级路径,也为传统农产品行业的品牌化突围提供了一个值得剖析的样本。
从内容IP到场景共生:构建品牌情感联结与价值认同
蟹状元的联名之路,始于内容,意在构建更深层次的品牌情感资产。早在2015年,其便与初露锋芒的开心麻花展开合作,这不仅是商业行为,更是一种基于价值共鸣的长期投资。从《夏洛特烦恼》的联名卡起步,到绑定后续多部现象级剧场喜剧,直至邀请国民级喜剧明星沈腾担任品牌代言人,蟹状元成功地将自身的“礼赠”属性与开心麻花“制造欢乐、连接情感”的IP内核深度绑定。这一系列操作,不仅精准覆盖了从年轻观众到家庭消费者的广阔人群,更在每年大闸蟹的消费旺季,借助喜剧IP的广泛传播,高频次唤醒“送好礼,享团圆”的愉悦联想,将品牌形象从季节性农产品提升为情感传递的“欢乐载体”,实现了品牌情感价值的显著溢价。

跨品类场景渗透:精准锚定高端圈层,重塑品质认知
品牌进而将触角伸向更为广阔的品质生活场景,每一次合作都旨在强化“高端、品质、可信赖”的品牌标签。 与高端车企别克世纪、上汽大通、极氪等的联名,远不止于礼盒定制。通过举办“产地溯源之旅”,邀请车主与潜在客户深入苏州基地,将“看得见的源头”与“坐得稳的座驾”形成感官与认知的双重链接。这类活动不仅是一次深度体验营销,更是一次精准的圈层口碑培育,借助高端车主的社会影响力,有效提升了品牌在商务礼赠与高端家宴场景中的首选地位。

与卡萨帝的合作则堪称“痛点精准打击”。聚焦大闸蟹消费的核心焦虑——“保鲜”,将卡萨帝高端家电的“细胞级养鲜”科技与蟹状元“从出水到餐桌”的锁鲜物流并置呈现,在技术层面构建了强大的品质信任状,直接回应了消费者对“鲜活直达”的最高要求,巩固了其作为“高端蟹品专家”的专业形象。
从佐餐饮品到联名产品:深耕餐桌生态,拓宽消费边界
品牌深谙场景化营销之道,围绕“吃蟹”这一核心体验,构建完整的消费生态。
与酒类品牌劲酒、会稽山、八道酿的联名,从简单的“搭配推荐”升级为“文化共塑”和“产品共创”。除常规礼篮搭配外,与会稽山联合推广黄酒品蟹文化,与八道酿专业制酒品牌共同研发联名款花雕熟醉蟹,不仅丰富了消费仪式感,更通过专业背书提升了自用与宴请场景下的消费体验和价值感。 与食品品牌妙可蓝多、天津百饺园的深度产品共创,是突破品类天花板的关键尝试。联名推出“蟹黄芝士烧麦”、“蟹黄饺子礼盒”等便捷化产品,成功将大闸蟹从“秋季时令鲜品”延伸为“日常高端食材”,有效平滑了季节性销售波动,并吸引了年轻一代和烹饪新手等新消费群体,打开了增量市场的大门。

多维渠道与文化联姻:实现流量破壁与品牌升维
在流量分散的时代,蟹状元的联名亦注重渠道与文化的多维突破。
与高德打车的合作,巧妙地将“送礼”这一高频需求与“出行”场景结合。通过平台发放蟹券优惠、打造主题定制车型,实现了从线上流量入口到线下礼赠履约的无缝导流,精准触达了有即时送礼需求的商务与社交人群,是线上线下场景融合的典型范例。

与文化、体育IP如环球时报、山东泰山足球队的联名,则超越了单纯的销售目的。与环球时报的合作,借力其权威媒体属性,为品牌注入了“国货精品”、“文化传承”的正向内涵;与顶级足球俱乐部的联名,则能引爆球迷圈层的热情,将品牌精神与拼搏、团结的体育精神相关联,在特定群体中快速建立强烈的品牌认同和情感共鸣,完成了从消费品牌到文化符号的升维尝试。
观察者点评:联名是“放大器”,品牌内核是“声源”
纵观蟹状元的联名矩阵,其逻辑已清晰呈现:它已从早期的“借势曝光”阶段,进化到“价值共振”与“生态共建”的系统工程。每一次联名都非孤立事件,而是围绕“高端礼赠”、“品质生活”、“情感连接”三大核心品牌支柱进行的战略布局。
对于传统行业而言,蟹状元的实践揭示:联名营销绝非万能贴,其本质是品牌核心价值的“放大器”和“翻译器”。成功的联名,需要品牌自身先具备坚实的价值内核(如蟹状元的全产业链品控、领先的冷链物流、深厚的文化底蕴),再将此内核通过跨界合作,以更具创意、更易感知的方式传递给不同圈层的消费者,最终实现“1+1>2”的协同效应。
大闸蟹行业的品牌化序幕已然拉开,竞争维度正在从“蟹斗”转向“牌局”。蟹状元的联名探索,为其构筑了差异化的认知壁垒。然而,联名带来的热度能否转化为持久的品牌忠诚,最终仍取决于产品与服务的持续创新能力。当潮水退去,唯有真正以消费者为中心、具备持续价值创造能力的品牌,才能在这场全新的品牌竞合中行稳致远。
免责声明:市场有风险,选择需谨慎!此文仅供参考,不作买卖依据。
来源: 2025-12-23 20:24:39 -
KCM Trade泰国Gala晚宴暨客户尊享答谢盛典圆满举行
简介:以诚相邀,共启新程2025年12月13日, KCM Trade于泰国隆重举办客户尊享Gala晚宴暨答谢盛典,诚挚邀请来自全球各地的重要客户与合作伙伴齐
正文:以诚相邀,共启新程
2025年12月13日, KCM Trade于泰国隆重举办客户尊享Gala晚宴暨答谢盛典,诚挚邀请来自全球各地的重要客户与合作伙伴齐聚一堂,共叙合作情谊,携手展望未来发展新篇章。

KCM Trade团队提前抵达机场迎接远道而来的客户,以细致周到的安排开启此次专属旅程。
为回馈客户长期以来的信任与支持,KCM Trade特别策划了沉浸式飘移体验活动,在专业赛道上呈现速度与精准并存的竞技魅力,让嘉宾在体验极限操控的同时,感受把握市场机遇、稳健前行的交易理念。

与此同时,客户亦受邀参观KCM Trade位于泰国的现代化办公空间,深入了解公司在当地市场的运营布局、本地化服务体系及专业团队实力,进一步增强对品牌稳健发展与长期承诺的信心。
品牌力量,见证一路相伴
在曼谷,高速公路沿线矗立的KCM Trade巨型品牌广告牌格外醒目。这不仅是对本次Gala盛典的正式宣告,更彰显了KCM Trade多年来深耕泰国市场、持续提升品牌影响力与市场认可度的成果。

Gala晚宴盛典,共绘未来蓝图
本次KCM Trade泰国Gala晚宴特别邀请泰国人气新生代歌手Jannine Weigel倾情献唱。她拥有德国与泰国双文化背景,精通多国语言,活跃于音乐与影视领域,在 YouTube、Instagram 等主流社交平台累积数百万粉丝,在泰国及东南亚年轻群体中具备广泛影响力与高度人气。
KCM Trade还为到场嘉宾准备了专属伴手礼,表达对长期信任与支持的诚挚感谢。嘉宾在轻松而庄重的氛围中深入交流,共度难忘时刻。此外,晚宴还融入了极具泰国风情的传统表演,向全球客户展现了独特的文化艺术魅力。

席间,KCM Trade管理团队与来宾就市场趋势及未来合作方向展开交流,进一步巩固彼此信任,推动长期、稳健的合作关系。

此次在泰国举办的客户尊享Gala晚宴暨答谢盛典,充分体现了KCM Trade对全球合作伙伴的高度重视。未来,KCM Trade将持续以专业、诚信与创新为核心,与客户携手开启更广阔的合作新程。


免责声明:市场有风险,选择需谨慎!此文仅供参考,不作买卖依据。
来源: 2025-12-23 19:37:53 -
中式香水品牌构建文明高度下的战略研究报告
简介:引言:文明高度下的中式香水品牌构建背景与意义在全球香水产业竞争日趋激烈的当下,中国香水市场正迎来前所未有的发展机遇。根据艾媒咨询数
正文:引言:文明高度下的中式香水品牌构建背景与意义在全球香水产业竞争日趋激烈的当下,中国香水市场正迎来前所未有的发展机遇。根据艾媒咨询数据,中国香水市场近 5 年平均增幅超 20%,2024 年市场规模达 250 亿元,2025 年有望突破 300 亿元,预计到 2029 年突破 500 亿元。然而,在这一庞大市场中,中国本土品牌的高端化突围仍面临诸多挑战,2023 年中国高端香水市场份额中,本土品牌占比不足 0.5%。与此同时,中华文化复兴浪潮为中式香水品牌的崛起提供了深厚的文明根基。宋代文人尚香文化体现出对 "天人合一" 哲学境界的精神追求,士大夫以尚香正心慎独、濡养德性,其实质是对儒家 "修身养性" 理想人格的躬行实践。这种深厚的文化底蕴为现代中式香水品牌的构建提供了丰富的精神资源和价值内核。作为中华香水研究会会长,如何从文明高度重新审视和构建中式香水品牌,不仅关乎产业发展,更关乎中华文化在全球语境下的传承与创新。本研究旨在通过深入分析文明与文化的内在关系,探索中华文明基因在现代香水产业中的创造性转化路径,为修尊堂生物科技等企业制定基于文明高度的品牌发展战略提供理论指导和实践路径。
一、文明与文化的辩证关系:中式香水品牌构建的理论基础
文明与文化的概念辨析
要从文明高度构建中式香水品牌,首先需要厘清文明与文化的本质区别。文化是一个群体在长期生活中形成的精神价值、行为规范、生活方式、信仰习俗、艺术审美的总和,既包含无形的思想、语言、价值观,也包含有形的工具、器物、建筑等载体。它强调的是 "如何生活" 的方式,存在于所有人类社会,哪怕是原始部落也有自身的文化。
文明则是人类文化发展到较高阶段的产物,是系统化的物质成果、制度规范和精神财富的综合体,通常以文字的发明、城市的出现、国家的形成、社会分工的细化为标志。它强调的是 "发展程度",是文化进步的阶段性体现。正如学者所指出的,文化是文明的基础,文明是文化的升华,没有文化的积累,就不会有文明的产生。
在香水产业语境下,这种区分具有重要意义。西方香水产业经过数百年发展,已经形成了以法国格拉斯为代表的成熟文明体系,包括完整的原料种植、萃取技术、调香工艺、品质标准等。而中国虽然拥有悠久的香文化历史,从先秦时期就开始使用芳香药物,经过汉唐宋明清的发展,形成了独特的 "药香同源" 理论体系,但在现代香水产业的文明化程度上仍有较大提升空间。
中华文明的核心特征及其对香水产业的启示
中华文明具有几个核心特征,这些特征为现代中式香水品牌的构建提供了独特的价值导向:
天人合一的整体性思维。宋代文人认为香气是人与天地万物交流通衢的重要媒介,是实现物我为一、"人天整体" 的基础和关键。张载在《正蒙・乾称篇第十七》中提出 "气本论",认为天人一物、万物本一的基础就是气,气充塞宇宙之间,是构成万物生存的基础。这种整体性思维为中式香水的 "疗愈" 功能提供了哲学基础,区别于西方香水侧重个性表达的理念。
药香同源的功能性理念。中医芳香疗法从中国古代便开始使用,其理论基础包括四气五味、升降浮沉、归经等。芳香药物多为升浮性且无毒,以归脾、胃经居多,其次为肝、肺等。在中药配伍上遵循 "君臣佐使" 的原则。这种理念为现代中式香水提供了独特的产品定位 —— 不仅是嗅觉享受,更是身心健康的调节工具。
和而不同的包容性精神。中华文明强调 "和而不同" 的价值观念,这为中式香水在全球市场的差异化竞争提供了文化支撑。与西方香水的线性香调不同,中式香水可以借鉴传统合香技法,创造出层次丰富、变化微妙的复合香型。
文化基因向文明成果转化的机制分析
文化基因向文明成果的转化是一个复杂的过程,需要通过特定的机制和路径来实现。对于中式香水品牌而言,这种转化主要体现在以下几个方面:
精神内核的物质化表达。宋代香文化的 "天人合一" 理念需要通过现代调香技术转化为可感知的香气产品。这不是简单的文化符号移植,而是要将深层的哲学思想转化为具体的产品特性。例如,可以开发基于 "五行" 理论的系列香水,将金、木、水、火、土的属性与不同的香调相结合,创造出具有文化内涵的功能性香水。
传统技艺的现代化改造。中国古代的合香技法、隔火熏香等传统工艺需要在保持文化精髓的基础上进行技术创新。现代生物合成技术的发展为此提供了可能,如天津工业生物技术研究所成功构建了高效生产檀香醇的酵母细胞工厂,产量达到 10.4g/L,创造了目前文献报道的最高产量记录。
价值理念的当代诠释。儒家的 "修身养性"、道家的 "道法自然" 等价值理念需要转化为现代消费者能够理解和接受的产品概念。这需要在产品设计、包装美学、品牌传播等多个维度进行系统性的文化转译。
二、中华文明基因在现代香水产业中的创造性转化路径
从 "天人合一" 到 "身心调和":中式香水的哲学内核构建
宋代文人通过尚香可让人潜消世虑,回归清静本性,藉感应天地之香气沟通宇宙万物,体现出对 "天人合一" 哲学境界的精神追求。这种哲学理念在现代中式香水品牌构建中具有重要指导意义。
基于中医体质理论的个性化香疗体系。中医香疗的核心是 "辨证用香",不同体质对应不同香药。阴虚火旺者适合天然木质香(如沉香)能滋阴降火,但浓烈的花香(如桂花、玫瑰)可能加重燥热;脾胃虚寒者可用丁香 + 陈皮香粉,温中散寒;失眠多梦者适合薰衣草 + 柏子仁香囊,宁心安神。这种个性化的香疗理念可以转化为现代香水的产品体系,开发针对不同体质和健康需求的系列产品。
基于五行学说的香型设计理论。中医香疗以中医学理论为基础,在香药的选择上结合了五行学说。它绝非简单的 "闻香治病",而是深植于中医五行理论的精准调养。通过巧妙运用五行相生相克,香疗不仅能直接调理目标脏腑,更能通过能量链条产生连锁反应。例如,可以设计 "五行调和" 系列香水:金型香水(对应肺)采用清爽的柑橘调,木型香水(对应肝)采用清新的草香调,水型香水(对应肾)采用深邃的海洋调,火型香水(对应心)采用温暖的琥珀调,土型香水(对应脾)采用沉稳的木质调。
从 "养德尽性" 到现代身心健康管理。宋代文人尚香,其实质是对儒家 "养德尽性" 思想的践行,象征着文人对性、德、礼的极致追求。《尚书・君陈》中说:"黍稷非馨,明德唯馨",强调只有美德才能芳香四溢。这种理念可以转化为现代香水的品牌价值主张,将产品定位从单纯的嗅觉享受提升到身心健康管理和精神修养的高度。
从 "药香同源" 到 "生物科技 + 传统智慧":技术创新路径
中医药理论为现代香水产业提供了丰富的原料资源和配方智慧。《本草纲目》记载了 "香药一体,服食俱佳",老祖宗早把香料当药使,一炉香火治百病,千年智慧今犹存。现代生物科技的发展为这种传统智慧的现代化应用提供了强大支撑。
生物合成技术在珍稀香料生产中的应用。天然檀香精油主要由倍半萜烯醇组成,其中 (Z)-α- 檀香醇和 (Z)-β- 檀香醇占 80~90%,通常认为这些檀香醇是檀香香气的主要贡献物质。2022 年中国天然檀香油平均价格为 2625 万元 / 吨,而合成檀香香料平均价格为 11.21 万元 / 吨,两者之间相差 234 倍。天津工业生物技术研究所通过聚焦过氧化物酶体的改造与利用,开发了 P450 酶过氧化物酶体表面展示技术,成功解决了檀香醇合成途径中细胞色素 P450 酶的催化瓶颈,产量达到 10.4g/L。
微生物发酵技术在香料生产中的突破。天津大学合成生物前沿研究院的科研团队将玫瑰中调控玫瑰醇合成的关键基因 "嫁接" 至酿酒酵母,重构出完整的芳香分子合成路径。这些微生物在罐中发酵 5 天,就能产出相当于 9000 亩玫瑰园萃取量的玫瑰醇。这种技术突破不仅解决了天然原料供应的问题,还大大降低了生产成本,为中式香水的大规模产业化提供了技术支撑。
AI 调香技术与传统合香理论的融合创新。IBM Research 开发的 AI for Product Composition 系统能够辅助调香师设计新颖、平衡且技术可靠的香水。该系统使用机器学习预测候选香水的技术性能(货架稳定性和皮肤刺激性)以及人类反应(愉悦度和性别适宜性)。这种技术可以与中国传统的 "君臣佐使" 合香理论相结合,开发出既有文化内涵又符合现代审美的创新香型。
从传统香事文化到现代品牌美学:文化符号的当代转译
中国传统香事文化蕴含着丰富的美学资源,从汉代的博山炉到宋代的香篆,从明清的合香到现代的香道,这些文化符号为现代中式香水品牌的美学构建提供了深厚的资源。
博山炉文化的现代演绎。博山炉是我国古代典型的熏香之器,在汉晋物质文化大发展时期流行发展并传承至后世,它的产生表达了对星象、仙境、仙山等信仰崇拜和追求长生不老、死后羽化成仙的愿望。现代设计师可以从博山炉的造型美学中汲取灵感,将山峦叠嶂的形态转化为现代香水瓶的设计语言。河北博物院推出的博山炉・琉璃香薰以晶莹琉璃重塑 "史上最豪华香薰" 的神韵,无火设计既保留熏香功能,又契合现代生活。
宋代香篆艺术的创新应用。香篆是一项源自唐代的雅致计时艺术,将时间化作缕缕芳香,宋人将香篆变身为精密计时器。原理是特制篆模刻十二时辰纹路,香粉匀速燃烧,灰迹指时(误差 ±5 分钟)。这种将时间与香气结合的理念可以转化为现代香水的产品概念,开发具有时间维度的系列香水,如 "十二时辰" 系列,每个时辰对应不同的香调,体现时间流转中的香气变化。
文人香事美学的当代诠释。宋代文人焚香所选用的炉具,既保持着汉魏以降的香事传统印记,也在自身文化意趣影响下呈现诸多新的审美特征。宋代瓷炉整体呈现出清新细腻、古朴隽永、含蓄淡雅的审美特征。这种美学特征可以转化为现代香水品牌的视觉识别系统,在包装设计、店面装修、品牌传播等方面体现出 "简约而不简单" 的中式美学品格。
三、修尊堂生物科技承载文明使命的战略路径
生物科技赋能:构建 "传统智慧 + 现代技术" 的产品体系
修尊堂作为生物科技公司,在承载中式香水文明使命方面具有独特的技术优势。通过将传统的 "药香同源" 理念与现代生物合成技术相结合,可以构建具有文明高度的产品体系。
基于合成生物学的珍稀香料生产平台。合成生物学技术为香精产业开辟了全新的绿色路径。科学家们通过改造微生物(如酵母、细菌),将其作为 "微型工厂",利用糖类等可再生碳源,精准、高效地生产出与天然结构完全一致的芳香物质(如檀香、琥珀等珍稀香材的成分)。修尊堂可以建立基于合成生物学的香料生产平台,重点开发檀香醇、沉香醇、龙涎香等珍稀香料的生物合成技术,解决传统天然香料供应不足和成本高昂的问题。
AI 驱动的智能调香系统。结合 IBM Research 等机构开发的 AI 调香技术,修尊堂可以建立基于中国传统香方和中医理论的智能调香系统。该系统可以整合《本草纲目》《香乘》等古籍中的香方数据,结合现代化学分析和感官评价,实现传统香方的现代化改造和创新设计。通过机器学习算法,可以预测不同香料组合的香气特征、稳定性和功效,大大提高调香效率和产品品质。
个性化香疗解决方案。基于中医体质理论和现代生物技术,修尊堂可以开发个性化的香疗解决方案。通过基因检测、体质辨识等手段,为不同消费者提供定制化的香水产品。例如,针对气虚体质的消费者,可以开发以黄芪、党参等为主要成分的补气香水;针对阴虚体质的消费者,可以开发以麦冬、百合等为主要成分的滋阴香水。
品牌战略布局:从产品输出到文明传播的升级路径
修尊堂的品牌发展应该超越单纯的产品销售,上升到文明传播的高度,构建 "文化价值 + 技术壁垒" 的双重护城河。
高端品牌定位与文化溢价策略。中国香水品牌的高端化突围,需要构建 "文化价值 + 技术壁垒" 的双重护城河。立白大师香氛与法国香水大师 Calice Becker 合作,将格拉斯玫瑰精油融入洗衣液,通过 "穿香" 概念重塑消费场景。这种 "高端产品 + 场景创新" 的模式,为中国香水品牌提供了新的思路。修尊堂可以采用 "双品牌战略":高端线主打文化传承和收藏价值,定价在 800-2000 元区间;大众线主打日常香疗和健康管理,定价在 200-500 元区间。
文化 IP 的系统化打造。可以与故宫、敦煌研究院等文化机构合作,开发基于中国传统文化 IP 的系列香水。例如,"故宫文创香水系列" 可以根据不同宫殿的历史文化内涵设计相应的香型;"敦煌飞天香水系列" 可以结合壁画中的香文化元素,创造出具有西域风情的独特香型。通过文化 IP 的加持,提升产品的文化价值和收藏价值。
体验式营销与文化传播融合。中式香水品牌需要构建 "东方故事" 与 "空间战略" 相结合的营销模式。线下店铺不仅仅是香水的销售和体验场所,更是展示品牌美学理念和生活哲学的空间,通过沉浸式体验引起消费者的审美共鸣与情感联结。修尊堂可以打造 "香愈生活馆",集产品销售、香疗体验、文化讲座、手工制作等功能于一体,让消费者在购买产品的同时,也能深入了解和体验中国传统香文化。
产业生态构建:打造中式香水文明的完整价值链
修尊堂需要从产业链的角度构建完整的中式香水文明生态系统,实现从原料种植、技术研发、产品生产到品牌营销的全链条布局。
上游原料基地建设。建立中药材种植基地,采用有机种植方式,确保原料的天然性和安全性。重点种植沉香、檀香、丁香、薄荷等具有药用价值的香料植物。同时,与农户建立长期合作关系,带动地方经济发展,实现企业发展与社会责任的统一。
中游技术研发体系。建立 "修尊堂香疗研发中心",整合中医、药学、生物学、化学等多学科资源,开展香料成分分析、功效机理研究、新产品开发等工作。与高校和科研院所建立合作关系,共同开展基础研究和应用研究,提升企业的技术创新能力。
下游品牌营销网络。构建线上线下融合的销售网络。线上通过天猫、京东等电商平台,以及抖音、小红书等社交媒体平台进行品牌推广和产品销售;线下在一线城市开设品牌旗舰店,在二三线城市发展加盟店,在机场、高铁站等交通枢纽设立品牌专柜。同时,发展海外市场,通过跨境电商和海外代理商,将中式香水推向国际市场。
产业标准制定与认证体系建设。作为中华香水研究会的重要成员,修尊堂应该积极参与行业标准的制定工作。目前全国香氛领域只有 9 项相关团体标准,暂无国家标准和行业标准,香水香氛市场的标准体系建设还有很长的路要走。修尊堂可以联合行业协会,制定《中式香水》《本草香水》等行业标准,建立 "中式香水调香师认证体系",提升行业的规范化水平。
四、全球视野下的中式香水品牌发展策略
跨文化传播:从 "文化差异" 到 "价值共鸣" 的品牌叙事
中式香水品牌的全球化发展需要在保持文化特色的同时,实现与国际市场的有效对接。这需要采用 "和而不同" 的传播策略,在文化差异中寻找价值共鸣点。
文化转译策略的制定。在国际市场上,"补肾" 概念常被简单理解为 "性功能增强",这种认知偏差使得中国传统养生智慧被扁平化、庸俗化。中医养生理念 —— 强调平衡而非对抗、调理而非干预、顺应自然而非征服自然 —— 恰好契合了国际消费者对自然疗法的追求。因此,在海外市场推广时,应该避免直接使用中医术语,而是将其转化为 "Natural Wellness"(自然健康)、"Holistic Healing"(整体疗愈)等国际消费者能够理解的概念。
目标市场的精准定位。根据全球香水市场的消费特征,应该重点关注以下几个目标市场:一是东南亚市场,这些国家对中国文化有较高的认同感,对中式养生理念接受度较高;二是欧美市场的高端消费者,特别是对东方文化感兴趣的群体;三是中东市场,该地区有悠久的香文化传统,对高品质香水有强烈需求。
国际化品牌形象设计。在品牌视觉识别系统的设计上,需要在保持中国文化特色的同时,符合国际审美标准。可以采用 "极简主义 + 东方元素" 的设计理念,通过简洁的线条和现代的色彩搭配,展现中国文化的含蓄之美。在产品包装上,可以采用中英文双语标识,详细说明产品的成分、功效和使用方法。
国际竞争格局:在全球香水产业链中的定位与突破
全球香水产业呈现出高度集中的竞争格局,法国、瑞士等欧洲国家占据主导地位。中国香水品牌要在国际市场立足,需要找准定位,实现差异化竞争。
技术创新驱动的差异化竞争。中国在合成生物学领域的技术突破为中式香水品牌提供了独特的竞争优势。天津大学团队已实现玫瑰、檀香、沉香等天然香型的微生物合成,藏红花、龙涎香等 60 余种稀缺香料也在产业化进程中。这些技术突破可以转化为产品优势,开发出具有独特功能和成分的创新产品。
文化价值引领的品牌差异化。与西方香水强调个性表达不同,中式香水可以主打 "身心健康" 和 "精神修养" 的价值主张。根据欧盟 2022 年《传统医学认知调查报告》,68% 的受访者认为 "中医养生对慢性病管理有效",较 2017 年提升 23 个百分点;美国国家卫生研究院(NIH)数据显示,2023 年使用过针灸、推拿等传统养生方法的成年人比例达 35%,较 2010 年增长 15 个百分点。这些数据表明,东方养生理念在国际市场上有广阔的发展空间。
供应链整合的成本优势。中国在香料原料种植和加工方面具有资源优势,同时在生物技术和制造业方面也有成本优势。通过整合产业链资源,可以实现从原料到产品的全链条控制,降低生产成本,提高产品竞争力。
文明对话机制:中式香水作为文化交流载体的功能实现
中式香水不仅是商品,更是文化交流的载体。通过建立有效的文明对话机制,可以让世界更好地了解和接受中国文化。
文化体验式营销模式。可以在海外设立 "中国香文化体验馆",通过香道表演、香疗体验、文化讲座等形式,让外国消费者亲身感受中国香文化的魅力。例如,可以举办 "中国香道文化节",邀请当地消费者参与香篆制作、隔火熏香等传统香事活动,在体验中了解中国文化。
跨界合作的文化传播策略。可以与国际知名的博物馆、艺术机构合作,开发联名款香水产品。例如,与卢浮宫合作开发 "蒙娜丽莎香水",将名画的艺术价值与香水的嗅觉艺术相结合;与大英博物馆合作开发 "中国文物系列香水",通过香水讲述中国文物背后的历史故事。
数字化传播平台建设。利用社交媒体和数字技术,建立全球化的品牌传播平台。通过制作精美的短视频、互动式 H5 页面、虚拟试香体验等数字化内容,让更多人了解和体验中式香水。特别是在 TikTok、Instagram 等国际社交平台上,可以通过 KOL 合作、话题营销等方式,扩大品牌影响力。
五、结论与展望:中式香水品牌的文明之路
通过深入研究文明与文化的关系,以及中华文明基因在现代香水产业中的创造性转化路径,本研究得出以下核心结论:
文明高度是中式香水品牌差异化竞争的关键。与西方香水产业的技术文明不同,中式香水品牌应该以中华文明的精神内核为基础,构建具有东方特色的香水文明体系。这种文明体系不是对西方模式的简单模仿,而是基于中国文化传统的创新发展。
生物科技为中华文明基因的现代化提供了技术支撑。合成生物学、AI 调香、微生物发酵等技术的发展,为传统 "药香同源" 理念的现代应用提供了可能。通过技术创新,可以实现珍稀香料的规模化生产,降低成本,提高品质,为中式香水的产业化发展奠定基础。
文化转译是中式香水全球化的关键环节。在保持文化特色的同时,需要采用国际消费者能够理解和接受的方式进行品牌传播。通过 "文化价值 + 现代技术" 的双重赋能,可以实现中式香水从产品输出到文明传播的升级。
战略建议
基于以上研究结论,对修尊堂生物科技承载文明使命的发展提出以下战略建议:
构建 "一体两翼" 的发展战略。"一体" 是以中华文明为核心,构建具有独特文化内涵的产品体系;"两翼" 是技术创新和文化传播,通过技术创新提升产品竞争力,通过文化传播扩大品牌影响力。
实施 "三步走" 的发展路径。第一步(2025-2027 年):完成技术平台建设和产品体系开发,建立国内市场基础;第二步(2028-2030 年):实现品牌国际化,进入东南亚和欧美市场;第三步(2031-2035 年):成为全球知名的中式香水品牌,引领中式香水文明的发展。
建立 "产学研用" 协同创新机制。与高校、科研院所建立长期合作关系,共同开展基础研究和应用研究;与文化机构合作,开发具有文化内涵的产品;与国际企业合作,学习先进的管理经验和营销模式。
未来展望
展望未来,中式香水品牌的发展前景广阔。随着中华文化影响力的不断提升,以及全球消费者对东方养生理念认知的不断深化,中式香水品牌面临着前所未有的发展机遇。
产业规模将持续扩大。根据预测,中国香水市场规模将从 2025 年的 300 亿元增长到 2029 年的 500 亿元,年复合增长率超过 15%。中式香水品牌有望在这一增长过程中获得更大的市场份额。
技术创新将带来新的突破。随着合成生物学、人工智能、大数据等技术的不断发展,中式香水在原料生产、产品设计、精准营销等方面将实现更大的突破,为品牌发展提供持续动力。
文化自信将推动品牌升级。文化自信的提升将为中式香水品牌提供强大的精神支撑,推动品牌从产品竞争向文化竞争、从国内市场向国际市场的全面升级。
作为中华香水研究会,我相信,通过全行业的共同努力,中式香水品牌一定能够在全球香水产业中占据重要地位,成为中华文明与世界文明对话的重要载体,为人类香水文明的发展贡献中国智慧和中国方案。修尊堂生物科技作为行业的重要参与者,应该勇担使命,在文明传承与创新发展的道路上走得更远,为实现中式香水品牌的伟大复兴而不懈努力。
中华香水研究会 杨中宝
2025年12月23日
来源: 2025-12-23 19:32:00 -
智趣相伴 听我想听!QQ音乐20周年之际推出全新20.0版本
简介:近日,QQ音乐在迎来20周年之际,重磅发布20 0版本。本次更新以 智趣相伴,听我想听 为核心,围绕专业音质体验与智能AI互动两方面展开。在
正文:近日,QQ音乐在迎来20周年之际,重磅发布20.0版本。本次更新以 “智趣相伴,听我想听” 为核心,围绕“专业音质体验”与“智能AI互动”两方面展开。

在专业音质方面,推出行业首创自研【NAC音质】,兼顾高清音质同时节省流量与空间;【臻品全景声3.0】与【DTS:X音质】带来三维声场还原与影院级临场感;【臻品母带4.0】 优化复杂声场还原真实听感;【Automix2.0】则支持多场景丝滑切歌。
在AI 智趣功能上,新增【专属陪伴】及【AI Agent】智能音乐管家,结合评论区“元宝”,提升智能化互动体验。此外,【3D播放器】【听歌养鱼】及【星光Tab】 等功能同步上线,进一步增强了用户的沉浸式互动听歌体验。
此次新版本的发布,不仅是QQ音乐20周年重要里程碑节点,更是对未来音乐体验的一次重要探索。
来源: 2025-12-23 19:14:02 -
合规为基市场护航:Point72量化平台的运营之路
简介:一、香港牌照加持:合规运营的权威基石合法合规运营的前提,是具备权威监管机构认证的核心资质。Point72 Hong Kong Limited 已正式获得
正文:一、香港牌照加持:合规运营的权威基石
合法合规运营的前提,是具备权威监管机构认证的核心资质。Point72 Hong Kong Limited 已正式获得香港证券及期货事务监察委员会(SFC)颁发的11号牌照,这标志着公司已满足在香港地区提供场外衍生工具交易服务的监管要求,并获准合规开展相关金融服务。
严苛标准: 香港证监会对持牌主体实施了全球领先的严格监管标准,涵盖了资本实力、风控体系、运营规范以及信息披露等方面。
硬核凭证: 该牌照不仅是合规经营的“入场券”,更意味着平台的全链条操作均符合国际金融法律框架。
全球对接: 依托香港国际金融中心的区位优势,Point72 实现了与全球金融市场的无缝合规对接,为投资者提供了制度层面的“定心丸”。
二、 央行监管赋能:合规体系的双重保障
Point72量化平台的合规运营,深度融合了中国人民银行的监管指导与协同监督,形成了独特的双重保障机制。
1.穿透式监督机制
平台严格对标央行《金融机构反洗钱和反恐怖融资监督管理办法》,建立起覆盖以下维度的内控体系:
身份识别: 严格执行KYC(了解你的客户)程序。
动态监测: 对资金流向与交易行为实施实时监控。
风险预警: 针对异常交易建立即时响应与违规处置机制。
常态化合规自查
平台组建了具备跨境监管经验的专业团队,通过定期内部审计,确保业务运营始终贴合最新的监管导向。

2.监管联动协作
在跨境监管框架下,Point72 积极落实“业务发生地管理”原则,通过信息共享与联合核查,坚决杜绝监管套利,确保平台运营与国家金融政策同频共振。
三、委托资金严管:安全保障的全链闭环
对于量化金融平台而言,资金安全是合规运营的核心落脚点。Point72 构建了“制度防控+第三方监管”的双重风控模式。
核心资金管理准则:
隔离存放制度: 用户委托资金与平台自有资金完全分账管理,从根源杜绝资金挪用风险。
交易轨迹追溯: 每一笔资金的流入、运作、结算均形成清晰的电子台账,用户可实时查询。
第三方托管: 接入具备资质的专业机构进行独立保管,实现全过程穿透式监督。
结语:合规者行远,诚信者长青

Point72量化平台通过构建“资质合法、监管到位、资金安全”的稳固三角体系,不仅提升了自身的核心竞争力,更为广大投资者提供了稳定、透明、可靠的交易环境。在金融市场高质量发展的浪潮中,这种对合规的坚守,充分彰显了头部机构的专业担当与行业初心。(TOM资讯)
来源: 2025-12-23 19:11:50 -
把交易大脑装进口袋:ATFX智投APP正式上线,随时随地智赢市场
简介:当市场以毫秒狂奔,您是否还在手动捕捉机会?在数据驱动的金融时代,投资决策的成败已取决于信息获取速度与分析深度。如何高效处理海量数据
正文:当市场以毫秒狂奔,您是否还在手动捕捉机会?在数据驱动的金融时代,投资决策的成败已取决于信息获取速度与分析深度。如何高效处理海量数据,把握市场趋势、优化资源配置、降低风险并提高投资回报率,已成为每位投资者必须面对的挑战。
全球领先的金融科技经纪商ATFX顺应这一趋势变化,正式推出其集大成之作——新一代智能投研服务神器【AT智投】APP,现已正式上线!它不仅是工具,更是您指尖上的交易大脑,让复杂市场瞬间清晰,化繁为简,赋能每一笔更明智的交易决策。

为什么AT智投重新定义智能交易?
1. 实时行情,快人一步
全球财经事件与道琼斯实时新闻秒级同步,关键指标、技术分析、市场动向一览无余。
• 依托权威信源+实时行情+专家解析,AT智投为您拨开市场迷雾,打造透明、精准的投资决策服务。
• 通过整合全球顶级资讯来源,用户可以第一时间获取最具价值的信息,确保在瞬息万变的市场中始终领先一步。
2. MT4/MT5无缝双平台,交易无界
深度集成MT4/MT5双平台,PC与手机数据实时同步,随时随地享受自由交易。
• 无论您是偏好MT4的特定交易品种,还是钟情于MT5的独特功能,都能在AT智投中无缝切换,享受一致的操作体验。
3. 智能工具,定制您的交易王国
个性化观察列表让您随心所欲定制属于自己的投资视野。
• 告别信息过载,配合多种专业图表分析工具、技术指标与交易信号,助您提升分析效率与交易策略执行力。
• 无论是新手投资者还是资深交易员,都能通过AT智投的智能工具,轻松管理自己的投资组合,制定个性化的交易策略。
4. 极速开户,多重防护机制安全无虞
• 60秒极速开户,打造一个流畅且安全的开户环境。
• 您的数据安全由ATFX全球合规团队全程守护。无论是账户、个人信息安全还是资金安全,AT智投采用多重安全防护机制,为您提供全方位的保障。
AT智投让交易更简单:
✓ 提升决策效率:通过实时行情和专家解析,用户能够更快地做出准确的投资决策;
✓ 拓展盈利空间:通过精准的市场分析和交易信号,用户能够抓住更多盈利机会,最大化收益潜力;
✓ 多重安全保障:采用多重身份验证及全球合规风控体系,全方位守护账户与数据安全。
此外,AT智投还深度整合了专业信号提供者资源,为投资者打造全方位的战略助力体系,充分挖掘交易潜力。依托先进算法与海量市场数据,AT智投能够精准分析市场动态,敏锐识别趋势走向,实时生成具有前瞻性的交易信号。这些信号不仅涵盖清晰的进出场点位,还明确标注目标价格与止损水平,为交易决策提供坚实依据。
在这个瞬息万变的金融市场中,AT智投不仅是您获取最新市场信息的强大工具,更是您进行精准投资决策的有力伙伴。因为真正的智能交易,不仅仅是工具的进步,更是对未来的精准预见与从容应对。选择AT智投,就是选择一个更高效、快捷和安全的投资未来。
现在就下载AT智投APP,开启您的智能投资之旅吧!
转自:飞象网
来源: 2025-12-23 18:41:54
