物极必反,这是中国古代哲学中最朴素也最深刻的智慧。
当一个系统内部的竞争达到极致,当所有参与者都在同质化的道路上拼得头破血流,历史总会在某个节点按下暂停键,然后重新书写游戏规则。
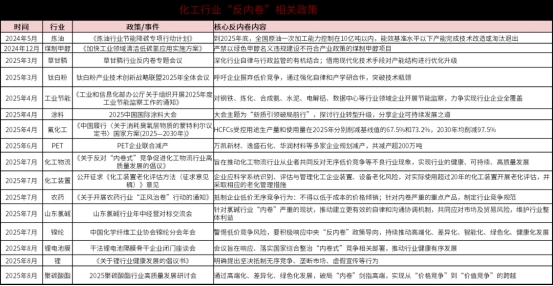
2025年”反内卷”政策持续发力,目的正是打破同质化的无意义竞争。从宏观的政策导向,到微观的企业行为,一场深刻的变革正在中国的化工行业悄然发生。
资本市场对这股变革的力量的反应似乎更为敏锐:鹏华化工ETF在短短一个月时间里,规模增长超150亿元。同花顺iFinD数据显示,截至2025年9月12日,鹏华化工ETF最新规模已达186.72亿元。

产品规模激增的背后,不仅反映的是投资者对产品的热情,同时也折射出化工行业选择高质量发展的决心。
什么是““反内卷””?
要理解”反内卷”的深层含义,我们需要回到内卷这个概念的本源。人类学家格尔茨用这个词来描述一种现象:当一个系统无法向外扩张时,内部就会出现无意义的复杂化,所有人都在努力,但整个系统却在原地打转。
在中国的化工行业,这种内卷现象曾经非常明显。数千家企业在同质化的产品上展开价格厮杀,利润率被压缩到极限,环保成本被转嫁给社会,创新动力严重不足。这种竞争模式,本质上是一种零和博弈,所有人都在努力,但整个行业却在倒退。
“反内卷”政策的本质,是要打破这种恶性循环。

数据来源:公开资料,鹏华基金整理。
“反内卷”系列政策的出台,标志着这种恶性竞争模式的终结。政府通过环保标准提升、产业政策引导、创新激励机制等多重手段,迫使行业从同质化竞争转向差异化创造,从价格战转向价值战。
受益“反内卷”,为什么是化工?
很多人可能会好奇,为什么化工行业能成为这轮”反内卷”的受益者?
化工,在很多人眼中可能是一个传统而沉重的行业。但如果我们从更深层的角度去理解,化工其实是人类改造物质世界最直接、最根本的方式。化工是工业的基础,从你手机里的芯片到新能源汽车的电池,从高铁的轻量化材料到航天器的特种涂料,都离不开化工产品。
这个行业不可能消失,只会不断升级。
“反内卷”在化工行业的意义,正在于重新定义了价值创造的标准。过去,企业比拼的是谁能把同样的产品做得更便宜;现在,企业比拼的是谁能创造出别人无法替代的价值。
更重要的是,化工行业的技术门槛很高。一旦某家企业在某个细分领域建立了技术优势,这种护城河就很难被轻易跨越。这和互联网行业的赢者通吃不同,化工行业更像是专业者胜出。
当”反内卷”政策开始推动行业洗牌时,那些早就开始技术积累的企业迎来了春天,而那些只会打价格战的企业或将面临淘汰。这种分化,为投资者提供了清晰的选择标准。
百亿突围,为什么是鹏华?
对于鹏华基金来说,化工ETF的布局其实早于”反内卷”政策的正式出台。2021年2月18日,鹏华化工ETF正式发行,成为全市场首只化工主题类ETF。
一直以来,化工行业给人的印象是高污染、强周期,为什么鹏华基金要在这样一个传统行业上做文章?
鹏华指数与量化投资团队有着不同的判断。他们发现,当时在疫情冲击下,化工龙头企业长期积累的资本、技术、运营水平将力保其平稳渡江,在需求供给双向的驱动下,化工板块在未来有望走出不一样的风采。
更重要的是,化工行业正处在一个历史拐点上。全球供应链重构、双碳目标推进、新兴产业崛起,都为化工行业创造了新的发展空间。
布局背后,体现的是鹏华基金对价值创造的坚持。这种坚持,需要的不仅是专业判断,更是一种专注的定力。在一个不少投资者喜欢追求短期业绩、热衷概念炒作的市场环境中,选择在一个不性感的传统行业上进行长期布局,需要巨大的勇气和智慧。
历史总是眷顾那些能够洞察趋势、顺势而为的人。
2025年,当“反内卷”愈演愈烈时,化工行业迎来了久违的春天。越来越多投资者开始重新审视化工行业的价值,资金开始从过度拥挤的赛道流向被低估的领域。

数据来源:同花顺iFinD;统计区间:2025/1/1-2025/9/9。
今年春天”反内卷”政策正式出台后,市场反应迅速而深刻。投资者开始重新审视化工行业的价值,资金开始从过度拥挤的赛道流向被低估的领域。
鹏华化工ETF规模的爆发式增长,正是发生在这样的背景下。同花顺iFinD统计显示,截至9月9日,鹏华化工ETF规模已达182.41亿元,成为跟踪指数中带有“化工”二字的规模最大的ETF产品。
从今年7月22日开始,短短不到2个月时间,化工ETF规模激增超150亿元。对一个行业主题ETF来说,这在历史上也是相对罕见的。
事实上,化工板块也越来越受机构资金的偏爱。规模攀升的背后,也体现出市场对化工行业投资价值的认可和对鹏华基金管理能力的信任。
从鹏华化工ETF2025年中报数据来看。前5大持有人中,中央汇金位居榜首,持有份额超10%,其余四家均是险资,代表的也是机构资金。

数据来源:鹏华化工ETF2025年中报。
而另一路机构资金——社保基金也在化工板块上“加重注码”。根据2025年中报数据统计,基础化工行业共11股获社保基金重仓,合计持股市值达到40.75亿元居于首位。
站在当前的时间节点,资金涌入化工板块似乎并未停歇。随着”反内卷”政策的持续深化,行业正从无序竞争迈向有序高质量发展,化工板块的中长期投资价值也逐渐明朗。
鹏华化工ETF跟踪中证细分化工产业主题指数,成分股涵盖基础化工、新能源材料、石化、农化等多个子行业,前十大成分股广泛覆盖沪深交易所上市的化工龙头企业。
值得注意的是,同花顺iFinD数据显示,截至9月9日,中证细分化工指数当前PB为2.2,处于历史36%分位数,仍然处于相对低位。
展望后市,鹏华基金指数与量化投资部基金经理闫冬总结了当下适合布局化工板块的主要逻辑。在他看来,宏观层面,全球流动性边际改善,国内”反内卷”政策全面推进,为行业景气复苏创造了条件;产业层面,供给端收缩明显,需求端逐步回暖,行业供需格局正在优化;公司层面,龙头企业成本优势突出,在行业整合过程中受益最大,估值也处于历史低位。
结语
鹏华化工ETF的百亿突围,反映的不仅是单个产品的成功,更是时代迈向高质量发展过程的重要见证。
它似乎在提醒我们,真正的投资机会往往藏在变革的深处,需要专业的眼光去发现,坚定的信念去坚持。
回头再看化工ETF一路走来,或许最打动人的不是百亿规模的数字,而是鹏华基金指数与量化投资团队前瞻布局的智慧和勇气。无论是政策制定者推动”反内卷”,还是企业家转向技术创新,或是投资者选择价值标的,每个人都在用自己的方式参与化工行业高质量发展这场变革。
历史总是眷顾那些能够洞察趋势、顺势而为的人。在从内卷到突围的这个时代转折点上,那些做出正确选择的参与者,也将分享到时代进步的红利。
这或许就是投资最迷人的地方,它不仅能带来财富回报,更能让我们成为历史进程的参与者和见证者。
免责声明:市场有风险,选择需谨慎!此文仅供参考,不作买卖依据。
